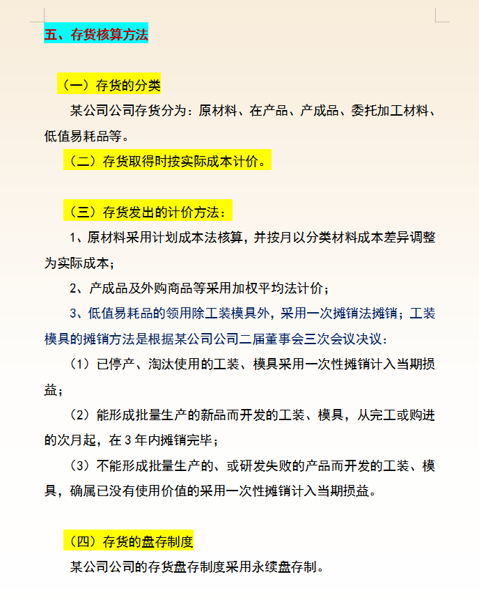
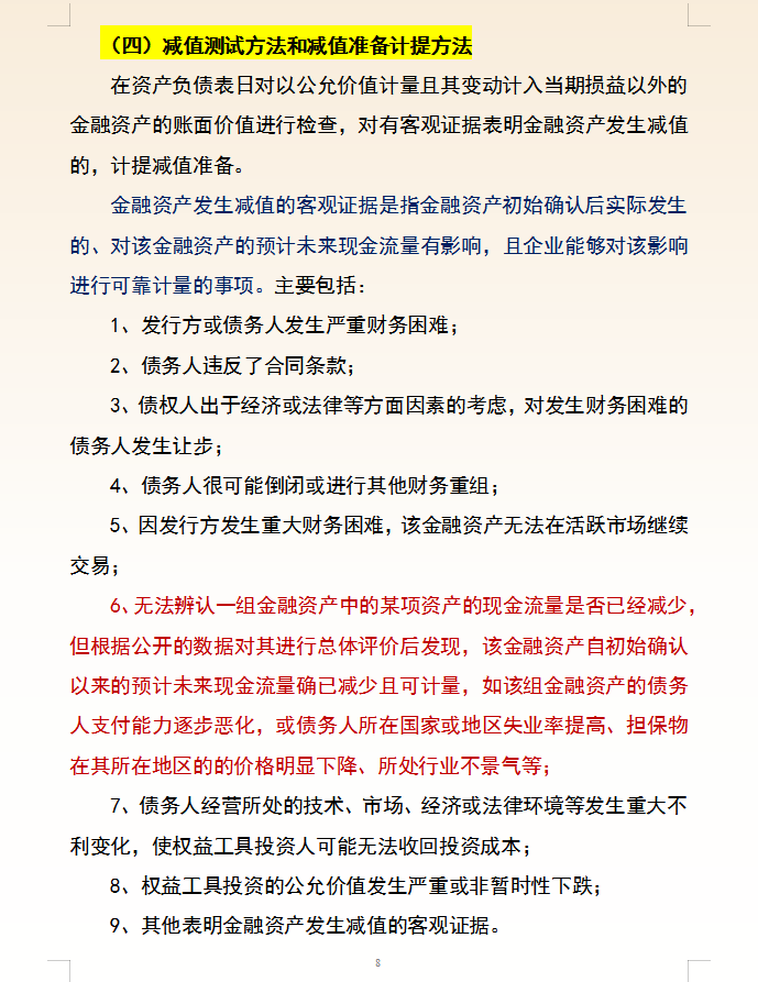
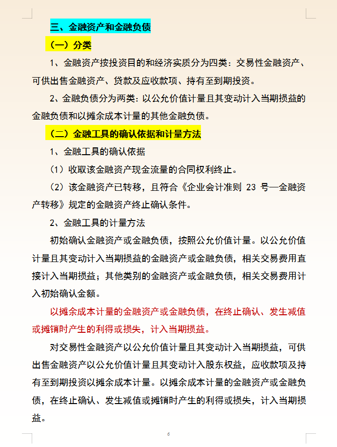
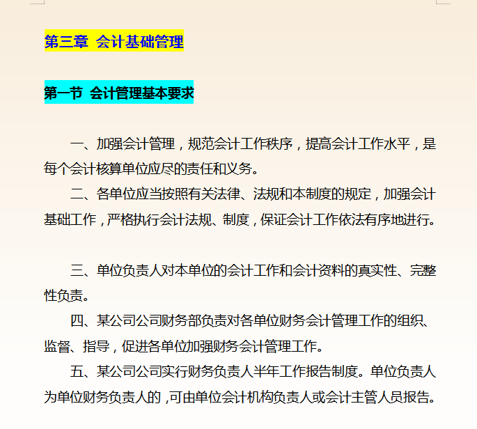
制度管理,约束着行为。尤其是财会人员,各种制度需要了解和遵守各种制度。在处理工作的时候也是一样的。这份财务管理制度手册,从会计基础管理到预算管理制度,再到其他业务管理,每一个制度管理都很详细,把会计工作的方方面面的内容都包含在了里面,下面就让我们一起来看看吧!
【文末有完整版可带走】
内容实在是过多,篇幅有限,有关财务制度的内容就到这里,希望对你的工作有所帮助。对于以上内容有参考需要的,下方有解决方案!
版权声明:我们致力于保护作者版权,注重分享,被刊用文章【财务会计与管理会计(财务制度管理手册)】因无法核实真实出处,未能及时与作者取得联系,或有版权异议的,请联系管理员,我们会立即处理! 部分文章是来自自研大数据AI进行生成,内容摘自(百度百科,百度知道,头条百科,中国民法典,刑法,牛津词典,新华词典,汉语词典,国家院校,科普平台)等数据,内容仅供学习参考,不准确地方联系删除处理!;
工作时间:8:00-18:00
客服电话
电子邮件
beimuxi@protonmail.com
扫码二维码
获取最新动态
