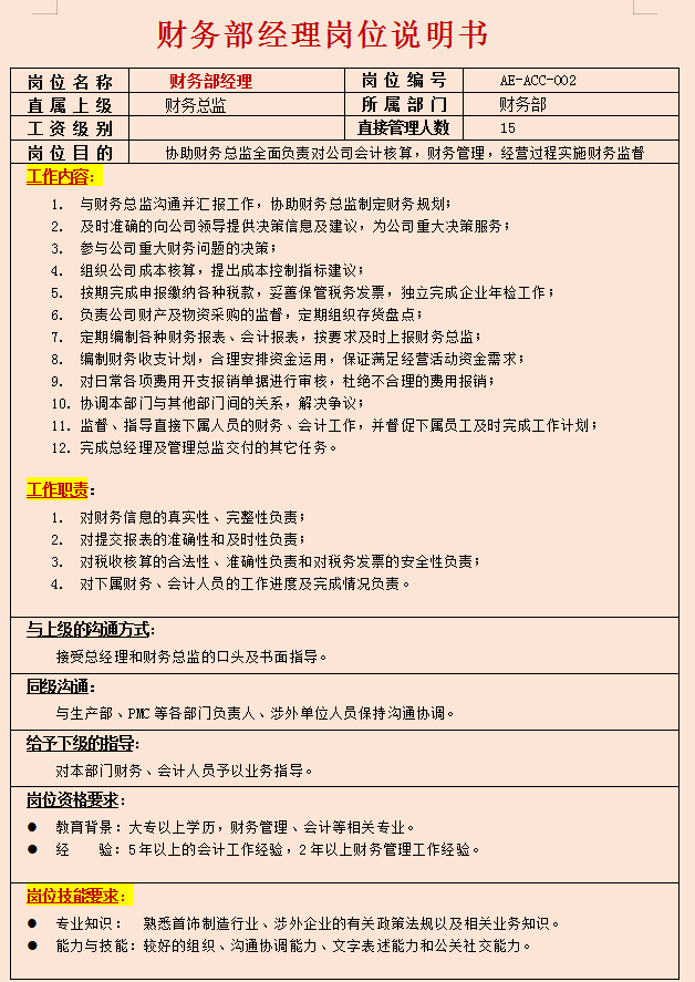
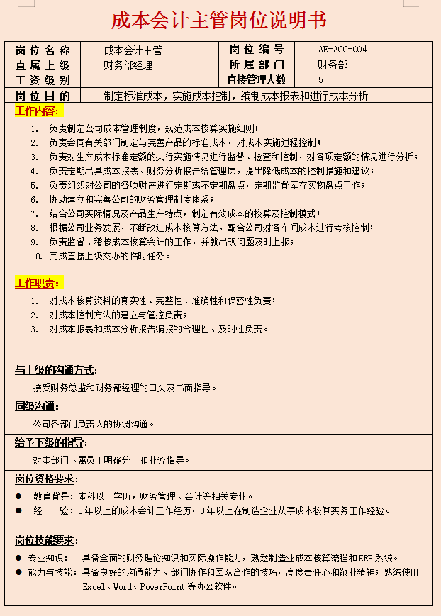
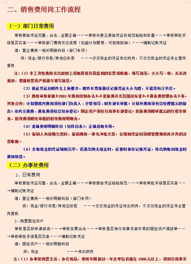
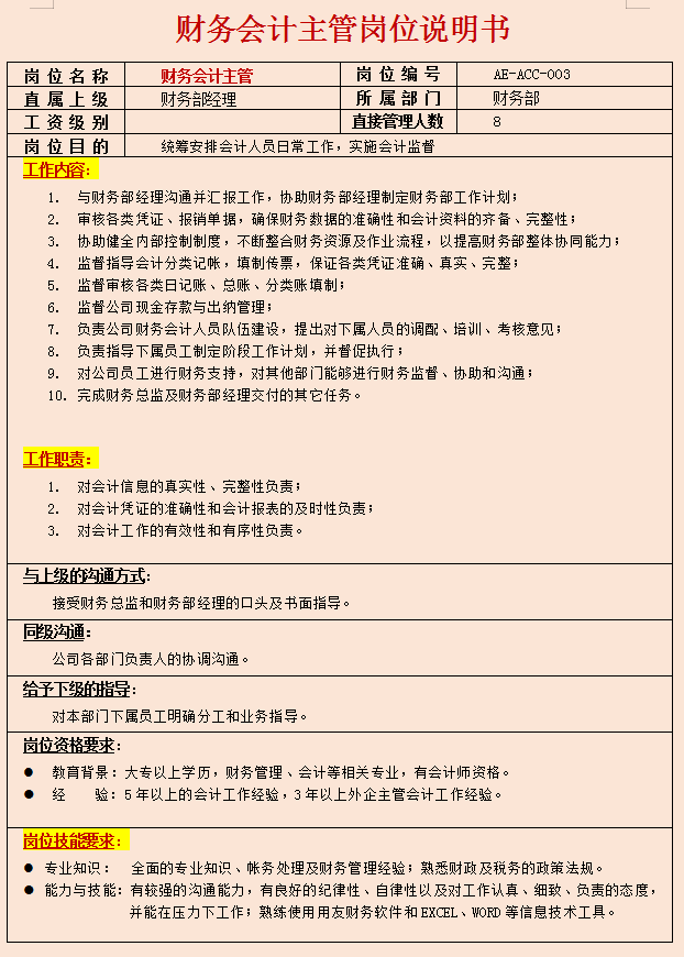
会计刚入职不知道该干啥?财务部各岗位工作说明书+工作流程,太详细了!值得学习
很多新手会计刚入职,不知道会计的工作内容是什么?总是一脸茫然,被老板知道可就糟了,还不得分分钟被辞?赶紧提前做好准备!
今天和大家分享一下:财务部各岗位工作说明书+工作流程,一起来看看吧!
好了,篇幅有限,就不和大家一一展示了。
版权声明:我们致力于保护作者版权,注重分享,被刊用文章【财务部会计(会计刚入职不知道该干啥)】因无法核实真实出处,未能及时与作者取得联系,或有版权异议的,请联系管理员,我们会立即处理! 部分文章是来自自研大数据AI进行生成,内容摘自(百度百科,百度知道,头条百科,中国民法典,刑法,牛津词典,新华词典,汉语词典,国家院校,科普平台)等数据,内容仅供学习参考,不准确地方联系删除处理!;
工作时间:8:00-18:00
客服电话
电子邮件
beimuxi@protonmail.com
扫码二维码
获取最新动态
