月末的到来,财务又该进入加班的状态了,对于工资社保的计提、结转、摊销的纷纷来袭,一不小心就出错了,然后就加班了,但是,先别愁
今天安利:
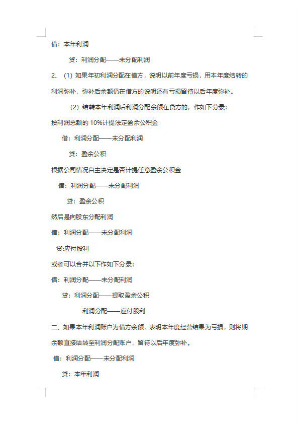
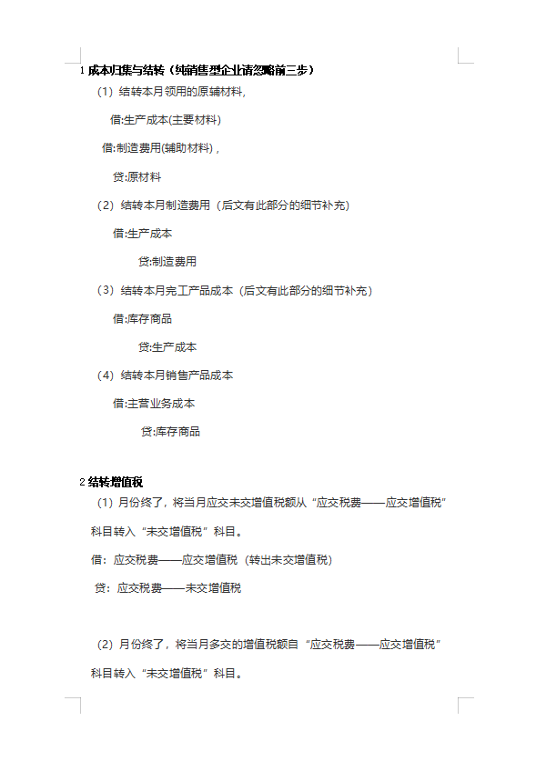
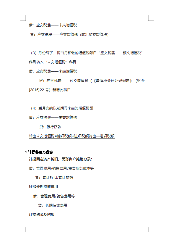
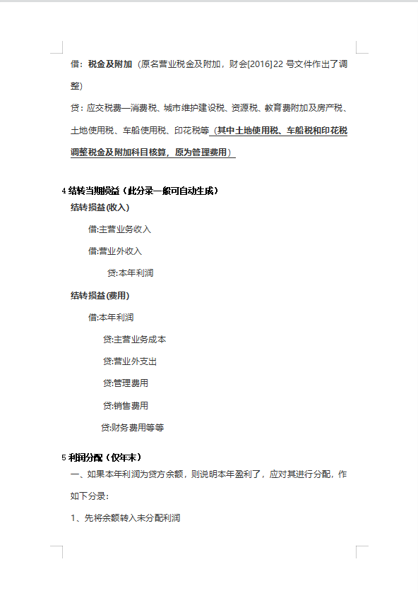
月末计提、结转、摊销涉及的相关内容
会计月末结转流程(会计月末必备)
……
篇幅过长,先到这里。完整版看下0
版权声明:我们致力于保护作者版权,注重分享,被刊用文章【会计计提(老会计不外传的)】因无法核实真实出处,未能及时与作者取得联系,或有版权异议的,请联系管理员,我们会立即处理! 部分文章是来自自研大数据AI进行生成,内容摘自(百度百科,百度知道,头条百科,中国民法典,刑法,牛津词典,新华词典,汉语词典,国家院校,科普平台)等数据,内容仅供学习参考,不准确地方联系删除处理!;
工作时间:8:00-18:00
客服电话
电子邮件
beimuxi@protonmail.com
扫码二维码
获取最新动态
