合同审核其实并不是法务人员一个人的事情,财务人员也应该摒弃固有的观念,积极主动地参与到合同审核的工作之中。
老会计也给过忠告:财务不参与合同审核,后果自行负责
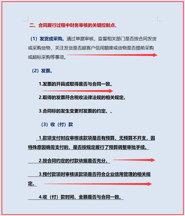
合同审核是财务人员提前接入业务,实现财务与业务融合的好方式,是财务管理的重要方式,是财务管理的重要手段,是规避各类风险的重要途径。
今天就和大家分享一下财务合同审核的要点和关键控制点,以及如何去审核合同。
版权声明:我们致力于保护作者版权,注重分享,被刊用文章【审核会计(财务应不应参与合同审核)】因无法核实真实出处,未能及时与作者取得联系,或有版权异议的,请联系管理员,我们会立即处理! 部分文章是来自自研大数据AI进行生成,内容摘自(百度百科,百度知道,头条百科,中国民法典,刑法,牛津词典,新华词典,汉语词典,国家院校,科普平台)等数据,内容仅供学习参考,不准确地方联系删除处理!;
工作时间:8:00-18:00
客服电话
电子邮件
beimuxi@protonmail.com
扫码二维码
获取最新动态
