对一家企业来说,财务制度的重要性不言而喻。我闺蜜在房地产公司做会计,从初创公司做到现在中大型企业,她可以说是功不可没了。这段时间,他们公司改革,财务部是第一个需要调整的部门,这不,财务制度就开始安排了。
因为我闺蜜是公司的财务经理,财务制度的制定也就落在了她身上,为了赶时间,最近这三天,除了白天去公司正常上班,基本每晚都差不多要通宵,今天早上我刚起床,就看到她给我发消息,说终于做完了,看到她这样,我是真心佩服她的毅力,太强了!
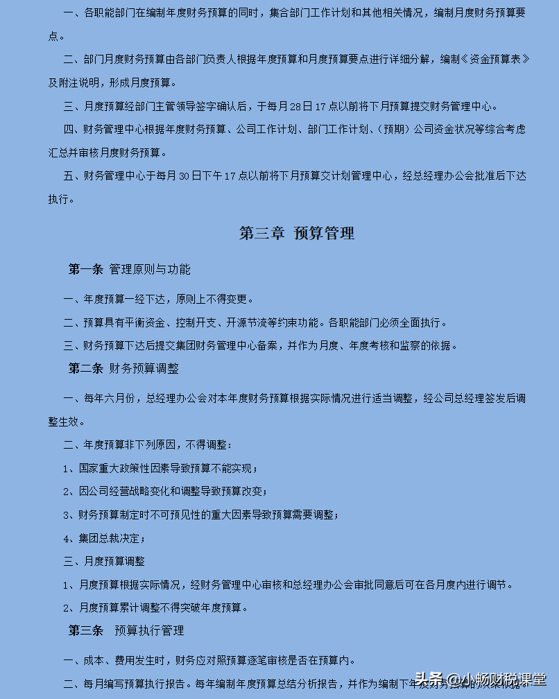
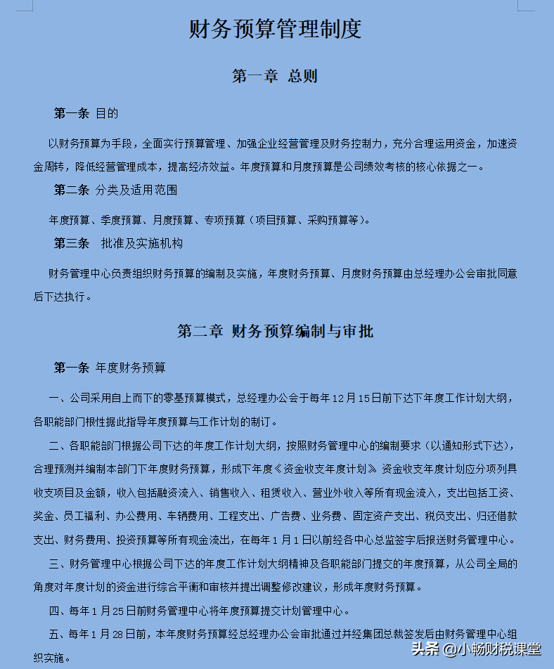
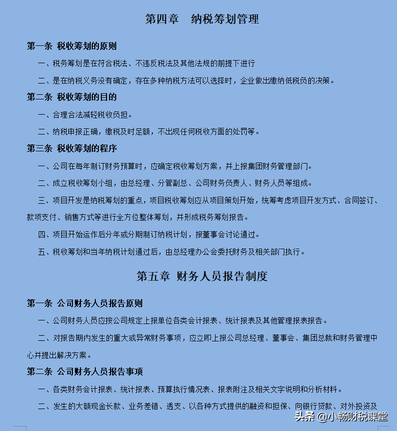
我们一起看看吧,希望能帮助到各位!
......
篇幅有限,就不一一展示了,我们下期再会!
版权声明:我们致力于保护作者版权,注重分享,被刊用文章【会计制度设计案例(房地产公司如何制定财务制度)】因无法核实真实出处,未能及时与作者取得联系,或有版权异议的,请联系管理员,我们会立即处理! 部分文章是来自自研大数据AI进行生成,内容摘自(百度百科,百度知道,头条百科,中国民法典,刑法,牛津词典,新华词典,汉语词典,国家院校,科普平台)等数据,内容仅供学习参考,不准确地方联系删除处理!;
工作时间:8:00-18:00
客服电话
电子邮件
beimuxi@protonmail.com
扫码二维码
获取最新动态
