现在很多人都会在这一段时间进行跳槽,或者年前裸辞,现在重新找工作,不管是哪一种,公司的内部人员都会进行一部分的调整,很多公司也会趁机把薪酬也进行调整。
今天跟大家分享一下我们公司最新进行的企业薪酬体系管理制度,大家可以进行一个参考,也可直接编辑修改套用。
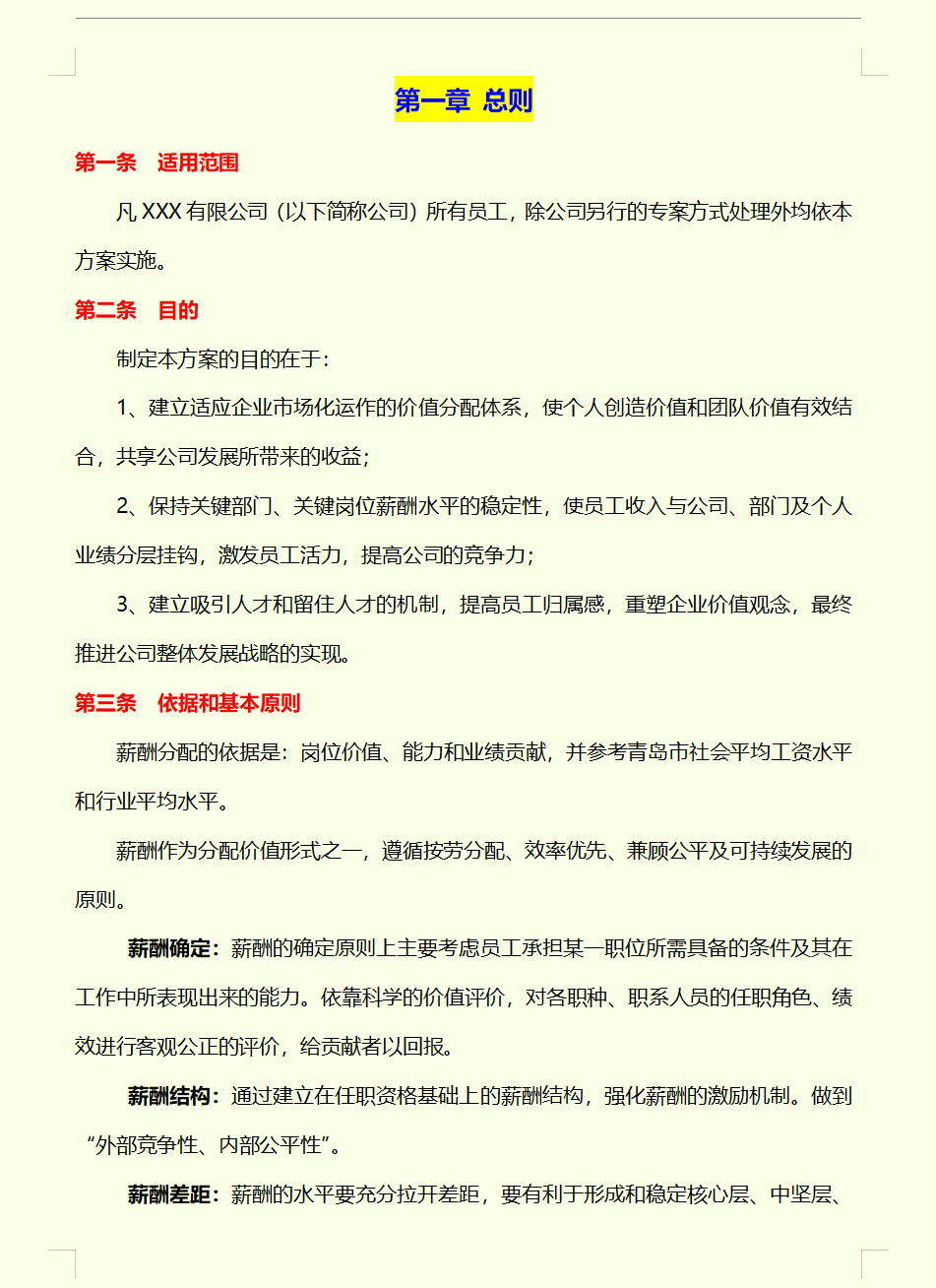
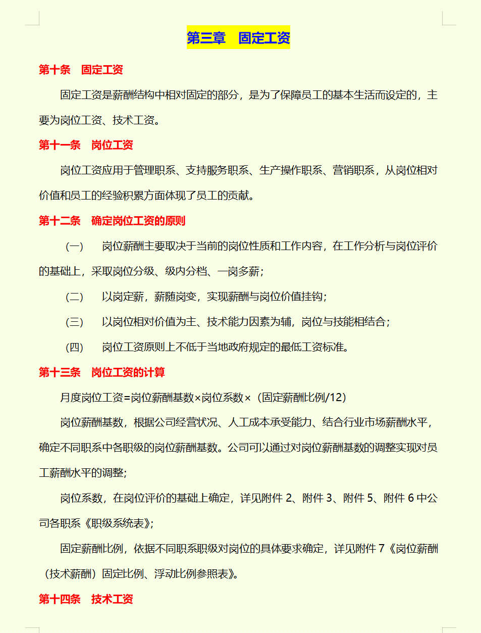
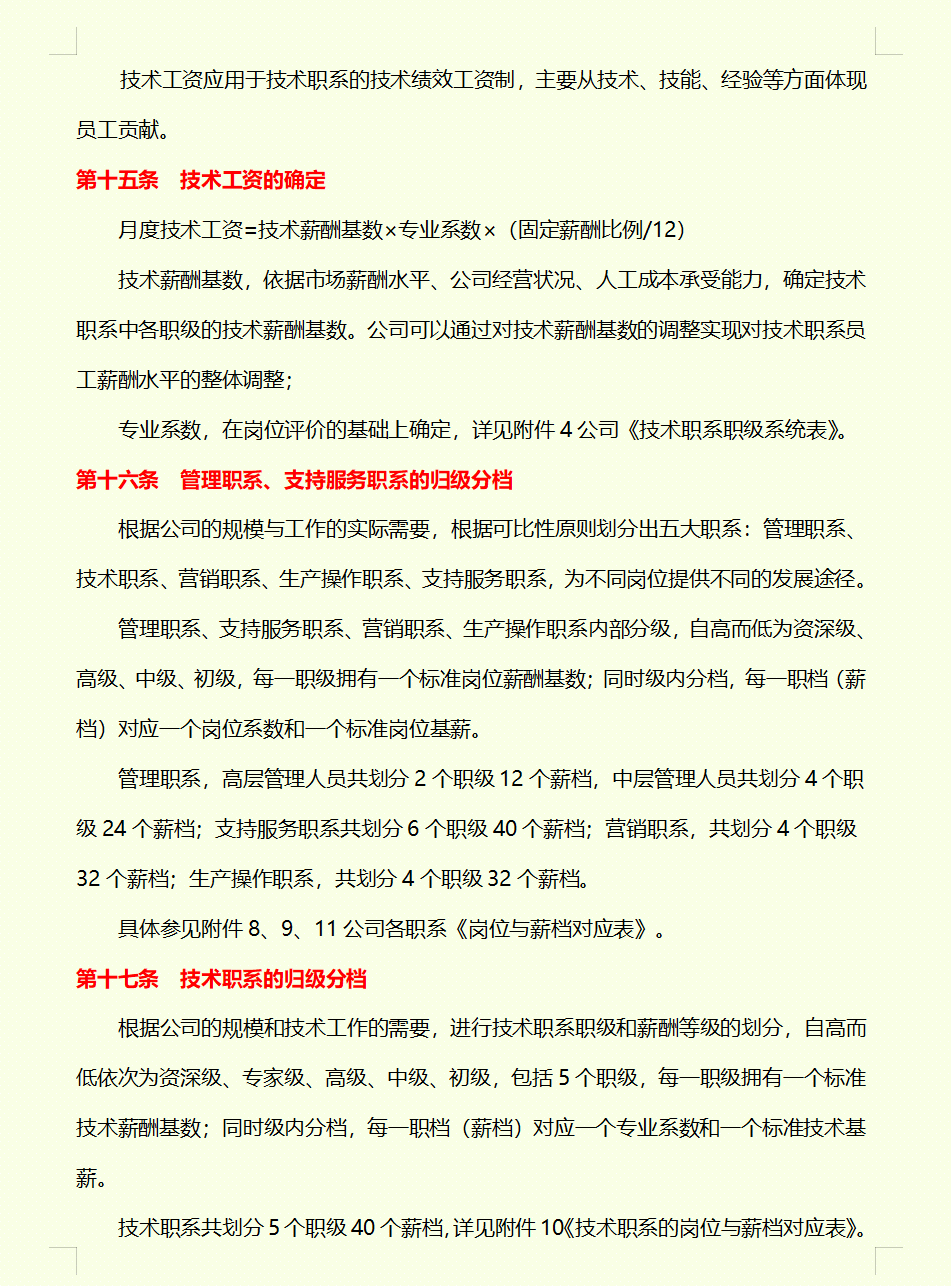
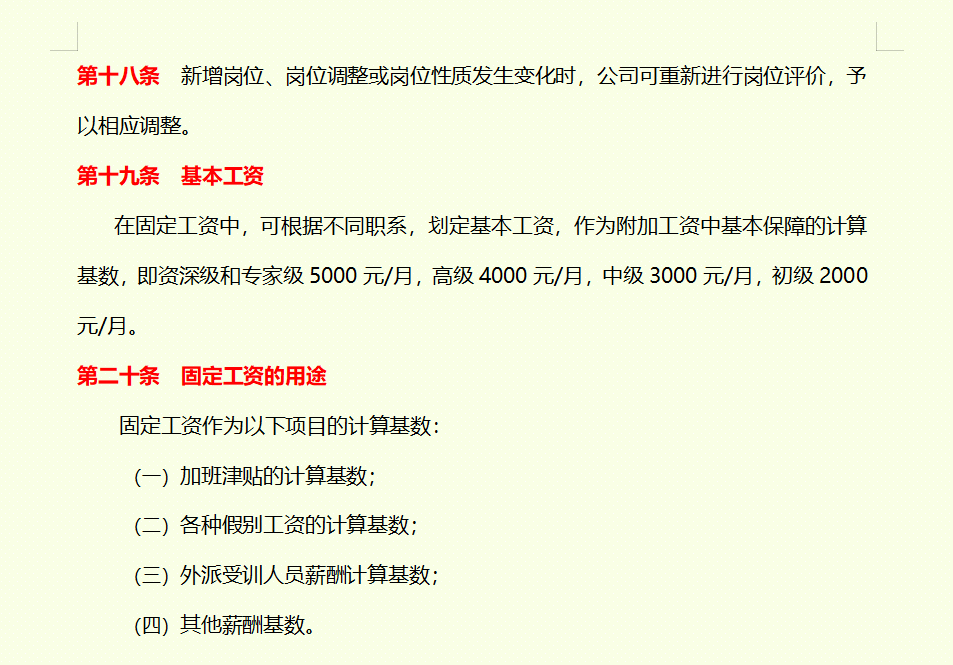
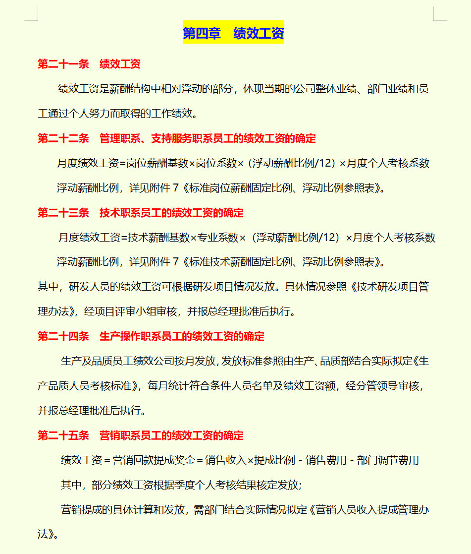
……
篇幅有限,企业薪酬体系管理制度就不一一展示了,
版权声明:我们致力于保护作者版权,注重分享,被刊用文章【会计的级别(2022版最新企业薪酬制度)】因无法核实真实出处,未能及时与作者取得联系,或有版权异议的,请联系管理员,我们会立即处理! 部分文章是来自自研大数据AI进行生成,内容摘自(百度百科,百度知道,头条百科,中国民法典,刑法,牛津词典,新华词典,汉语词典,国家院校,科普平台)等数据,内容仅供学习参考,不准确地方联系删除处理!;
工作时间:8:00-18:00
客服电话
电子邮件
beimuxi@protonmail.com
扫码二维码
获取最新动态
