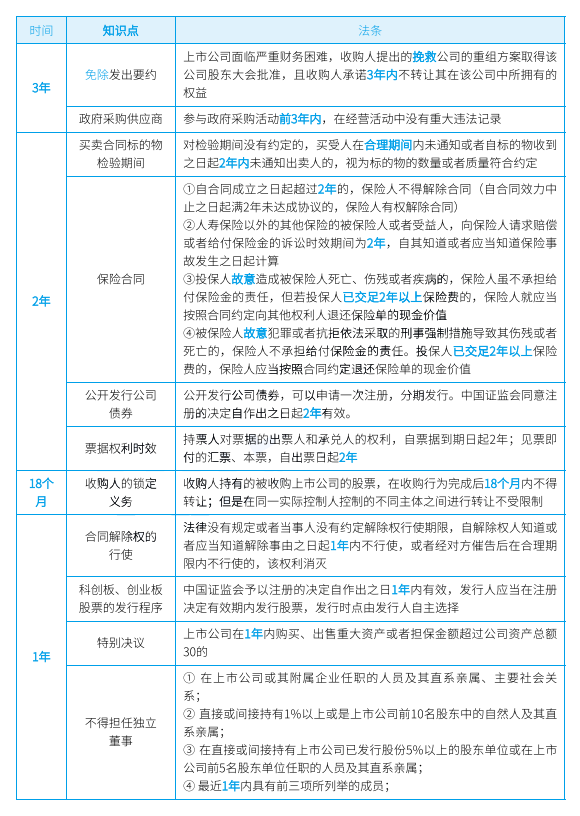
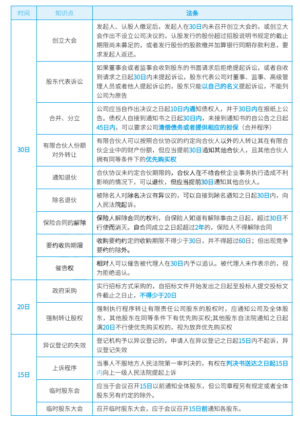
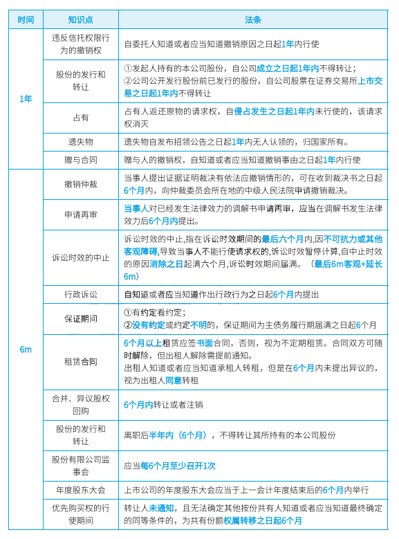
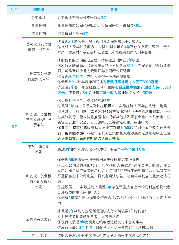
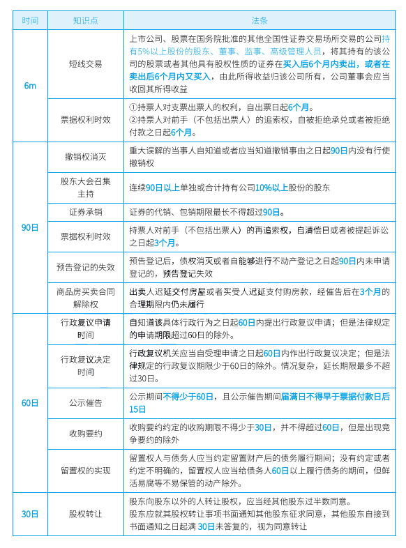
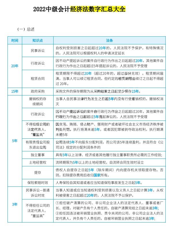
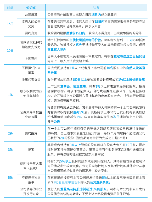
中级经济法又多又杂,而且还很枯燥,它需要大量的背诵记忆,尤其是数字这块的知识点,杂乱无章,东一个西一个很容易就背混了,现在离考试还有一个月的时间,为了更高效的备考中级,就熬夜把所有的数字知识点都浓缩成12页纸,直接打印背诵,这样也不容易忘,还可以用笔将不熟悉的地方标注出来加深印象,就不用在浪费时间的一页一页翻找,内容分享在下发了,也希望能够帮助到大家!!
(电子版资料文末领)
........篇幅有限,剩下的内容就不一一展示了,现在中级会计备考还有一个月的时间,大家加油吧!!
版权声明:我们致力于保护作者版权,注重分享,被刊用文章【会计数字书写规范(熬了整整3夜)】因无法核实真实出处,未能及时与作者取得联系,或有版权异议的,请联系管理员,我们会立即处理! 部分文章是来自自研大数据AI进行生成,内容摘自(百度百科,百度知道,头条百科,中国民法典,刑法,牛津词典,新华词典,汉语词典,国家院校,科普平台)等数据,内容仅供学习参考,不准确地方联系删除处理!;
工作时间:8:00-18:00
客服电话
电子邮件
beimuxi@protonmail.com
扫码二维码
获取最新动态
