工地小张,因为乱签了合同,结果不该他承担的责任,他却要承担,哭天喊地也没有办法帮助他,签的合同不规范、责任不明确、细节没有把控住,都会吃大亏!
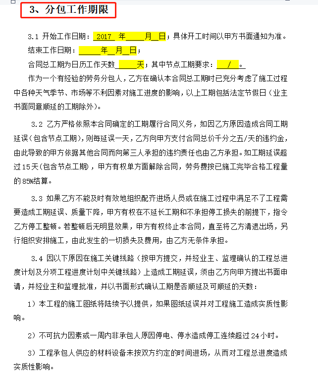
这套建设工程施工劳务分包合同,包含:劳务分包作业概况、劳务分包作业期限、劳务作业质量、劳务分包合同价款、合同文件及解释顺序,内容超完整,又规范,责任明确,下载下来可以直接拿来用,再也不吃亏!
完整版在文末
甲方供应材料、设备、构配件计划;甲方提供施工机具、设备一览表;甲方提供周转、低值易耗材料一览表;《工程质量保修书》;廉洁承诺书;结算承诺书;关于劳务人员工资的结算申明;结算授权声明;工程结算送审资料标准清单。
有了这套劳务分包合同,再也不吃亏了,不仅把控了细节,还很规范,责任明确,可以下载打印出来直接用,超级方便!
版权声明:我们致力于保护作者版权,注重分享,被刊用文章【工程劳务分包合同(乱签合同吃大亏)】因无法核实真实出处,未能及时与作者取得联系,或有版权异议的,请联系管理员,我们会立即处理! 部分文章是来自自研大数据AI进行生成,内容摘自(百度百科,百度知道,头条百科,中国民法典,刑法,牛津词典,新华词典,汉语词典,国家院校,科普平台)等数据,内容仅供学习参考,不准确地方联系删除处理!;
工作时间:8:00-18:00
客服电话
电子邮件
beimuxi@protonmail.com
扫码二维码
获取最新动态
