韩如波上海市建纬律师事务所副主任高级合伙人管理合伙人工程总承包业务部主任合规与风控业务部主任
住建部建筑市场管理司《完善工程组织实施方式研究》课题组副组长
编者按
2019年12月31日,住建部和发改委联合发布《房屋建筑和市政基础设施项目工程总承包管理办法》([2019]12号)并于2020年3月1日正式施行,《办法》第九条第三款规定:“推荐使用由住房和城乡建设部会同有关部门制定的工程总承包合同示范文本。”
2020年12月9日,住建部官方网站正式发布了《建设项目工程总承包合同》(2020-0216)(下称“新版合同”),新版合同是在《建设项目工程总承包合同示范文本(试行)》(GF-2011-0216)合同(下称“2011版合同”)基础上,依据当前国家推行工程总承包项目的实施思路、结合FIDIC合同条件体现的国际惯例,并考虑了当下国内工程总承包项目实践,最终修订而成。新版合同全文7万余字,相比2011版合同全文5.8万字增加了1万余字,新增内容对精准化项目定义、公平分配发承包双方的风险、强化项目管理等角度进行了丰富。
考虑到在新版合同正式发布之前,市场上大部分企业采用2011版合同实施工程总承包项目,因此在新版合同公布之际,课题组结合与2011版合同的差异,梳理总结出对发承包双方权利义务影响重大的条款,以供工程总承包项目发承包主体在后续的工程项目实践中参考适用,同时也可作为对当下项目已签约合同的复盘与思考。
1、合同体例上新增[第3条 发包人的管理]:从示范文本的整体架构上而言,新版合同共20个条款,增加了1个条款(2011版合同虽同为20条,但第20条为“补充条款”,留白待当事人补充,因此2011版合同通用条款具备实质性内容的实际为19个条款),将“发包人的管理”从原2011版合同[第2条 发包人]中单独列出,并考虑了当下全过程工程咨询角色的孵化、发包人委托的其他专业人员或咨询机构的参与建设等,形成了新合同版本中的[第3条 发包人的管理]。此外,新版合同结合行业实践重新梳理了从工程竣工试验到竣工后试验的流程顺序,整合并调整了工程竣工验收、工程接收、缺陷责任与保修、竣工后试验等几个主要条款的先后次序。
2、区分税率,细化合同价格组成。新版合同在建筑业全面营改增的背景下,结合工程总承包项目覆盖多个应税行为、适用不同税率的现实需求,分别区分设计费、设备购置费、建筑安装工程费,引导市场主体区分列明不同费用组成、适用税率、税金等内容,以免因适用营改增税收法律及政策,导致从高适用税率的风险,同时也避免合同发承包双方之间因为税费计算口径的差异以及税收政策调整引发合同价格的争议。
3、完善工程总承包项目管理架构,明确关键管理人员定义。2011版合同中仅提到“项目经理”岗位,但实际上按照《建设项目工程总承包管理规范》(GB/T 50358-2017)的规定,以及当下工程总承包项目实施的实际需求,合理科学的工程总承包项目管理架构除了由项目经理负责总体的协调管控之外,还应设置设计负责人、采购负责人、施工负责人等各专业内容负责人,共同组成工程总承包项目管理架构不可或缺的部分。对此2020版合同在[第1条 一般约定]中增加了设计负责人、采购负责人、施工负责人的定义,并在[附件5 承包人主要管理人员表]中区分“总部人员”和“现场人员”,列举了工程总承包项目管理架构的关键内容以供市场主体参考。
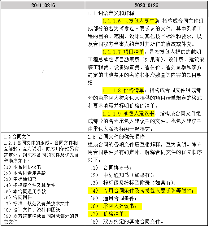
4、增加《发包人要求》《项目清单》《价格清单》等文件作为工程总承包合同的组成部分,减少合同履行过程中对计价、变更、索赔等争议。当前工程总承包项目所面临的风险根源往往在于工程总承包发包时,基于前期咨询服务成果限制,导致发包人难以提出合理、准确、科学的招标要求,进一步令承包人报价、实施方案缺乏针对性,一旦工程进入到履约阶段,随着发包人要求不断明确以及设计深度的推进,极易引发工程价款争议。新版合同明确提出《发包人要求》作为合同附件,并将其解释顺序列为与合同专用条件同顺位,同时在[第1条 一般约定]的定义中,明确发包人应当提供《项目清单》载明工程内容的各项费用和相应数量等项目明细,承包人应当按照发包人提供的《项目清单》制作《价格清单》《承包人建议书》等来响应发包人要求,通过该系列文件,提高工程总承包项目合同内容的精确度,减少工程履约期间的争议。
5、引导发承包双方合理分担风险,明确发包人承担《发包人要求》或提供的基础资料中错误的风险,由发包人承担增加的费用或顺延工期,且承包人有权获得合理利润;明确承包人因应对不可预见的困难而采取合理措施而增加的费用和(或)延误的工期由发包人承担。结合《政府投资条例》《房屋建筑和市政基础设施项目工程总承包管理办法》对于工程总承包项目合同发承包双方风险分配的法律和政策规定,新版合同[1.12《发包人要求》和基础资料中的错误]约定,承包人负有认真阅读、复核《发包人要求》以及其提供的基础资料并通知发包人补正的义务,如发包人做出相应修改的,或者发包人《发包人要求》或其提供的基础资料中的错误导致承包人增加费用和(或)工期延误的,发包人应承担由此增加的费用和(或)工期延误,并向承包人支付合理利润。与2011版合同中要求承包人限期15日对发包人提供的基础资料进行复核,否则由承包人承担基础资料、现场障碍资料短缺、遗漏、错误的风险相比,新版合同对承包人更为友好。
6、增加承包人基于工程总承包合同的赔偿最高限额,将工程总承包商的风险限定在可预见的合理范围之内。结合FIDIC合同体系惯例及国内工程实践,新版合同[1.13责任限制]约定:承包人对发包人的赔偿责任不应超过专用合同条件约定的赔偿最高限额。若专用合同条件未约定,则承包人对发包人的赔偿责任不应超过签约合同价。但对于因欺诈、犯罪、故意、重大过失、人身伤害等不当行为造成的损失,赔偿的责任限度不受该最高限额的限制。这个条款与2011版合同相比,较大程度改善了以往承包商较难与业主谈判争取赔偿最高额的境地,大大增强了承包商实施工程总承包项目的安全感。
7、增加了履约过程中出现约定情况时发包人提供资金来源证明的义务,合理平衡各方风险,促进合同的顺利履行。以往的工程实践中,发包人往往是在工程建设实施之前通过承诺备案、支付预付款、预存一定比例资金等方式,来证明资金来源已经落实,从而启动项目,但工程建设实施期间,如发生工程建设内容、建设标准、建设规模的较大变更,导致变更增加价款超出签约合同金额一定比例的,则该部分变更增加的款项缺乏对应的支付保障。对此新版合同借鉴FIDIC合同体系惯例在[2.5 支付合同价款]中第2.5.2条约定:“如发生承包人收到价格大于签约合同价10%的变更指示或累计变更的总价超过签约合同价30%;或承包人未能根据第14条[合同价格与支付]收到付款,或承包人得知发包人的资金安排发生重要变更但并未收到发包人上述重要变更通知的情况,则承包人可随时要求发包人在28天内补充提供能够按照合同约定支付合同价款的相应资金来源证明。”
8、强化了发包人应当提供支付担保的义务,以及发包人未按约提供支付担保情形下承包人的合同解除权。2011版合同中虽约定发包人应当提供的支付保函,但实践中执行情况并不理想。随着《政府投资条例》《保障农民工工资支付条例》的出台,均从行政法规的立法层面明确了发包人提供支付担保、施工单位不得垫资建设等要求,对此新版合同从双方约定角度进一步强化了发包人提供工程款支付担保的义务,在[2.5支付合同价款]第2.5.3条约定“发包人应当向承包人提供支付担保。支付担保可以采用银行保函或担保公司担保等形式,具体由合同当事人在专用合同条件中约定。”明确了发包人提供支付担保的义务,同时约定发包人未遵守约定提供支付担保的,构成[16.2.1因发包人违约解除合同]的情形,以保障工程价款支付安全性。
9.细化了联合体模式承包工程的关键内容,为当下市场大量联合体模式承接项目提供引导和借鉴。在《房屋建筑和市政基础设施项目工程总承包管理办法》要求工程总承包商应当同时具备工程相应的设计与施工双资质的背景下,市场上存在大量设计单位与施工单位组成联合体承接工程的模式,按照《建筑法》《招标投标法》等法律规定,联合体对合同履行承担连带责任,加之联合体内部的分工配合、设计施工的融合、工程款的支付流转程序、发票开具、对外分包、牵头人管理费等事项,在法律层面均无明确指引,均需通过各方合同约定来明确,但在2011版合同中并无具体体现,令联合体在实践中面临复杂而严峻的法律问题。新版合同在[4.6联合体]条款及相关条款中提纲挈领地对联合体应当明确的事项进行了指引,例如签订联合体协议作为合同附件,以及在专用条款中约定联合体各成员的分工、费用收取、发票开具、履约担保提交等事项,便于合同双方在专用条款及联合体协议中就相关事项结合项目实际情况进一步约定,对联合体模式承接工程起到一定的规范作用。
10.区分责任主体,细化市场价格波动对合同价格的影响,引入《价格指数权重表》降低价格调整争议。鉴于工程总承包合同模式国际惯例和《房屋建筑和市政基础设施项目工程总承包管理办法》及新版示范文本均建议采用总价合同形式,因此影响合同价格的因素对发承包双方而言都关系到切身利益。2011版合同中,对合同价格调整的情况约定较为宽泛,相对不利于发包人的成本管理,不能很好解决合同履行过程中价格调整的争议。新版合同提供了价格调整公式并引导合同双方采用《价格指数权重表》,同时区分“承包人原因工期延误后的价格调整”“发包人引起的工期延误后的价格调整”,针对不同责任主体所导致遭遇的市场价格波动,做出针对性妥善安排。
版权声明:我们致力于保护作者版权,注重分享,被刊用文章【基于fidic合同条件(课题组专家)】因无法核实真实出处,未能及时与作者取得联系,或有版权异议的,请联系管理员,我们会立即处理! 部分文章是来自自研大数据AI进行生成,内容摘自(百度百科,百度知道,头条百科,中国民法典,刑法,牛津词典,新华词典,汉语词典,国家院校,科普平台)等数据,内容仅供学习参考,不准确地方联系删除处理!;
工作时间:8:00-18:00
客服电话
电子邮件
beimuxi@protonmail.com
扫码二维码
获取最新动态
