小编最近深深地体会到什么叫做人比人气死人,和表姐明明都是会计可是表姐却却能月薪过万,你说气人不,几个月前表姐还是同我一下是一个一月只有三千多工作的小会计。
自从跟着公司老会计学习了建筑施工企业的会计账务处理,薪水都翻好几倍,给小编好一顿羡慕。
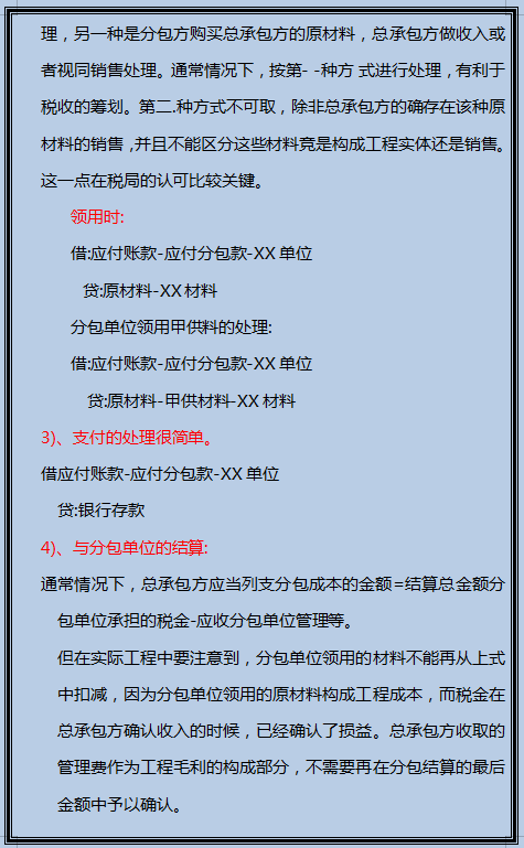
今天也和大家展示一下这份让表姐月薪过万的建筑施工企业会计账务处理,需要的朋友们记得收藏。
今天的内容就分享到这里了,需要的小伙伴斯沃哦!
版权声明:我们致力于保护作者版权,注重分享,被刊用文章【建筑施工企业会计(表姐就是因为掌握建筑施工企业会计账务处理)】因无法核实真实出处,未能及时与作者取得联系,或有版权异议的,请联系管理员,我们会立即处理! 部分文章是来自自研大数据AI进行生成,内容摘自(百度百科,百度知道,头条百科,中国民法典,刑法,牛津词典,新华词典,汉语词典,国家院校,科普平台)等数据,内容仅供学习参考,不准确地方联系删除处理!;
工作时间:8:00-18:00
客服电话
电子邮件
beimuxi@protonmail.com
扫码二维码
获取最新动态
