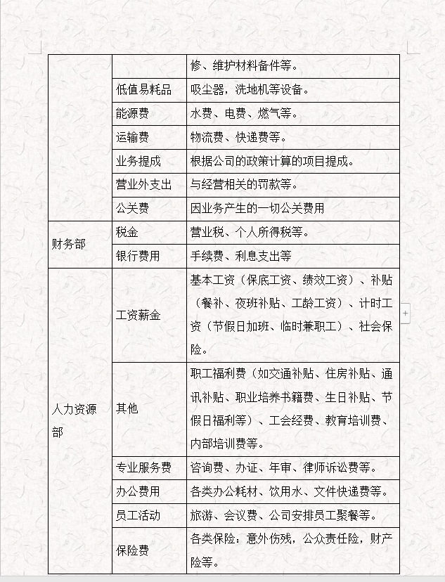
我们公司有个95后的会计,工资是财务里最高的,比在公司待了好几年的还要高,一直深受领导的重用,最近还听说要升为财务主管了,这就让我很是好奇了,一打听才知道,原来呀
公司前期财务报销管理制度特别乱,一直没有解决办法,然后这个95后会计就自己主动站出来,编制了一套财务报销及付款管理的制度,一直用到现在,听完我才明白这月薪2万真是值了!今天就分享给大家
版权声明:我们致力于保护作者版权,注重分享,被刊用文章【会计编制(看完95后会计编制的财务报销及付款制度)】因无法核实真实出处,未能及时与作者取得联系,或有版权异议的,请联系管理员,我们会立即处理! 部分文章是来自自研大数据AI进行生成,内容摘自(百度百科,百度知道,头条百科,中国民法典,刑法,牛津词典,新华词典,汉语词典,国家院校,科普平台)等数据,内容仅供学习参考,不准确地方联系删除处理!;
工作时间:8:00-18:00
客服电话
电子邮件
beimuxi@protonmail.com
扫码二维码
获取最新动态
