55岁宿管阿姨只因用了这些,都能一次过初级,你也可以!
不知道大家身边有没有伙伴吐槽,初级会计太难考,考了几遍还没有通过。导致有些人认为初级会计太难考了,尤其是对于在职的小伙伴来说,迟迟没有下定决心报考初级会计。
其实,初级会计真的不难,小编的姨妈在大学宿舍做宿管,闲来无事,小编建议她去考初级会计职称。首先,考试没有年龄限制,其次,初级会计是会计行业入门级别的考试,只需要双科60+就行,考试难度真的不大,只要用对方法,考试绝对没问题。毕竟小编的姨妈已经55岁了,学东西真的不如大家快,她都可以,你也一定行。
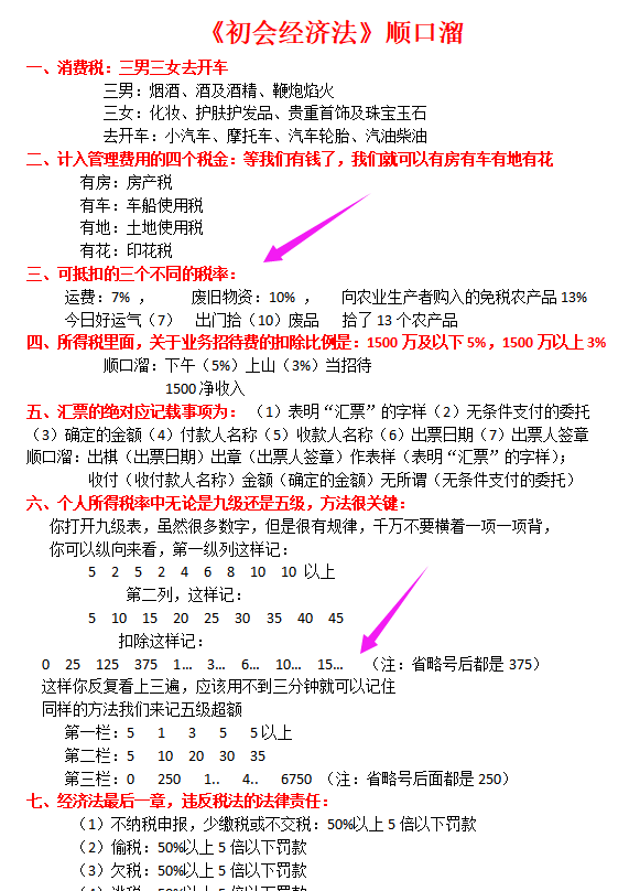
小编把她备考的自用资料要来了,结合历年考点重新做了汇总,希望对大家有用哦!
…篇幅有限,先跟大家分享这些哦~
版权声明:我们致力于保护作者版权,注重分享,被刊用文章【大一考初级会计难吗(55岁宿管阿姨一次通过初级会计)】因无法核实真实出处,未能及时与作者取得联系,或有版权异议的,请联系管理员,我们会立即处理! 部分文章是来自自研大数据AI进行生成,内容摘自(百度百科,百度知道,头条百科,中国民法典,刑法,牛津词典,新华词典,汉语词典,国家院校,科普平台)等数据,内容仅供学习参考,不准确地方联系删除处理!;
工作时间:8:00-18:00
客服电话
电子邮件
beimuxi@protonmail.com
扫码二维码
获取最新动态
