提到注册会计师几个字,可能大家首先会想到一个字:难!
究竟有多难?看看大家近日的备考情况如何?
“财管好难,财管为什么这么难,怪不得容易掉头发”
“审计,好难。”
“这可是会计的顶峰啊!”
“真心比法考还难,根本听不懂说的啥……”
“真的好难,好难好难”
总结就一个字:难!有多难?难在哪?接下来高顿CPA小编就带大家一起分析注册会计师考试难度,打算报考的小伙伴也提前了解了解~
考试难不难,合格率是最直观的体现。以下是历年注册会计师各科考试及平均合格率概况(2020年暂未公布):
专业阶段各科平均合格率仅20%左右:
而考生需要在连续5年内完成6科考试,不仅考试难度大,备考战线也是相当长。不得不说注册会计师考试难度不一般。
1.考试科目本身内容多,教材厚度惊人!
注册会计师考试科目包括专业阶段6科以及综合阶段1科,具体考试内容如下:
看看这六科教材的厚度,六科加起来超3000页:
有考生调侃,这教材的厚度都可以“挡子弹”了!
而对于考生来说,教材不是看一遍就能理解了还要掌握其中的知识点、会做其中的题目,这个过程才是最困难,最崩溃的。
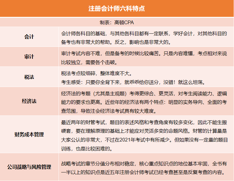
2.注会六科各有特点,考生不好应付!
虽说注会不是每一科都非常难,但是每一个都很有个性。例如,对于偏文的考生,学习审计、财管就不是很友好了,而偏理科的考生,学习起税法、经济法、战略科目就比较崩溃,需要记忆的内容非常多,以下是各科目特点介绍:
打算报考的小伙伴可认真研究一下,为后面的科目搭配做好准备工作。
3.考生毅力不足,中途容易放弃!
从考生本身来看,备考注册会计师最大的困难在于难以坚持。很多考生都是“中途下车”,从每年的出考率就能看出。
因此建议大家备考注册会计师战线不宜拉太长,备考疲劳带来的就是放弃。打算报考2022年注册会计师考试,高顿CPA小编在这里提醒大家一定提前规划好、学习计划要制定,监督好自己的备考情况!祝大家2022年注册会计师考试顺利!
▎本文由高顿CPA原创发布,如需转载或引用,请注明出处!
版权声明:我们致力于保护作者版权,注重分享,被刊用文章【会计师证好考吗(注会考试难度有多大)】因无法核实真实出处,未能及时与作者取得联系,或有版权异议的,请联系管理员,我们会立即处理! 部分文章是来自自研大数据AI进行生成,内容摘自(百度百科,百度知道,头条百科,中国民法典,刑法,牛津词典,新华词典,汉语词典,国家院校,科普平台)等数据,内容仅供学习参考,不准确地方联系删除处理!;
工作时间:8:00-18:00
客服电话
电子邮件
beimuxi@protonmail.com
扫码二维码
获取最新动态
