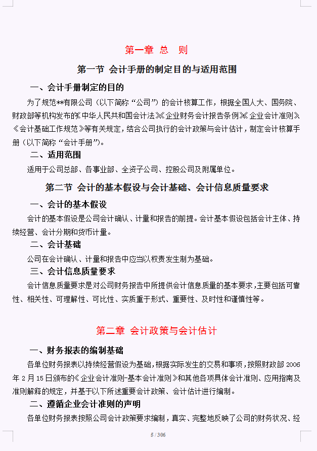
财务会计核算手册对于一个公司来说是十分重要的,有利于公司依法核算、纳税并保持业务运营的竞争力;有利于提升公司财务管理水平,培养财务人才等等。身为一个财务人员,会计核算手册一定要知道,这样你在工作的时候,就可以更好地处理工作了。
我整理了共9章节,十分详细实用,快来一起看看吧!希望可以帮助到大家。
全文9章2.2万字,十分详细实用
适用范围:适用于公司总部、各事业部、全资子公司、控股公司及附属单位。
...由于篇幅有限,没有展示完全。财务人员在对于工作流程不熟悉的可以多看看这个手册,里面全是干货哦。完整版的看下方哈。
版权声明:我们致力于保护作者版权,注重分享,被刊用文章【会计核算的基本程序(360页财务会计核算流程手册)】因无法核实真实出处,未能及时与作者取得联系,或有版权异议的,请联系管理员,我们会立即处理! 部分文章是来自自研大数据AI进行生成,内容摘自(百度百科,百度知道,头条百科,中国民法典,刑法,牛津词典,新华词典,汉语词典,国家院校,科普平台)等数据,内容仅供学习参考,不准确地方联系删除处理!;
工作时间:8:00-18:00
客服电话
电子邮件
beimuxi@protonmail.com
扫码二维码
获取最新动态
