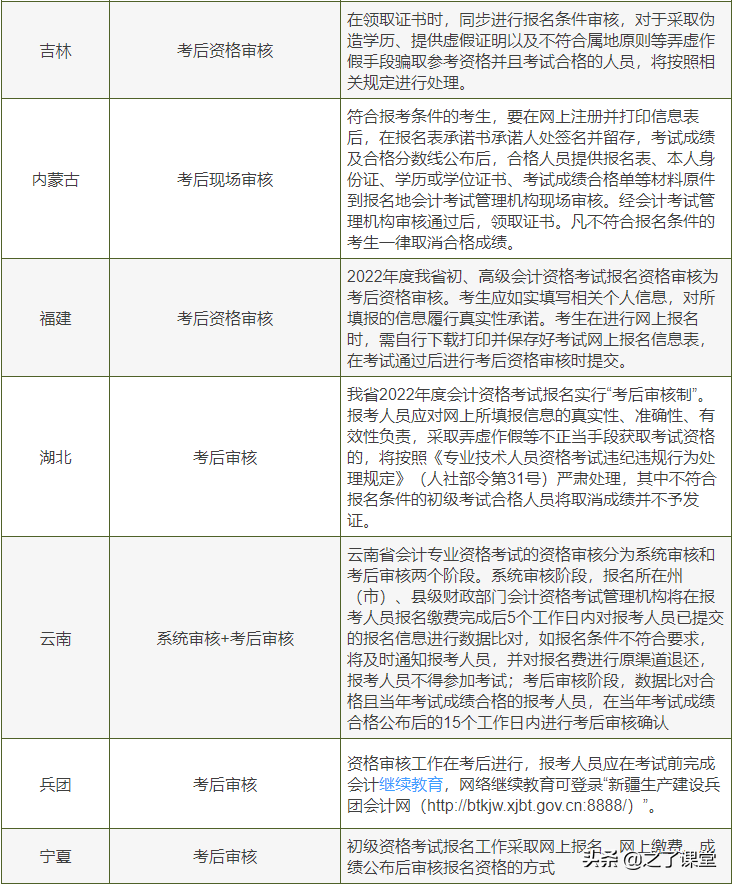
2022年初级会计报名正在进行中,不同地区的报名资格审核方式不一样。
因此,有不少考生来咨询之了君:2022年初级会计报名现场审核有哪些地区?
针对这类问题,之了君特别整理了2022年初级会计报名需要现场审核的地区,供大家参考。
赶紧一起看看吧!
以上就是之了君整理的2022年初级会计报名现场审核有哪些地区的相关信息,没有在上述内容中提到的地区可能是前期线上审核或者考后资格审核。
版权声明:我们致力于保护作者版权,注重分享,被刊用文章【会计初级报名审核(2022年初级会计报名现场审核有哪些地区)】因无法核实真实出处,未能及时与作者取得联系,或有版权异议的,请联系管理员,我们会立即处理! 部分文章是来自自研大数据AI进行生成,内容摘自(百度百科,百度知道,头条百科,中国民法典,刑法,牛津词典,新华词典,汉语词典,国家院校,科普平台)等数据,内容仅供学习参考,不准确地方联系删除处理!;
工作时间:8:00-18:00
客服电话
电子邮件
beimuxi@protonmail.com
扫码二维码
获取最新动态
