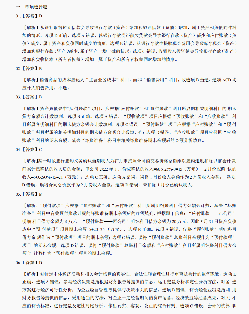
今天过完,初级会计考试就剩下30天了!有些备考的小伙伴会担心,我是零基础,我是上班族,如何在一个月的时间里通过初级会计考试呢?初级会计考试的特点就是要多多做题了!经济法基础和初级会计实务都是选择题,所以现在起做题背题是提分比较快的!一般有基础的,经济法基础是不担心的,就是实务涉及到的会计分录可能是很多考生担心的,在这里跟大家解决一下这个问题,初级会计实务就是不定项选择占分比较多,所以,掌握不定项的考试分录,基本及格是没有大问题的!
好了,很多人不知道这个时候做什么题!今天就跟大家汇总了:2022年初级会计考试6套密训题附答案,还有密训不定项选择题!帮助各位备考生熟悉此类题型的考察点和答题方法!下面一起瞅瞅~~
(文末抱走)
1、2022初级会计实务不定项选择题
2、2022初级会计经济法基础不定项选择
……篇幅有限,今天先到这里。
版权声明:我们致力于保护作者版权,注重分享,被刊用文章【会计考题(2022初级会计必刷6套密训卷附答案)】因无法核实真实出处,未能及时与作者取得联系,或有版权异议的,请联系管理员,我们会立即处理! 部分文章是来自自研大数据AI进行生成,内容摘自(百度百科,百度知道,头条百科,中国民法典,刑法,牛津词典,新华词典,汉语词典,国家院校,科普平台)等数据,内容仅供学习参考,不准确地方联系删除处理!;
工作时间:8:00-18:00
客服电话
电子邮件
beimuxi@protonmail.com
扫码二维码
获取最新动态
