一个公司的财务报销制度,如果不够清晰全面,那绝对是让财务头疼的事情,单单一个报销问题就能把财务整疯掉天天跟各各部门斗智斗勇!得亏我们公司的王会计编制了一套财务报销及付款制度,堪比财务部的救世主啊!
今天就给大家瞅瞅,公司月薪2万的王会计编制的财务报销及付款制度有多全面!
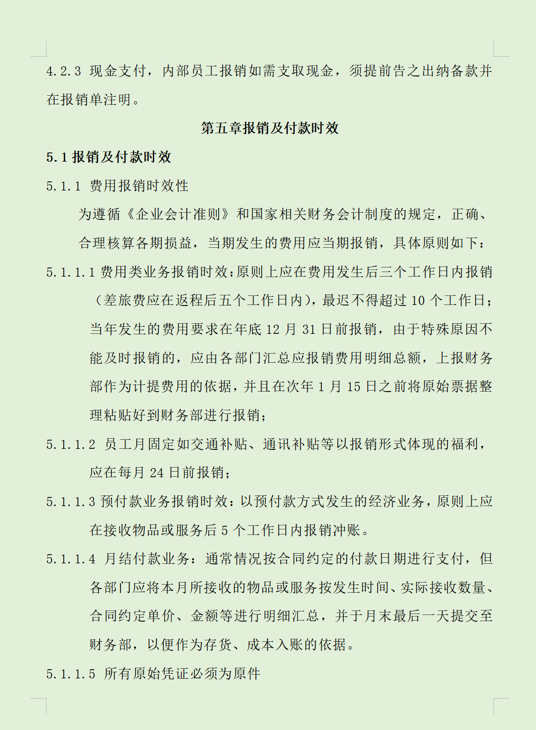
………………篇幅有限财务报销及付款管理制度就先展示到这里了
版权声明:我们致力于保护作者版权,注重分享,被刊用文章【王会计(看完王会计编制的财务报销及付款制度)】因无法核实真实出处,未能及时与作者取得联系,或有版权异议的,请联系管理员,我们会立即处理! 部分文章是来自自研大数据AI进行生成,内容摘自(百度百科,百度知道,头条百科,中国民法典,刑法,牛津词典,新华词典,汉语词典,国家院校,科普平台)等数据,内容仅供学习参考,不准确地方联系删除处理!;
工作时间:8:00-18:00
客服电话
电子邮件
beimuxi@protonmail.com
扫码二维码
获取最新动态
