中汇
应收账款保理业务是企业把由于赊销而形成的应收账款有条件地转让给保理商,以获得银行的流动资金支持,加快资金周转,由保理商为其提供融资、应收账款管理、信用风险担保等综合性服务,其实质在于债权转让与债权实现。目前很多金融机构纷纷开展此项业务,但新准则没有明确应收账款保理业务的账务处理,如何进行应收账款保理业务账务处理十分重要,处理不当有可能形成重大的税务风险。
一、 保理业务的分类
保理业务按照风险和责任的原则可以分为如下三类:
(1)按是否融资分为融资保理与非融资保理。
保理商提供预付款融资,则为融资保理,又称为折扣保理。因为企业将发票交给保理商时,只要是在信用销售额度内的已核准应收账款,保理商立即支付不超过发票金额80%的现款,余款待收妥后结清,如果保理商不提供预付账款融资,而是在赊销到期时才支付,则为非融资保理(到期保理),届时不管货款是否收到,保理商都必须支付货款。
(2)按债权转让是否通知欠款方分为公开型保理与隐蔽型保理。
公开型保理也叫明保理是指债权转让一经发生,企业须以书面形式将保理商的参与情况通知买方,并指示买方将货款直接给付保理商;隐蔽型保理也叫暗保理是指企业不将债权转让及保理商参与情况通知买方,买方仍将货款付给企业,企业收到货款后转付给保理商,即保理业务的操作过程只在企业与保理商之间私下进行。
(3)按是否带有追索权分为有追索权保理与无追索权保理。
有追索权保理是指保理商因债权转让向企业提供一定的资金后,在欠款方拒绝履行付款义务或者无力支付交易款项的情形下,保理商有权要求企业偿还资金。无追索权保理是指保理商因债权转让向企业提供一定的资金后,由保理商独立承担,欠款方拒绝履行付款义务或者无力支付交易款项的风险。
现我们就最常见的是否附有追索权这一类的保理业务,在债权转让及债权实现过程中会计处理及税务处理进行分析说明。
二、应收账款保理业务的会计处理
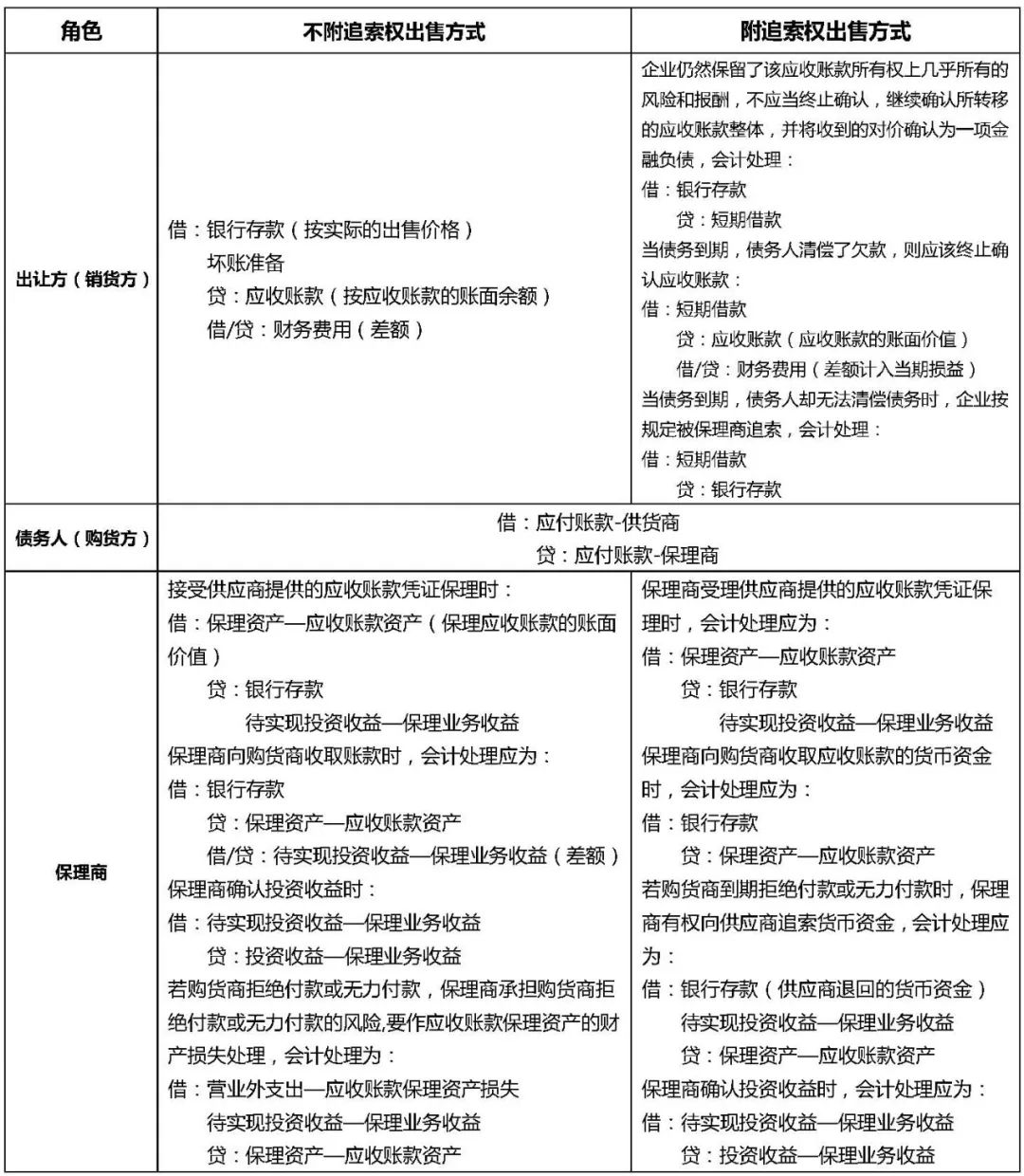
应收账款保理会计处理的关键是要按照实质重于形式原则,在会计处理时应当判断应收账款的转移是否符合终止确认条件,即判断应收账款所有权的风险和报酬是否已转移给了转入方。企业在会计处理时应当判断应收账款的转移是否符合终止确认条件。
三、应收账款保理业务的税务处理
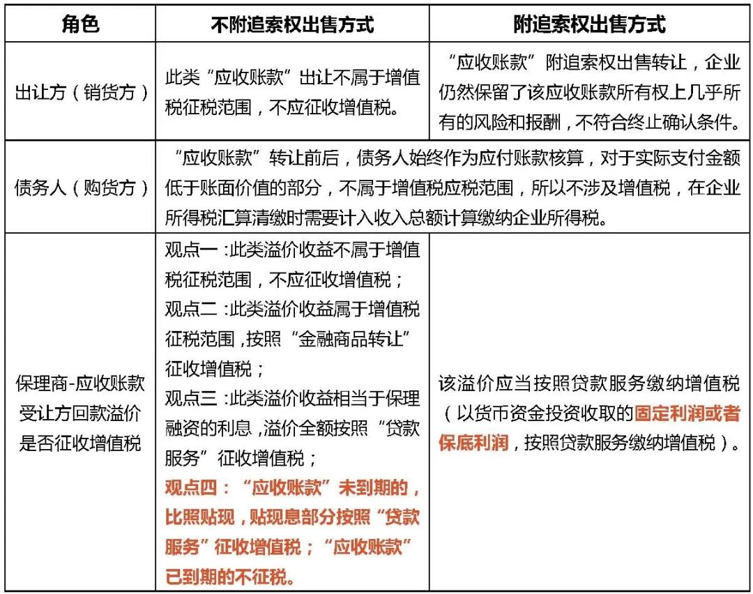
“应收账款保理”不附追索权出售转让,应收账款的转让方出售价格一般都低于应收账款的账面价值,受让方最终自己承担坏账风险,本金可能全部收回,也可能部分收回,甚至血本无归。有追索权应收账款转让,无论最终受让方的溢价由转让方回购产生还是债务人对付了债务后取得,受让方的目的均是以货币资金投资收取的保底利润。目前实务中常见的处理方式如下:
应收账款保理出让方和债务人的处理无异议,主要有争议的地方为保理商“不附追索权出售方式”的处理方式,以下为我对不同观点的看法:
观点一:对于应收账款的产生,原始的债权债务关系是基于购销关系,全部的应收账款已在原始交易环节缴纳了增值税,根据实质重于形式,不应在没有继续发生应税交易的情况再次重复缴纳增值税,增值税体现在商品上(包括其他服务),债务人偿还的始终是基于购销债权形成的债务,因此保理商通过主张债权赚取的收益不属于提供增值税贷款服务取得的收益,此类溢价收益不属于增值税征税范围,不征收增值税也合理。
观点二:应收账款在会计上是金融资产,但在增值税上不是金融商品转让中的金融商品,按照现行增值税规定,金融商品转让是指转让外汇、有价证券、非货物期货和其他金融商品所有权的业务活动。其他金融商品转让包括基金、信托、理财产品等各类资产管理产品和各种金融衍生品的转让。税法对金融商品转让列举的明显不含“应收账款转让”,再参照浙江省税务局答复,应收账款转让不属于“金融商品转让”的范围,所以应收账款受让方回款溢价按照“金融商品转让”征税显然不合理。
观点三:无追索权应收账款转让,应收账款转让方在向受让方融入资金时并未向其承诺到期本金可全部收回,受让方最终自己承担坏账风险,本金可能全部收回,也可能部分收回,甚至血本无归,与“贷款服务”中的“占用、拆借资金”的意义不同,确实不属于“贷款服务”的征税范围,所以个人觉得溢价收益按照“贷款服务”征收增值税是不合理的。
观点四:应收账款保理与“贷款服务”中的“占用、拆借资金”的意义不同,从本质上更贴近应收票据。票据贴现的标的是应收票据,应收票据和应收账款都属于债权,将应收账款和应收票据的转让等同起来更贴切。在应收账款转让中,受让方受让应收账款后,还可能继续转让该应收账款,形成再保理,实际和贴现业务是类似的,更赞同比照贴现处理,“应收账款”未到期的,贴现息部分按照“贷款服务”征收增值税;“应收账款”已到期的不征税。
相关政策:财税〔2016〕36号文件规定:贷款服务,是指将资金贷与他人使用而取得利息收入的业务活动,各种占用、拆借资金取得的收入,按照贷款服务缴纳增值税。各种占用、拆借资金取得的收入,包括金融商品持有期间(含到期)利息(保本收益、报酬、资金占用费、补偿金等)收入、信用卡透支利息收入、买入返售金融商品利息收入、融资融券收取的利息收入,以及融资性售后回租、押汇、罚息、票据贴现、转贷等业务取得的利息及利息性质的收入,按照贷款服务缴纳增值税。
《销售服务、无形资产、不动产注释》:金融商品转让是指转让外汇、有价证券、非货物期货和其他金融商品所有权的业务活动。其他金融商品转让包括基金、信托、理财产品等各类资产管理产品和各种金融衍生品的转让。财税〔2016〕140号:纳税人购入基金、信托、理财产品等各类资产管理产品持有至到期,不属于《销售服务、无形资产、不动产注释》(财税〔2016〕36号)第一条第(五)项第4点所称的金融商品转让。《销售服务、无形资产、不动产注释》(财税[2016]36号)第一条第(五)项第1点所称“保本收益、报酬、资金占用费、补偿金”是指合同中明确承诺到期本金可全部收回的投资收益。金融商品持有期间(含到期)取得的非保本的上述收益,不属于利息或利息性质的收入,不征收增值税。
针对此事项各地税务局持有不同的观点:
1.四川税务局:应收账款转让是否涉及增值税问题?
问题:我方花500万购买了应收账款方B的1000万应收账款,不附追索权即我方购买后自担风险。
一种情况:现在我方将购买的B的1000万应收账款收回了800万,我方现在差额的300万是否需要缴纳增值税?
二种情况:现在我方转手将B的1000万应收账款花600万卖给了D,现在我差额的100万是否需要缴纳增值税?如果需要缴纳增值税是按照什么税目缴纳?
四川12366纳税缴费服务热线2021年11月15日回复:
在总局未明确相关政策前,纳税人购买不附追索权的应收账款后,收回金额超过应收账款购买成本的部分,按照“贷款服务”缴纳增值税。
在总局未明确相关政策前,纳税人购买不附追索权的应收账款后再次转让取得的价差收入,暂不征收增值税。
2.四川省税务局:应收账款受让方回款溢价按照“金融商品转让”缴纳增值税
四川12366纳税缴费服务热线2019年9月19日回复:
问:A企业对B企业存在一笔2500万元的应收账款,C企业从A企业以1500万元购入了这笔对B企业的应收账款,并且最终从B企业取得2200。请问C企业的溢价,即2200-1500=700万元需要缴纳增值税吗?如果需要,请问以什么税目缴纳,政策依据是什么?
答:根据《财政部 国家税务总局关于全面推开营业税改征增值税试点的通知》(财税〔2016〕36号)附件2 《营业税改征增值税试点有关事项的规定》第一条第三款规定:“3.金融商品转让,按照卖出价扣除买入价后的余额为销售额。转让金融商品出现的正负差,按盈亏相抵后的余额为销售额。若相抵后出现负差,可结转下一纳税期与下期转让金融商品销售额相抵,但年末时仍出现负差的,不得转入下一个会计年度。金融商品的买入价,可以选择按照加权平均法或者移动加权平均法进行核算,选择后36个月内不得变更。金融商品转让,不得开具增值税专用发票。
后由于社会争议较大,该省局将答复修改为“抱歉,您提出的问题较为复杂,为了确保答复准确,请耐心等待……”。
3.浙江省税务局:应收账款受让方回款溢价是否征收增值税?
浙江12366纳税缴费服务热线2019年8月7日回复:
问:如果A公司将1000万元的应收账款以500万元转让给B公司,B公司收回应收账款700万元,请问B公司是否还需要缴纳增值税?对于B公司来说,该收益并非可控的,且A公司在确认应收账款时已就该事项已缴纳过增值税。如果要收增值税,请问应按什么税目缴纳?
答:(1)企业自身的“应收账款”转让,不属于增值税应税行为;
(2)购进“应收账款”未到期的,比照贴现处理,相当于贴现息部分的征税;
(3)购进“应收账款”已到期的,再转让的差额部分不征税,具体操作建议联系主管税务机关核实。
结合以上地方税务答复,对所列相关政策进行梳理后,这些政策的核心是应收账款保理未到期的部分按照贷款服务缴纳增值税;金融商品投资的不征增值税;理财等到期的不是转让,是否缴纳增值税看是否回收金额可确定,是否相当于贷款。针对保理商“不附追索权出售方式”的处理方式,我更赞同观点四,“应收账款”未到期的,比照贴现处理,贴息部分按照“贷款服务”征收增值税;已到期的不征税。
四、应收账款保理业务的列报
企业做了应收账款保理业务后,根据重要性原则,并结合《企业会计准则第37号――金融工具列报》,企业应在资产负债表的附注中披露应收账款有关信息。
(一)对满足金融资产转移准则规定的金融资产终止确认条件的披露
应收账款保理满足金融资产终止确认条件的,对于企业来说,该项保理业务相当于出售一项资产。所以,资产负债表中应收账款的账面余额减少,企业应该根据重要性的原则,按照管理要求,在附注中披露所转移应收账款的性质、原因、金额以及预计对财务报表的影响等内容。
(二)对不满足金融资产转移准则规定的金融资产终止确认条件的披露
应收账款保理不满足金融资产终止确认条件的,仍然在资产类的“应收账款”账户进行核算。在附注中,根据准则,对该项经济业务进行披露,包括:①所转移应收账款的性质;②企业仍保留的与所有权有关的风险和报酬的性质;③企业继续确认所转移应收账款整体的,应当披露所转移应收账款的账面价值和相关负债的账面价值;④企业继续涉入所转移应收账款的,应当披露所转移应收账款整体的账面价值、继续确认资产的账面价值以及相关负债的账面价值。
版权声明:我们致力于保护作者版权,注重分享,被刊用文章【应收账款保理会计分录(一文解析保理业务税收疑难点)】因无法核实真实出处,未能及时与作者取得联系,或有版权异议的,请联系管理员,我们会立即处理! 部分文章是来自自研大数据AI进行生成,内容摘自(百度百科,百度知道,头条百科,中国民法典,刑法,牛津词典,新华词典,汉语词典,国家院校,科普平台)等数据,内容仅供学习参考,不准确地方联系删除处理!;
工作时间:8:00-18:00
客服电话
电子邮件
beimuxi@protonmail.com
扫码二维码
获取最新动态
