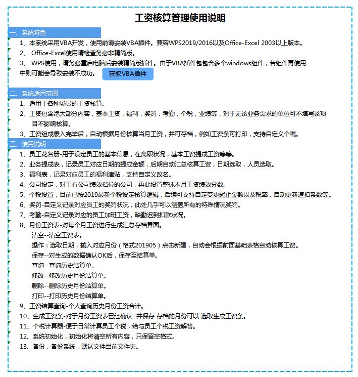
今天就在这里跟各位财务会计展示一下江苏女会计做得全自动excel工资核算系统!含个税计算器,五险一金及个税自动计算,一键生成工资条,核算工资高效!下面是具体的操作方法!
1、员工花名册
2、个税自动计算器
3、月份工资表
4、月度工资条(一键生成)
业绩提成表
福利表
工资结算查询
……好了上述内容就先到这里了。会计月初核算工资的,希望上述的自动核算工资管理系统能够对大家有帮助。
版权声明:我们致力于保护作者版权,注重分享,被刊用文章【江苏会计(发现一江苏女会计)】因无法核实真实出处,未能及时与作者取得联系,或有版权异议的,请联系管理员,我们会立即处理! 部分文章是来自自研大数据AI进行生成,内容摘自(百度百科,百度知道,头条百科,中国民法典,刑法,牛津词典,新华词典,汉语词典,国家院校,科普平台)等数据,内容仅供学习参考,不准确地方联系删除处理!;
工作时间:8:00-18:00
客服电话
电子邮件
beimuxi@protonmail.com
扫码二维码
获取最新动态
