做账是做会计工作最基础的技能之一了,但是做账该怎么做?做账有哪些步骤?做账需要注意的要点?这些对于刚从事财务工作的新手会计来讲是很难的,尤其是在没有老会计带领的情况下。很多零基础的会计都是靠着自学做账报税逐渐成为了老会计。
会计做账无非就是编制记账凭证、登记日记账、编制会计报表这些,只要我们把这个步骤试过一次,那就很容易了。作为一个已经工作了七八年的老会计,做账报税这些流程我闭着眼睛都能做。今天我就把会计做账中的那些流程和步骤整理总结了一下,一起来看看吧~(文末可抱走学习)
像原始凭证的审核和记账凭证的编制、登记现金日记账和银行存款日记账等等
记账凭证需要填写的内容
记账凭证中日期、编号、会计科目、金额这些信息都是必须要填的
记账凭证模板样式汇总
包括收款凭证、付款凭证、转账凭证、发票等
月初要编制记账凭证;月末还要进行结转、计提、摊销
编制资产负债表、利润表、利润分配表、现金流量表
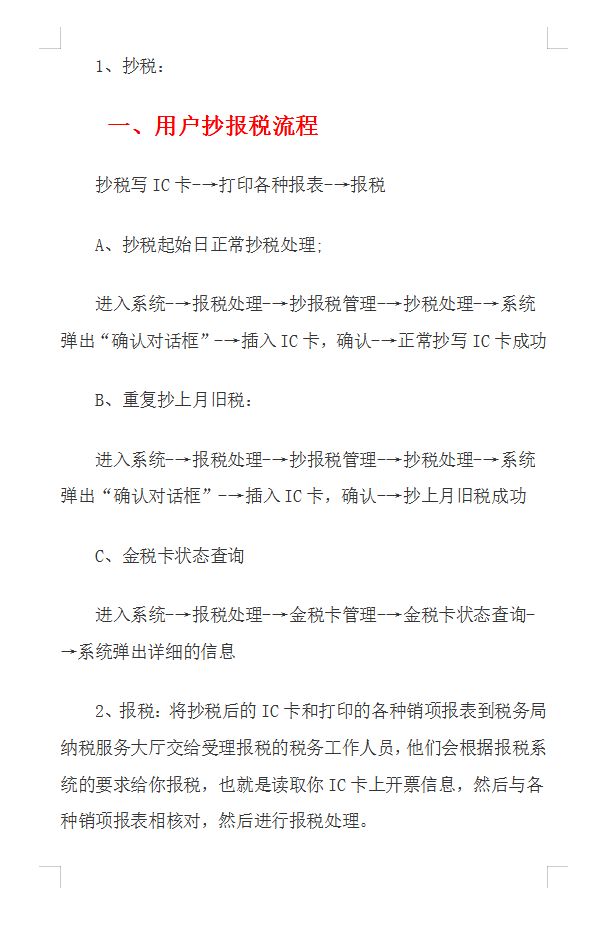
抄税急速把企业的增值税发票信息录入到IC卡中;报税就是把IC卡拿到税务局进行信息的上传
用户抄报税的流程
抄税起始日正常抄税处理、重复抄上月旧税、金税卡状态查询
购入固定资产做账要记借:固定资产;带其他应付款--公司名称。
......
篇幅有限,会计做账的流程就先到这里了,希望能帮到大家。
(本文由今日头条@技能界扛把子原创发布)
版权声明:我们致力于保护作者版权,注重分享,被刊用文章【新手会计做账怎么弄(新手会计如何快速学会做账)】因无法核实真实出处,未能及时与作者取得联系,或有版权异议的,请联系管理员,我们会立即处理! 部分文章是来自自研大数据AI进行生成,内容摘自(百度百科,百度知道,头条百科,中国民法典,刑法,牛津词典,新华词典,汉语词典,国家院校,科普平台)等数据,内容仅供学习参考,不准确地方联系删除处理!;
工作时间:8:00-18:00
客服电话
电子邮件
beimuxi@protonmail.com
扫码二维码
获取最新动态
