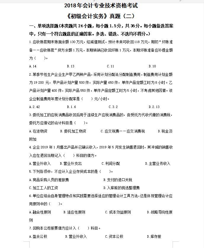
初级会计考试报名时间一直是这几天讨论的一个热点话题!毕竟双十一都结束了,初级会计报名还是没有一点点消息……
按往年的节奏,现在至少应该发布报名简章了。
就算没开始报名,好歹也能让大家知道具体报名时间了……
图源吉林省财政厅会计网
提问内容:
您好,请问今年初级会计资格考试什么时候开始报名
管理员回复:
您好,预计12月或1月进行报名,请关注财政部会计资格评价中心或吉林省财政厅会计网。
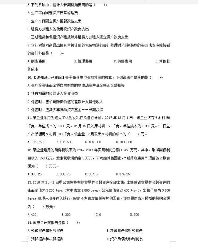
以上虽是来自于吉林省财政厅的消息,但初级会计职称考试实行的是统一组织、统一考试时间、统一考试大纲、统一考试命题、统一合格标准的考试制度,报名时间也基本是全国一致,报名地址是“全国会计资格评价网”,(各地的考试政策有差异,部分地区可以在当地的考试官网报名,还有一些地区除了可以在网站上报名之外,还可以通过手机APP或者相关的公众号报名,不过大部分地区都不提供手机端报名的渠道。)
也就是说,报名时间预计会在12月或明年1月,全国各地都差不多。
了解了初级会计的报名时间,赶快安排起来备考初级会计吧!
如果不想长时间学习,那就每天学习一点点吧,按照下面的备考规划,每天高效学习半小时吗,顺利通关考试不是梦。
1、预习阶段:从现在开始到报名之前(5小时以内)
这个阶段主要是针对零基础的考生,在正式备考之前,应该先进行会计基础知识的学习。明白会计的基本原理,比如各类科目的借贷方向等
这个阶段是,初步了解和掌握了这些内容,再进入基础阶段的学习,学起来就会容易很多。
2、基础阶段:报名后到次年的3月(20-30小时)
这是一轮复习阶段
坚持听课、坚持练习,做到听课练习相结合,可以借助手头的教辅、课程进行基础学习。
课程跟对应的讲义
听完一节课,要及时做对应章节的配套习题进行熟悉和巩固,准确理解知识点。
3、强化阶段:3月中旬-4月中旬(20小时)
一个月的时间,这个阶段主要是记和练
对知识点系统的进行理解和记忆,可以借助手头的资料,利用好思维导图,利用一切好的资源加强对知识点的记忆。
同时这个阶段,一定要多做题。大量的练习,会让你对考点的理解更加透彻,同时也能很好的查缺补漏。
4、冲刺阶段:4月中旬到5月初(15-20小时)
这个阶段就是练和做题
主要是套题训练,要为自己制定计划,按时刷模拟试卷。同时,借助无纸化题库,适应机考。
选一套好的无纸化模考系统,用考试的时间和标准要求自己。
下面的表格,大家可以打印下来,贴在自己的桌子上,时刻监督自己的备考进度。
教材考情分析讲义(最好是跟课程配套的)思维导图 (条理清晰、逻辑严密、重点突出)章节习题 (紧扣知识点、解答详细)近5-10年的真题(一定要有)
基础入门资料:初级会计考情分析、教材、讲义、网课
考情
考情
教材电子版
进阶资料:思维导图、精讲考点
思维导图
终极资料:历年真题
现在正处在初级会计的预习阶段,是各位备考初级会计的考生夯实基础做好的时间,从现在开始,将每年的的考试重点都过一遍,等今年的考试大纲和教材下来以后,再进行整体的复习。
以上所有资料,在评论区回复“基础”,即可免费领取。
祝福所有的考生能在2022初级会计考试中拥有一个好成绩。
版权声明:我们致力于保护作者版权,注重分享,被刊用文章【初级会计职称报名时间(2022初级会计考试报名时间)】因无法核实真实出处,未能及时与作者取得联系,或有版权异议的,请联系管理员,我们会立即处理! 部分文章是来自自研大数据AI进行生成,内容摘自(百度百科,百度知道,头条百科,中国民法典,刑法,牛津词典,新华词典,汉语词典,国家院校,科普平台)等数据,内容仅供学习参考,不准确地方联系删除处理!;
工作时间:8:00-18:00
客服电话
电子邮件
beimuxi@protonmail.com
扫码二维码
获取最新动态
