目前距离中级考试不到15天,你准备好了吗?如何在最短的时间内最大效率地完成复习才是目前的重点之重。
小编为小伙伴们准备了中级考前押题卷,助你临门一脚,突破及格线,大家可以根据自己的计划来进行刷题,另外万变不离其宗,马上要考试,在一页一页的去翻书,也不切实际,小编还为大家准备了考点串联,帮助大家把知识点一点点串起来,融合在一起。只要能记住80%,2020年的中级稳赢。
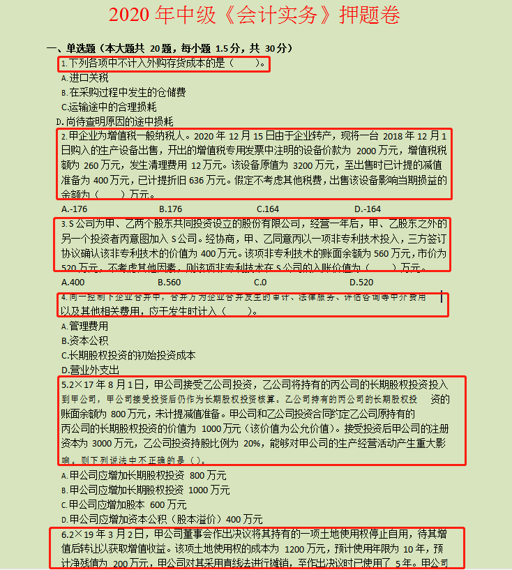
放心吧!答案在后面,大家可以检验自查
财务管理知识点串联
会计实务知识点串联
经济法知识点串联
【温馨提示】
想要领取资料的
下方评论区留言:想要然后点击小编头像私我回复:中级,即可版权声明:我们致力于保护作者版权,注重分享,被刊用文章【中级会计考前押题卷(2020中级稳了)】因无法核实真实出处,未能及时与作者取得联系,或有版权异议的,请联系管理员,我们会立即处理! 部分文章是来自自研大数据AI进行生成,内容摘自(百度百科,百度知道,头条百科,中国民法典,刑法,牛津词典,新华词典,汉语词典,国家院校,科普平台)等数据,内容仅供学习参考,不准确地方联系删除处理!;
工作时间:8:00-18:00
客服电话
电子邮件
beimuxi@protonmail.com
扫码二维码
获取最新动态
