时间真的过的好快,还记得当时中级会计报名时候,报考三科的斩钉截铁,如今距离考试仅剩没多少天了..心里好慌。
虽然平时学习的也还可以,但是上班族备考真的好难呀,没有全身心的投入时间去学习,一直学的都是零零碎碎的,这马上也快考试了,也不知道该怎么办,找了我姐姐,她考过了,她给我整理了一份中级会计实务必刷100个考点,如果你跟我一样也有这样困惑的一起来学习吧,也分享给你哦~~嘻嘻一起加油!冲上岸!
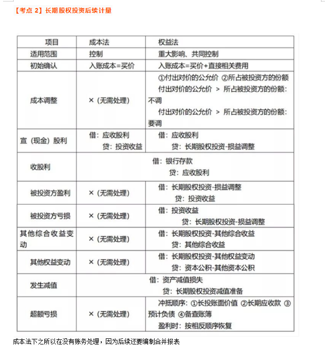
.....由于篇幅有限,小编就不一一展示了,对于中级,还有更多的高频考点、历年真题、考前押题..等等,小编都整理好了,想要学习和了解的小伙伴们一起来看看吧。
版权声明:我们致力于保护作者版权,注重分享,被刊用文章【中级会计考前押题卷(2021年中级考前急救包)】因无法核实真实出处,未能及时与作者取得联系,或有版权异议的,请联系管理员,我们会立即处理! 部分文章是来自自研大数据AI进行生成,内容摘自(百度百科,百度知道,头条百科,中国民法典,刑法,牛津词典,新华词典,汉语词典,国家院校,科普平台)等数据,内容仅供学习参考,不准确地方联系删除处理!;
工作时间:8:00-18:00
客服电话
电子邮件
beimuxi@protonmail.com
扫码二维码
获取最新动态
