趁着周末的闲暇时间,孩子也入睡了,在这里跟各位财务人员分享一下:公司财务制度和财务工作流程!对此不清楚的,下面的内容做参考!新手会计面试财务岗位的,收藏备查!
其他项目工作流程图
记账凭证编制流程
会计处理会计科目汇总的流程图
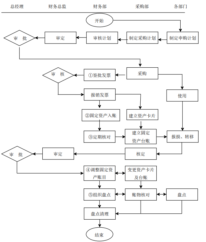
会计核算公司固定资产的详细流程图
会计核算公司利润的工作流程图
会计处理应收应付帐款的工作流程图
公司审计工作的工作处理流程图
财务制度和财务工作流程图的内容,受到篇幅限制及,今天先暂时到这里了!有新手会计的,可以收藏备用!
版权声明:我们致力于保护作者版权,注重分享,被刊用文章【怎样当好会计(发现一山东30岁女会计)】因无法核实真实出处,未能及时与作者取得联系,或有版权异议的,请联系管理员,我们会立即处理! 部分文章是来自自研大数据AI进行生成,内容摘自(百度百科,百度知道,头条百科,中国民法典,刑法,牛津词典,新华词典,汉语词典,国家院校,科普平台)等数据,内容仅供学习参考,不准确地方联系删除处理!;
工作时间:8:00-18:00
客服电话
电子邮件
beimuxi@protonmail.com
扫码二维码
获取最新动态
