5月31前完成企业所得税汇算清缴报表填写!很多新手小会计,可能对企业所得税汇算清缴有些陌生。纳税人企业一般都会在每年年度终了后的5个月内进行企业所得税的汇算清缴工作。也就是2022年1月至5月底完成2021年度企业所得税汇算清缴工作V米其实,最重要的是19张申报表填写,很多财务人员都会在此环节出差错。疫情在家,不忙,给大家整理了-套完整版的企业所得税汇算清缴报表填写模版,直接照着填就可以了!
A00000企业所得税年度纳税申报基础信息表模板
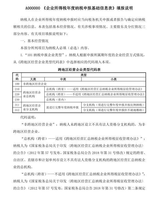
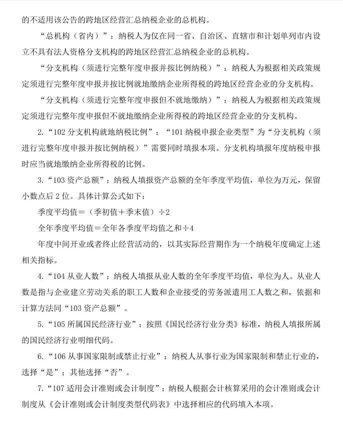
A00000企业所得税年度纳税申报基础信息表填写说明
A107010免税、减计收入及加计扣除优惠明细表模板
A107010《免税、减计收入及加计扣除优惠明细表》填报说明
A10000中华人民共和国企业所得税年度纳税申报表(A类)
A10000中华人民共和国企业所得税年度纳税申报表(A类)填报说明
好了,篇幅有限,就不和大家一一展示了。
版权声明:我们致力于保护作者版权,注重分享,被刊用文章【所得税会计(企业所得税年度汇算清缴报表填写说明)】因无法核实真实出处,未能及时与作者取得联系,或有版权异议的,请联系管理员,我们会立即处理! 部分文章是来自自研大数据AI进行生成,内容摘自(百度百科,百度知道,头条百科,中国民法典,刑法,牛津词典,新华词典,汉语词典,国家院校,科普平台)等数据,内容仅供学习参考,不准确地方联系删除处理!;
工作时间:8:00-18:00
客服电话
电子邮件
beimuxi@protonmail.com
扫码二维码
获取最新动态
