统计学的3个专业学习内容、考研情况、以及代表院校我们已经知道了,今天关于统计学系列的第3次分享,我们一起来了解一下统计学的四个分支以及大学录取情况。
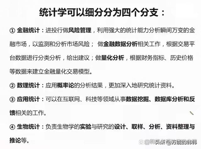
统计学可以分为四个分支
传统来讲就是金融统计:银行、信托、保险、投资。做金融数据分析、做量化分析,进行风险管理。
数理统计:应用概率论的分析结果,深入研究统计资料。
应用统计:是当下比较热门的领域。金融、经济以后是不是热门专业不一定,这要看国家的经济发展,但是统计学是还能热很长一段时间,因为很多事情都需要调查调研、数据分析。
生物统计:最近两年的疫情大家都比较敏感,像新冠疫苗是需要实验的,然后进行取样、分析、推断等一系列过程,看一下治愈率多少,免疫比例多少,这就是生物统计的过程。
以上就是统计学的四个分支。
统计学的核心课程是数学、计算机、统计三大模块。
1.数学技能
数学考研的时候要考,所以对数学技能的要求是蛮高的。数学好的同学可以考虑学统计。
2.计算机技能
Java、C语言是必学的
3.统计学
多元统计分析、随机分析、现代概率论等是核心课程。
通过学习内容分析可知,统计学98%都是理科生学的专业,所以说统计学专业就是为理科生做准备的。
我们以2020年中央财经大学在湖北省的录取情况为例
表格中红色部分,统计学类招生,是大类招生,录取进校之后,向具体专业进行分流。所以在招生计划中,要看明白有什么专业可选。这是统计学类大类的招生。
统计学招生的过程有三种方式:
1.大类招生:优点是会有分流方向,增加了选择权;缺点是有的学校把统计学、经济统计学和应用统计学放在一起,还有的把会计、工程造价什么的也都放在大类里边,放的专业情况比较杂。所以大一的时候,一定要做到高三的延续。
2.专业招生
3.实验班/试验班招生
由图可知,统计学类的录取分数:最低分641,平均分645,最高分649。整体来看,中央财经大学的最高分是656,最低分638,处于中流稍偏下的位置。
我们再看一下西南财经大学在湖北的招生情况
录取最高分630分,最低分615分,617是统计学类和经济统计学类的录取分数,也是中游稍偏下。
从图中可以看到,西南财经大学在湖北的录取分数金融学最高。在西南财经大学,保险学的专业也比电子商务要好一些,但是电子商务排第4,分数一下那么高,说明了一个问题,619分的这个同学不太会报志愿,志愿报差了。电子商务不是西南财经大学的强项,所以619这么高的分,一定不要这么报,就算是法学,也是法学与会计双学位呢,录取分数617分。这里也给大家提个醒,报志愿一定要了解每个学校的强项,高中学习挺辛苦的,考那么高的分不要浪费了。
未来可期,前进路上,加油,给自己!
关注我,带你了解更多政策信息和学习方法策略~
版权声明:我们致力于保护作者版权,注重分享,被刊用文章【统计学与会计学(统计学的四个分支)】因无法核实真实出处,未能及时与作者取得联系,或有版权异议的,请联系管理员,我们会立即处理! 部分文章是来自自研大数据AI进行生成,内容摘自(百度百科,百度知道,头条百科,中国民法典,刑法,牛津词典,新华词典,汉语词典,国家院校,科普平台)等数据,内容仅供学习参考,不准确地方联系删除处理!;
工作时间:8:00-18:00
客服电话
电子邮件
beimuxi@protonmail.com
扫码二维码
获取最新动态
