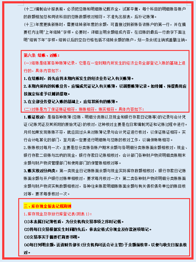
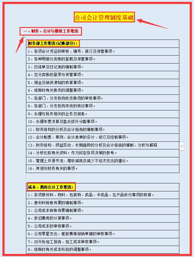
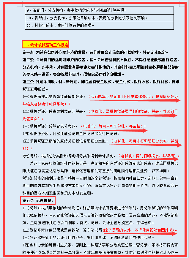
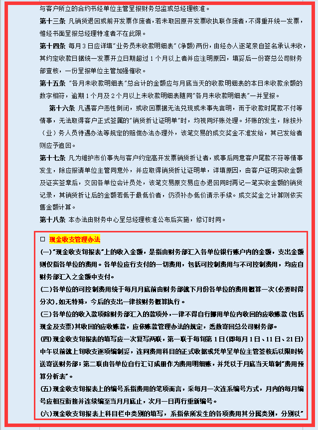
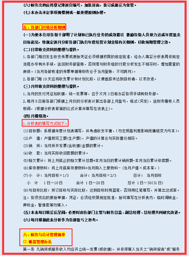
【公司会计管理制度基础,15页完整电子版!适用于各阶段的会计人】
新年新气象,今天小编给大家分享一份新的会计管理制度,适用于各类型企业,共15页,有电子版哦,一起来看看吧!
由于篇幅有限,部分内容展示不全,完整电子版共15页,想要领取学习的会计小伙伴,看文末领取方式进行操作即可!
1、 下方评论区留言:学习。并转发收藏
2、 点击小编头像,私我回复:资料。即可!
版权声明:我们致力于保护作者版权,注重分享,被刊用文章【会计管理制度(公司会计管理制度基础)】因无法核实真实出处,未能及时与作者取得联系,或有版权异议的,请联系管理员,我们会立即处理! 部分文章是来自自研大数据AI进行生成,内容摘自(百度百科,百度知道,头条百科,中国民法典,刑法,牛津词典,新华词典,汉语词典,国家院校,科普平台)等数据,内容仅供学习参考,不准确地方联系删除处理!;
工作时间:8:00-18:00
客服电话
电子邮件
beimuxi@protonmail.com
扫码二维码
获取最新动态
