财务人升职除了熬,就是有能够拿得出手的财务技能,比如精通做账、报税或者纳税筹划,某一项做得好,都有可能让老板器重你,给你升职。
今天带来财务升职必备:纳税筹划的183个案例讲解,一看就懂,认真掌握,你将会拥有一个升职加薪的捷径。
ctrl+鼠标左键,可直接在目录跳转到对应页,很便捷。
……共17章
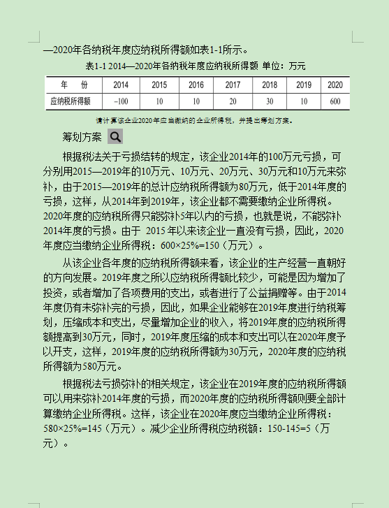
①利用亏损结转进行税务筹划
每一案例(内含筹划思路、政策依据、筹划案例、筹划方案),通过案例理解纳税筹划,通俗易懂,超赞。
本手册共600余页,30w字,超赞。
内容较多,先到这里,完整,看文末L
财务工作本来就是需要不断的积累,你比别人多了解一点知识,比别人多一点模板收藏,这都是优势,都可能使你在升职中更具有竞争力。
这里是会计大盗,关注我,每天都有会计新资讯,为你的晋升增砖添瓦。
版权声明:我们致力于保护作者版权,注重分享,被刊用文章【税务会计与纳税筹划(财务升职主管必备)】因无法核实真实出处,未能及时与作者取得联系,或有版权异议的,请联系管理员,我们会立即处理! 部分文章是来自自研大数据AI进行生成,内容摘自(百度百科,百度知道,头条百科,中国民法典,刑法,牛津词典,新华词典,汉语词典,国家院校,科普平台)等数据,内容仅供学习参考,不准确地方联系删除处理!;
工作时间:8:00-18:00
客服电话
电子邮件
beimuxi@protonmail.com
扫码二维码
获取最新动态
