账务处理是财务里很基础的工作了,但同时也需要大量的时间去整理、填写数据。以前的时候电子记账还不发达,那时候的会计都是用的手工账,现在好了,随着电子记账的发展和Excel财务软件的使用,会计进行账务处理的效率也是提高了很多。
就拿我用的这份Excel会计账务处理系统来说,记账凭证的编制,资产负债表、利润表的生成,都可以用这个记账系统。内置函数,很适合中小企业,一起来看看吧~(文末可抱走)
适合:中小企业财务会计使用
特点:内置函数,可自动生成报表、
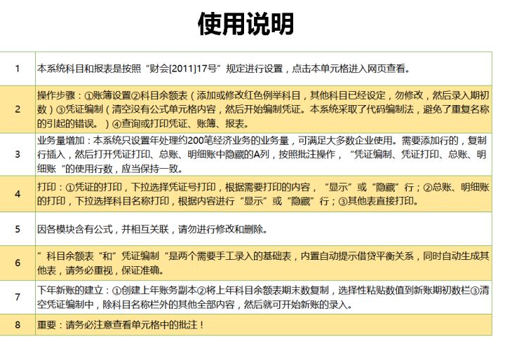
使用本系统的第一步就是进行账簿的设置,主要是对单位名称、出纳会计负责人、科目代码的填写
根据相应的会计科目填写期初数,借方累计发生额与贷方累计发生额可自动计算
按业余发生的时间填写,包括凭证编号、摘要、总账科目、借方金额、贷方金额等等
......
篇幅有限,这份Excel会计账务处理系统就先给大家展示到这里了,希望能帮到各位。
版权声明:我们致力于保护作者版权,注重分享,被刊用文章【会计科目代码(96年女会计王姐)】因无法核实真实出处,未能及时与作者取得联系,或有版权异议的,请联系管理员,我们会立即处理! 部分文章是来自自研大数据AI进行生成,内容摘自(百度百科,百度知道,头条百科,中国民法典,刑法,牛津词典,新华词典,汉语词典,国家院校,科普平台)等数据,内容仅供学习参考,不准确地方联系删除处理!;
工作时间:8:00-18:00
客服电话
电子邮件
beimuxi@protonmail.com
扫码二维码
获取最新动态
