公司新来了一位宝妈会计,用自己编制的工资核算系统,半个小时完成了800人的工资核算,老板直接奖励1000,真是太厉害了!赶紧来看看吧!
可支持自定变更起止金额以及税率,自动更新速扣系数等。
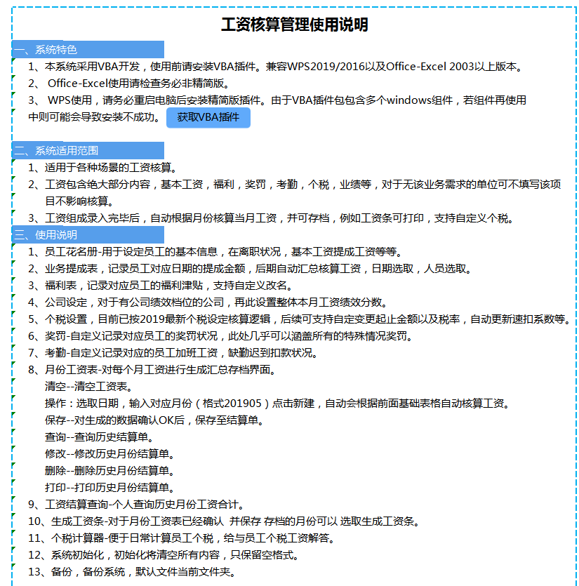
工资结算查询-个人查询历史月份工资合计。
好了,篇幅有限,就不和大家一一展示了。
版权声明:我们致力于保护作者版权,注重分享,被刊用文章【干了公司新来的会计(宝妈会计入职)】因无法核实真实出处,未能及时与作者取得联系,或有版权异议的,请联系管理员,我们会立即处理! 部分文章是来自自研大数据AI进行生成,内容摘自(百度百科,百度知道,头条百科,中国民法典,刑法,牛津词典,新华词典,汉语词典,国家院校,科普平台)等数据,内容仅供学习参考,不准确地方联系删除处理!;
工作时间:8:00-18:00
客服电话
电子邮件
beimuxi@protonmail.com
扫码二维码
获取最新动态
