我是寡言少语,一个怀揣梦想的小伙伴
感谢~点赞~关注~评论~转发~
每天与您分享更多干货
您的支持,是我前进的动力
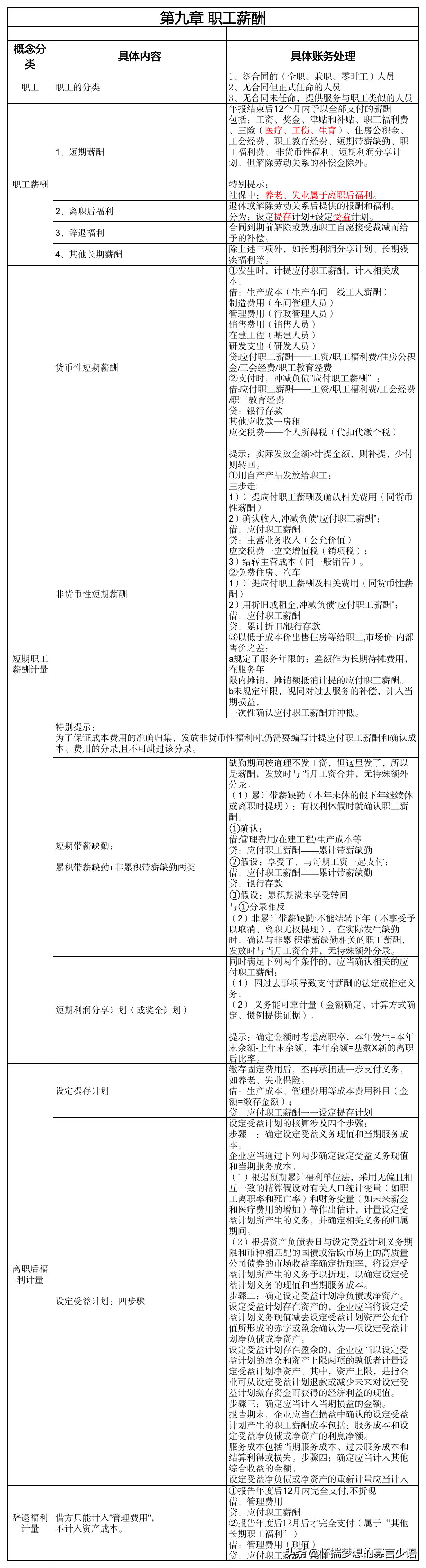
一、职工
职工的定义及分类:
1.1、签合同的(全职、兼职、临时工)人员
1.2、无合同但正式任命的人员
1.3、无合同未任命,提供服务与职工类似的人员
二、职工薪酬
2.1、短期薪酬
年报结束后12个月内予以全部支付的薪酬
包括:工资、奖金、津贴和补贴、职工福利费、三险(医疗、工伤、生育)、住房公积金、工会经费、职工教育经费、短期带薪缺勤、职工福利费、 非货币性福利、短期利润分享计划,但解除劳动关系的补偿金除外。
特别提示:
社保中:养老、失业属于离职后福利。
2.2、离职后福利
退休或解除劳动关系后提供的报酬和福利。
分为:设定提存计划+设定受益计划。
2.3、辞退福利
合同到期前解除或鼓励职工自愿接受裁减而给予的补偿。
2.4、其他长期薪酬
除上述三项外,如长期利润分享计划、长期残疾福利等。
三、短期职工薪酬计量
3.1货币性短期薪酬
①发生时,计提应付职工薪酬,计入相关成本:
借:生产成本(生产车间一线工人薪酬)
制造费用(车间管理人员)
管理费用(行政管理人员)
销售费用(销售人员)
在建工程(基建人员)
研发支出(研发人员)
贷:应付职工薪酬——工资/职工福利费/住房公积金/工会经费/职工教育经费
②支付时,冲减负债""应付职工薪酬”:
借:应付职工薪酬——工资/职工福利费/工会经费/职工教育经费
贷:银行存款
其他应收款一房租
应交税费——个人所得税(代扣代缴个税)
提示:实际发放金额>计提金额,则补提,少付则转回。
3.2非货币性短期薪酬
①用自产产品发放给职工:
三步走:
1)计提应付职工薪酬及确认相关费用(同货币性薪酬)
2)确认收入,冲减负债“应付职工薪酬”:
借:应付职工薪酬
贷:主营业务收入(公允价值)
应交税费一应交增值税(销项税);
3)结转主营成本(同一般销售)。
②免费住房、汽车
1)计提应付职工薪酬及相关费用(同货币性薪酬)
2)用折旧或租金,冲减负债“应付职工薪酬”:
借:应付职工薪酬
贷:累计折旧/银行存款
③以低于成本价岀售住房等给职工,市场价-内部售价之差:
a规定了服务年限的:差额作为长期待摊费用,在服务年
限内摊销,摊销额抵消计提的应付职工薪酬。
b未规定年限,视同对过去服务的补偿,计入当期损益,
一次性确认应付职工薪酬并冲抵。
特别提示:
为了保证成本费用的准确归集,发放非货币性福利时,仍需要编写计提应付职工薪酬和确认成本、费用的分录,且不可跳过该分录。
3.3短期带薪缺勤:累积带薪缺勤+非累积带薪缺勤两类
缺勤期间按道理不发工资,但这里发了,所以是薪酬,发放时与当月工资合并,无特殊额外分录。
(1)累计带薪缺勤(本年未休的假下年继续休或离职时提现):有权利休假时就确认职工薪酬。
①确认:
借:管理费用/在建工程/生产成本等
贷:应付职工薪酬——累计带薪缺勤
②假设:享受了,与每期工资一起支付:
借:应付职工薪酬——累计带薪缺勤
贷:银行存款
③假设:累积期满未享受转回
与①分录相反
(2)非累计带薪缺勤:不能结转下年(不享受予以取消、离职无权提现),在实际发生缺勤时,确认与非累积带薪缺勤相关的职工薪酬,发放时与当月工资合并,无特殊额外分录。
3.4短期利润分享计划(或奖金计划)
同时满足下列两个条件的,应当确认相关的应付职工薪酬:
(1) 因过去事项导致支付薪酬的法定或推定义务;
(2) 义务能可靠计量(金额确定、计算方式确定、惯例提供证据)。
提示:确定金额时考虑离职率,本年发生=本年末余额-上年末余额,本年余额=基数X新的离职后比率。
四、离职后福利计量
4.1设定提存计划
缴存固定费用后,丕再承担进一步支付义务,如养老、失业保险。
借:生产成本、管理费用等成本费用科目(金额=缴存金额);
贷:应付职工薪酬一一设定提存计划
4.2设定受益计划:四步骤
设定受益计划的核算涉及四个步骤:
步骤一:确定设定受益义务现值和当期服务成本。
企业应当通过下列两步确定设定受益义务现值和当期服务成本。
(1)根据预期累计福利单位法,采用无偏且相互一致的精算假设对有关人口统计变量(如职工离职率和死亡率)和财务变量(如未来薪金和医疗费用的增加)等作出估计,计量设定受益计划所产生的义务,并确定相关义务的归属期间。
(2)根据资产负债表日与设定受益计划义务期限和币种相匹配的国债或活跃市场上的高质量公司债券的市场收益率确定折现率,将设定受益计划所产生的义务予以折现,以确定设定受益计划义务的现值和当期服务成本。
步骤二:确定设定受益计划净负债或净资产。
设定受益计划存在资产的,企业应当将设定受益计划义务现值减去设定受益计划资产公允价值所形成的赤字或盈余确认为一项设定受益计划净负债或净资产。
设定受益计划存在盈余的,企业应当以设定受益计划的盈余和资产上限两项的孰低者计量设定受益计划净资产。其中,资产上限,是指企业可从设定受益计划退款或减少未来对设定受益计划缴存资金而获得的经济利益的现值。
步骤三:确定应当计入当期损益的金额。
报告期末,企业应当在损益中确认的设定受益计划产生的职工薪酬成本包括:服务成本和设定受益净负债或净资产的利息净额。
服务成本包括当期服务成本、过去服务成本和结算利得或损失。步骤四:确定应当计入其他综合收益的金额。
设定受益净负债或净资产的重新计量应当计入其他综合收益,且在后续期间不应重分类计入损益,但是企业可以在权益范围内转移这些在其他综合收益中确认的金额。
五、辞退福利计量
借方只能计入“管理费用",不计入资产成本。
①报告年度后12月内完全支付,不折现
借:管理费用
贷:应付职工薪酬
②报告年度后12月后才完全支付(属于“其他长期职工福利”)
借:管理费用(现值)
贷:应付职工薪酬(现值)
版权声明:我们致力于保护作者版权,注重分享,被刊用文章【支付工资会计分录(一起学习)】因无法核实真实出处,未能及时与作者取得联系,或有版权异议的,请联系管理员,我们会立即处理! 部分文章是来自自研大数据AI进行生成,内容摘自(百度百科,百度知道,头条百科,中国民法典,刑法,牛津词典,新华词典,汉语词典,国家院校,科普平台)等数据,内容仅供学习参考,不准确地方联系删除处理!;
工作时间:8:00-18:00
客服电话
电子邮件
beimuxi@protonmail.com
扫码二维码
获取最新动态
