月末结转不会做?超全月末结转流程分录实操手册,背会这些足够了
又到月底了,月末结转该怎么做?
别急,今天给大家带来一套月末结转流程实操手册,相当全面,背会这些,月末结转分录轻松搞定!有需要电子版全套资料的,看文末哈~[给你小心心]
1、为了结出本会计科目的余额
2、为了计算本报告期的成本
3、为了计算当期的损益和利润的实现情况
4、为了保持会计工作的连续性,一定要把本会计年度末的余额转到下个会计年度
一、成本归集与结转
二、结转增值税
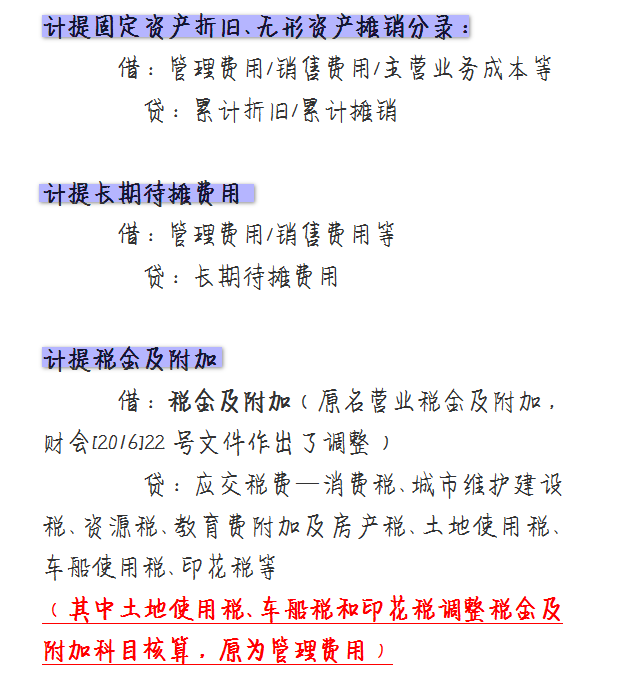
三、计提费用及税金
四、结转当期损益(此分录一般可自动生成)
五、利润分配(仅年末)
......
以上就是今天和大家分享的会计月末结转工作流程的展示了,篇幅有限,就先展示到这里了,希望对大家的工作能够有所帮助。
版权声明:我们致力于保护作者版权,注重分享,被刊用文章【月末结转会计分录(月末结转不会做)】因无法核实真实出处,未能及时与作者取得联系,或有版权异议的,请联系管理员,我们会立即处理! 部分文章是来自自研大数据AI进行生成,内容摘自(百度百科,百度知道,头条百科,中国民法典,刑法,牛津词典,新华词典,汉语词典,国家院校,科普平台)等数据,内容仅供学习参考,不准确地方联系删除处理!;
工作时间:8:00-18:00
客服电话
电子邮件
beimuxi@protonmail.com
扫码二维码
获取最新动态
