初级会计记不住?还不是因为没有口诀?22年初级会计背诵顺口溜口诀!作为过来人不得不说,初级会计实务考试是得分录者,过实务!在实务考试中,毫不夸张地说,就是考核对会计分录的掌握。
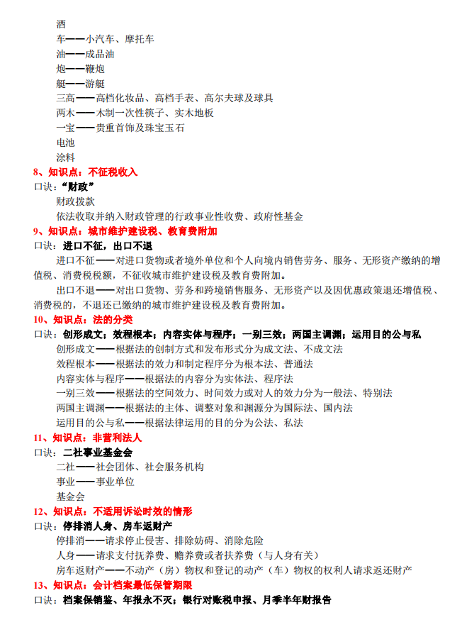
但是分录怎么背呢?零基础的接触时感觉分录太难了,其实不然,记住这15条口诀,你也能记住借贷记账法口诀!经济法主要是票据和会计档案及劳动合同需要大家记忆,有了这19条口诀,大家就会好记忆了!
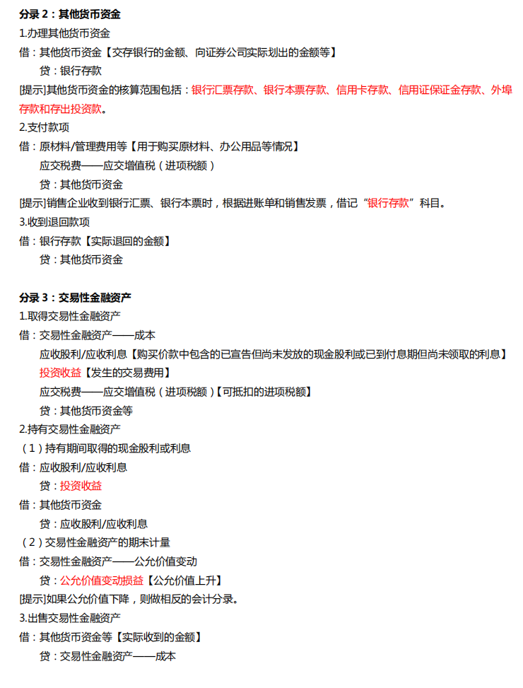
共有28组
篇幅内容限制,有关2022年初级会计背诵口诀及其他备考的内容就不详细地展示了。利用这个寒假认真备考吧!
也预祝大家都能顺利考证!
版权声明:我们致力于保护作者版权,注重分享,被刊用文章【会计科目借贷方向口诀(初会记不住)】因无法核实真实出处,未能及时与作者取得联系,或有版权异议的,请联系管理员,我们会立即处理! 部分文章是来自自研大数据AI进行生成,内容摘自(百度百科,百度知道,头条百科,中国民法典,刑法,牛津词典,新华词典,汉语词典,国家院校,科普平台)等数据,内容仅供学习参考,不准确地方联系删除处理!;
工作时间:8:00-18:00
客服电话
电子邮件
beimuxi@protonmail.com
扫码二维码
获取最新动态
