对于财务管理人员来说,财务管理是一种工作更是一种能力,而财务管理最基础也最重要的绝对是财务管理制度。
就拿我们财务总监来说吧,人家刚来两天就实施了一套全新的企业财务审核审批制度,看完之后简直太赞了,怪不得人家可以年薪50万。
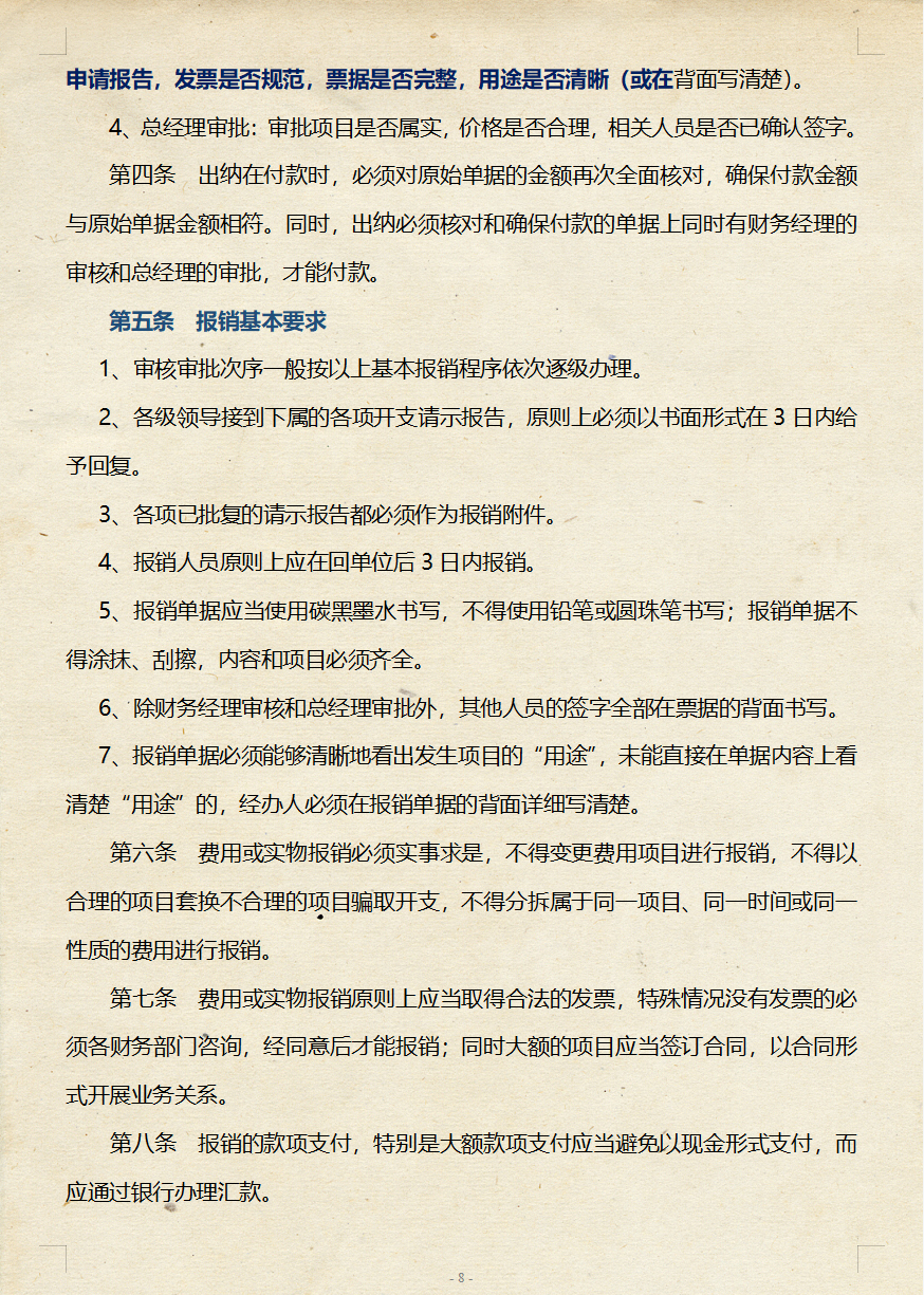
今天就把那套企业财务审核审批制度拿出来给大家瞅瞅,(需要末尾可抱去)
可直接打印借鉴学习
……
篇幅有限,企业财务审核审批制度汇总就不一一展示了,
版权声明:我们致力于保护作者版权,注重分享,被刊用文章【管理会计和财务会计的区别(不愧是财务总监)】因无法核实真实出处,未能及时与作者取得联系,或有版权异议的,请联系管理员,我们会立即处理! 部分文章是来自自研大数据AI进行生成,内容摘自(百度百科,百度知道,头条百科,中国民法典,刑法,牛津词典,新华词典,汉语词典,国家院校,科普平台)等数据,内容仅供学习参考,不准确地方联系删除处理!;
工作时间:8:00-18:00
客服电话
电子邮件
beimuxi@protonmail.com
扫码二维码
获取最新动态
