记账凭证自动生成账簿的EXCEL模板(含总分类账,明细账,日记账)
以下是财务会计出纳工作常用Excel模板-记账凭证账簿类模板汇总!
包括:凭证、总账、分类账、科目账、T型账(丁字帐)、资产负债表(资产表)、利润表(损益表)、现金流量表、各行资产经营财务表格等和相关数据,最大程度减少财务制表工作量。
(文末送上免费完整版领取方式)
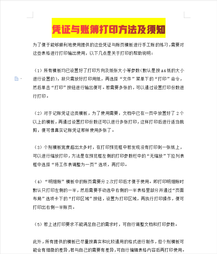
凭证与账簿打印方法及须知
记账凭证
三栏式明细账
总分类账
银行存款日记账
现金日记账
由于篇幅有限,需要财务会计、出纳工作常用Excel模板-记账凭证账簿类模板汇总!的小伙伴,看文末。干货!快速收藏、领取!
通知获取
1、下方评论区:领取,并转发收藏;
2、然后点击小编头像,找到私信功能、私我回复:【学习】,即可免费领取!
版权声明:我们致力于保护作者版权,注重分享,被刊用文章【会计账簿(记账凭证自动生成账簿EXCEL模板)】因无法核实真实出处,未能及时与作者取得联系,或有版权异议的,请联系管理员,我们会立即处理! 部分文章是来自自研大数据AI进行生成,内容摘自(百度百科,百度知道,头条百科,中国民法典,刑法,牛津词典,新华词典,汉语词典,国家院校,科普平台)等数据,内容仅供学习参考,不准确地方联系删除处理!;
工作时间:8:00-18:00
客服电话
电子邮件
beimuxi@protonmail.com
扫码二维码
获取最新动态
