新手会计不会做账怎么办?看看年薪30万的会计王姐整理的会计做帐六大技能!
在会计记账中有很多口诀是可以记忆的,熟练掌握之后对我们的做账技能很有帮助。
记账口诀
当然了,口诀只是一种高效的记忆方法,前提是你要知道这些口诀代表什么?该怎么用!
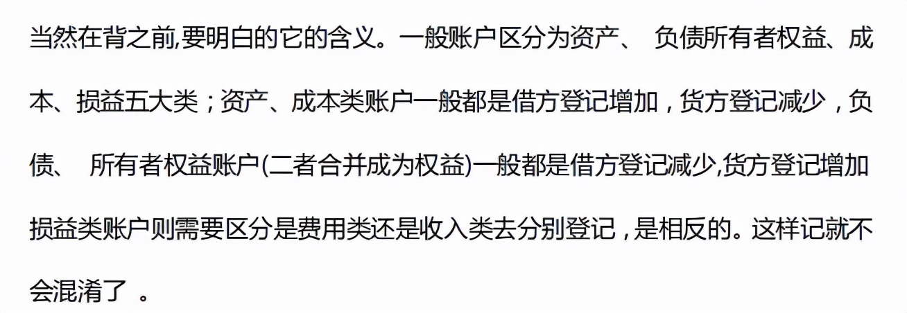
会计核算的记忆口诀
账务处理的记忆口诀
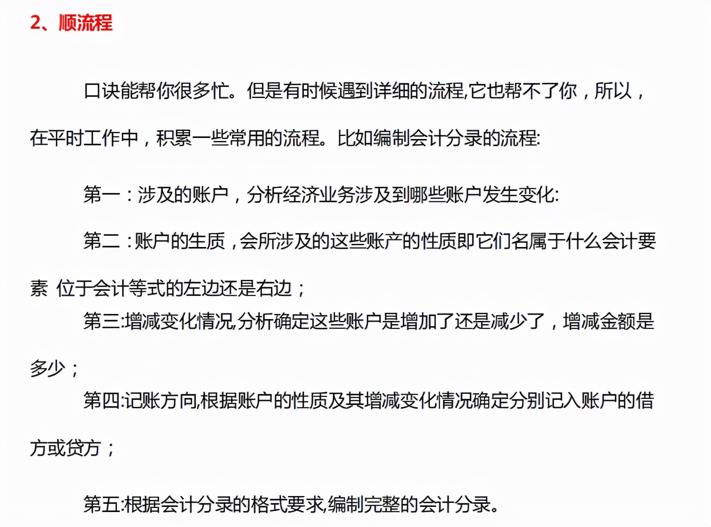
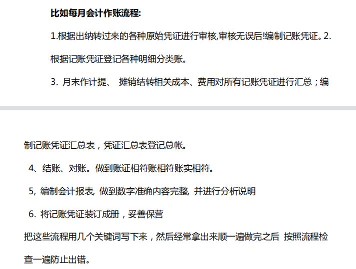
财务在一个企业中是很重要的,财务涉及的资金、记账都要准确无误,按规定来。所以作为一名会计,要熟知会计的工作流程和。包括做账的流程、报税的流程、月末结转的流程、审批的流程等等。
会计每月的做账流程
财务软件也是会计工作中不可或缺的东西。不管纯函数的Excel表格,还是花资金购买的财务系统,身为会计,都要能熟练地运用。包括Excel做账系统、固定资产管理系统、金蝶做账系统等等。
还有会计工作中常用的IF函数、VLOOKUP函数、SUMIF函数,这些都要会用。
会计公式是会计工作很常见的公式,例如“资产=负债+所有者权益”,除了这样的会计等式还有税务计算公式、财务指标的计算公式、财务管理的公式,这些我们都要会。
期末余额=期初余额+本期增加发生额-本期减少发生额
做会计什么最重要?无疑是实操技能。会计是一个技能性职业,所谓的“活到老学到老”就是这个意思。你的经验越多,你处理财务工作就会越顺手,你的工资也就会越高。
除了基本的做账之外,像报税纳税、财务分析、会计核算、成本管理这些能学习就坚持去学习。虽然很多公司都把会计岗位细分成了十多个,但是我们不能只着手眼前的工作,做会计最好是全面发展,这样我们找工作的时候也好找。
篇幅有限,今天会计王姐整理的会计做账的一些技巧就先到这里,希望能帮到大家。
(本文由今日头条@技能界扛把子原创发布)
版权声明:我们致力于保护作者版权,注重分享,被刊用文章【会计技能有哪些(新手会计不会做账怎么办)】因无法核实真实出处,未能及时与作者取得联系,或有版权异议的,请联系管理员,我们会立即处理! 部分文章是来自自研大数据AI进行生成,内容摘自(百度百科,百度知道,头条百科,中国民法典,刑法,牛津词典,新华词典,汉语词典,国家院校,科普平台)等数据,内容仅供学习参考,不准确地方联系删除处理!;
工作时间:8:00-18:00
客服电话
电子邮件
beimuxi@protonmail.com
扫码二维码
获取最新动态
