新的一年考证党已经开始琢磨考证了,作为财会界高端行业证书,注册会计师深受大家关注,含金量高、福利待遇好、年薪蹭蹭蹭往上涨,谁听了都会倾慕不已~
但是问题来了:注册会计师证书好考吗?新人考真的难于上青天吗?
今天高顿CPA小编就来为大家详细介绍,关于注册会计师考试难度以及新人应该如何拿下这本证书呢?
我们可以从以下几个方面来综合分析,关于注会考试有多难?
1.考试合格率
合格率是注会考试难度最直观的体现,在了解合格率之前,我们需要明白其如何得来,可能与其他考试有所不同,注册会计师考试合格率并不是通过考试人数与报考人数的比例,而我们通常以通过人数与实际参考人数的比例来衡量。即:
历年注册会计师考试合格率概况:
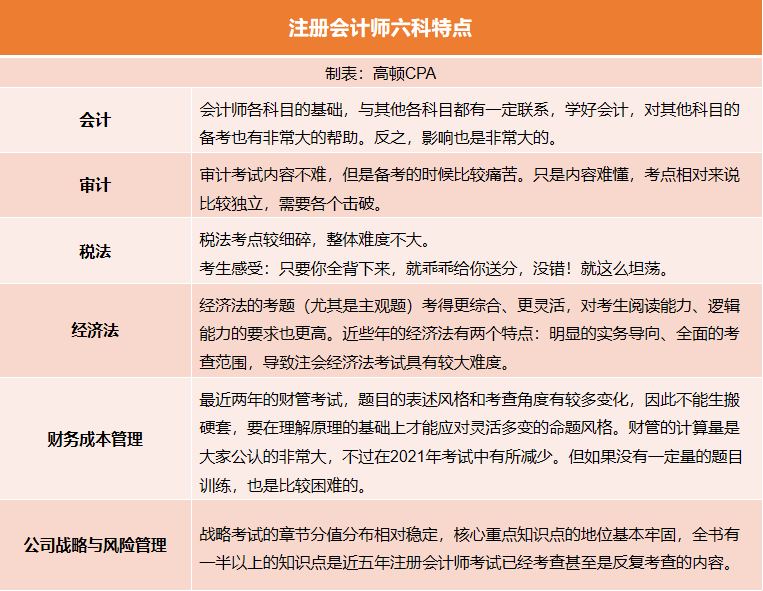
如你所看到的,注会六科平均合格率基本在20%以上,会计历年来都是比较难的那一科,尤其是2021年,仅15.92%,可以说创造了历年的新低。
2.考试内容
多、难、广、细,大概就是注会考试内容的几大特点。
多:注会考试包括六科,考生须在5年内完成专业阶段所有科目考试,另外内容的多还体现在其教材厚度上面。来吧,展示:
六科教材页数加起来超3000页!
3.备考时间
注会的难还在于其备考所花费的时间较长。以下是各科建议学习时间:
六科加起来大概需要花1750小时,如果是对于在职人员、宝妈等时间、精力相对较紧张的考生来说,这样的学习时长可能不太友好。理想情况下2~3年完成专业阶段考试,而真的拿到注册会计师证书,至少需要3、4年的时间,太不容易了。
这里所说的新人,高顿CPA小编主要指的是首次报考人员,包括零基础、甚至是相关专业等人员,没有备考经历,那就先来借鉴一下学长学姐的备考经验吧~
【在职备考注册会计师,一次过四科,黄同学经验分享!】
新人考注会请先抛去“畏难”心理,注会的难也不是不可逾越的,考前准备、科学性备考、制定计划、按部就班跟着老师节奏来,踏实走好每一步,相信最后一定会有大惊喜!
▎本文由高顿CPA原创发布,如需转载或引用,请注明出处!
版权声明:我们致力于保护作者版权,注重分享,被刊用文章【会计师证难考吗(注册会计师好考吗)】因无法核实真实出处,未能及时与作者取得联系,或有版权异议的,请联系管理员,我们会立即处理! 部分文章是来自自研大数据AI进行生成,内容摘自(百度百科,百度知道,头条百科,中国民法典,刑法,牛津词典,新华词典,汉语词典,国家院校,科普平台)等数据,内容仅供学习参考,不准确地方联系删除处理!;
工作时间:8:00-18:00
客服电话
电子邮件
beimuxi@protonmail.com
扫码二维码
获取最新动态
