内容摘要:随着“一带一路”建设稳步推进,涉外法务活动日益频繁,国家需要一大批具有国际视野,通晓国际规则,能够参与国际事务和国际竞争的涉外法治人才。研究以提高涉外律师人才的英语水平为着眼点,以高校法律英语教学为突破点,从当前涉外律师人才紧缺的现实需求,法律英语教学的现状入手,尝试提出改进法律英语教学以更好培养涉外律师人才的建议:明确培养目标,完善课程设置,改进教学方法,拓宽培养渠道等。最后,研究指出,完善推动法律英语教学,培养涉外律师人才,是“一带一路”背景下培养涉外法治人才的必经之路,具有重要战略意义。
关键词:法律英语 涉外律师 复合型人才 涉外法治 国际规则 英语教学
一、引言
教育部教研司〔2021〕1号文发布“关于实施法律硕士专业学位(涉外律师)研究生培养项目的通知”,选取部分高校实施法律硕士专业学位(涉外律师)研究生培养项目。涉外律师所需能力与素养包括多个方面,如扎实的法学基础,宽阔的国际视野,坚定的爱国主义立场,扎实的法律实务功底等等,其中英语语言能力较为薄弱成为制约我国涉外律师人才培养的瓶颈之一。早在2011年,教育部和中央政法委联合制定了《中央政法委员会关于实施卓越法律人才教育培养计划的若干意见》,提出“为适应世界多极化,经济全球化深入发展和国家对外开放的需要,培养一批具有国际视野,通晓国际规则,能够参与国际法律事务和维护国家利益的涉外法律人才”。2013年,“一带一路”倡议推行,我国对涉外法治人才的国家战略需求和市场需求不断扩大。2014年,中共十八届四中全会通过的《中共中央关于全面推进依法治国若干重大问题的决定》提出建设通晓国际法律规则,善于处理涉外法律事务的涉外法治人才队伍。2017年,司法部等四部门印发了《关于发展涉外法律服务业的意见》,对涉外法治工作做出具体部署。2019年2月25日,习近平总书记在中央全面依法治国委员会第二次会议的重要讲话指出,要加强涉外法治专业人才培养,更好服务于党和国家高水平对外开放大局。2019年7月,中国中央办公厅、国务院办公厅印发《关于加快推进公共法律服务体系建设的意见》,要积极为国家重大经贸活动和全方位对外开放提供法律服务,发展壮大涉外法律服务队伍,加快培育涉外律师领军人才,建立涉外律师人才库。2019年10月,党的十九届四中全会通过《中共中央关于坚持和完善中国特色社会主义制度推进国家治理体系和治理能力现代化若干重大问题的决定》,强调要“加强涉外法治工作,建立涉外工作法务制度,加强国际法研究和运用,提供涉外工作法治化水平”。2020年11月,中央全面依法治国工作会议将习近平法治思想明确为全面依法治国的指导思想。习总书记强调,要坚持统筹推进国内法治和涉外法治。在涉外上述文件的出台,表明了我国推进涉外法治人才培养的决心和力度。坚持以习近平法治思想为引领,加强涉外法治人才培养,尽快补足涉外法治人才严重短缺和能力不足的短板,为加快涉外法治工作战略布局提供人才保障尤为重要。加强涉外法治工作,首先要培养涉外律师人才。涉外律师人才,必须首先是精通外语和法律的“精英明法”的法律英语复合型人才。改进并提高法律英语教学水平,是培养法律英语复合型人才是涉外律师人才的必经阶段。
二、涉外律师人才培养与发展现状
在2019年5月18日举办的涉外法治专业人才考量标准研讨会暨第三届法律英语证书(LEC)考试专家委员会聘任仪式上,司法部律师工作局涉外涉港澳台处处长刘华春介绍,“截止目前,在全国范围内初步统计,涉外律师为7231人,仅占全国律师总数的1.8%。在全国7231名涉外律师中,能够从事跨境投资并购业务的有3528人,可从事‘双反双保’(反倾销、反补贴、保障措施和特别保障措施)业务者559人,可从事涉外知识产权业务者1419人,可在WTO机构独立办案的有331人,能够从事境外上市法业务1322人,海事海商业务986人,在境外仲裁机构从事代理工作的有1186人。在境外仲裁机构担任仲裁员的272人”。由此可见,我国当前涉外律师人才严重短缺,后备人才严重不足。英语语言技能的欠缺限制了涉外法学专业技能的发挥,导致我国律师虽然具备扎实的法学功底,却难以用英语开展涉外审判、仲裁等涉外法治实务工作。因此,提升涉外律师法律英语水平,改进法律英语教学,培养“精英明法”法律英语复合型涉外律师人才任重道远。
传统法学专业教学难以满足市场需求,法学专业一度被列为就业率较低、薪资和就业满意度较低的“红牌”专业。一方面,部分高校没有充分重视法学专业学生的英文功底培养,双语课程或全英文课程较少,法学专业毕业生往往英语功底不够扎实,基本外语技能欠缺,难以用英语开展涉外法务工作,尤其是在法庭口译、合同文书翻译、法庭辩论等对英语口语,写作,翻译等技能要求较高的领域。另一方面,由于目前高校培养模式在一定程度上还存在重理论轻实务的倾向,与律所,法院,检察院等实务部门合作不够充分,这种“学院派”培养模式导致学生虽然具备一定的理论基础,但实践能力严重不足,缺乏必备的职业能力,在实际工作场景解决问题能力欠缺。再者,许多高校在涉外律师人才培养方面国际交流合作还不到位,学生赴境外实务机构实习或学习机会较少,对于真实国际涉外法务工作缺乏直观的了解与体验,缺乏国际化视野。在此背景下,改进法律英语教学,提升涉外律师的英文功底,实务水平,开阔其国际视野,具有紧迫的现实意义与深远的战略意义。
三、当前法律英语教学现状及存在问题
涉外法治专业人才至少有两点素质要求:一要懂法律外语,二要通国际法律。鉴于英语的国际通用语地位,法律外语主要指法律英语。可以说,法律英语是涉外法律服务不可或缺的工作语言。纵观开设法律英语的高校教学情况,课程设置、师资力量、培养模式及学生能力等成为制约法律英语教学发展的主要方面。
(一)课程设置
回顾过去近20年,部分高校并没有明确的培养目标或真正系统连贯的课程设置。多数高校大法律英语教学只是在传统英语专业教学的基础上,删减了部分语言文学理论课程,如修辞学,英美文学,词汇学,语言学,英美文化,英美戏剧,英美诗歌,语音,语法,写作,文学阅读等偏理论研究型课程,增加了一些法律英语,旅游英语,医学英语等专门用途英语(即ESP,English for Specific Purpose)课程。这些课程内部横向关联程度较低,纵向上也无难度上的层层递进,缺乏整体布局。上述课程开设学期少,学生对课程知识掌握浮光掠影。即使用英语讲授法律等专业知识的学校,大多都围绕句型、专业术语词汇等展开,所谓的法律英语成为了机械的记忆法律英语术语与句型的词汇课。于是,复合成为简单生硬的拼凑与叠加,培养的学生难免既缺乏真正内化的专业知识,又不具备过硬的外语专业技能。多数课程大多偏于理论,缺乏实践,导致理论与实践脱节,学院式教学难以满足实际市场需求与实务要求。此外,各种课程种类庞杂,专业知识毫不关联,知识体系难以形成,看似在培养“一专多能”“宽口径”的复合型外语人才,实则造成学生深入系统的专业思维与知识体系难以养成,学生又缺乏扎实的外语技能,“一专多能”成了“一无所长”,令人扼腕叹息。
(二)师资力量
目前,许多高校从事法律英语教学的教师,大多为英语专业从事传统语言教学或者法学院从事法学教学的老师。前者虽具备丰富的语言教学经验,对法学专业知识掌握与教学可能并不系统深入;后者在法学教学领域有一定造诣,但自身外语语言技能与教学经验仍需提升。由此,便容易造成“英语”与“法律”难以有机融合,平衡发展。另外,大多教师为高校专职教师,由于高校重科研轻教学的绩效机制,繁重的科研任务使得多数教师把主要精力投入自己科研,而忽视课堂教学,这就造成教师对学生培养力度不够。另外,多数教师长期从事学术理论研究与教学,缺乏涉外仲裁,涉外法务谈判,庭辩技巧等实务经验。由于师资队伍缺乏真正长期在实务部门从事一线涉外法治工作的行业专家,这就造成“学院派”与“实务派”培养脱节,理论教学难以满足实务需求。
(三)培养渠道与教学模式
目前,高校是从事涉外法治人才培养的主阵地。多数高校并没有设立法律英语专业,只是开设若干门法律英语相关的课程。一些学校仅靠单一学院从事法律英语教学,比如外国语学院的英语专业开设一到两门法律英语课程,或者法学院的国际法专业开设若干法律英语课程,校内各学院之间并无交流与师资互补。不同学校之间、高校同实务部门、境外院校和机构之间更是合作匮乏。这就导致培养的学生缺乏国际视野与实务经验,眼界狭窄,且理论与实际脱节,并不了解真实行业情况与国内外最新行业动态,难以适应真实工作要求。以课堂教学为例,不少学校仍是传统教学模式,以教师为中心,教师向学生灌输理论知识,专业术语,学生只是被动接受与记忆,教学模式单一,缺乏互动,难以激发学生兴趣与参与度。理论课为主,注重学生对知识的记忆,忽略学生将知识内化运用。法律英语辩论,模拟法庭,法庭口译,翻转课堂等多样化实践教学模式不够,学生即使修完法律英语相关课程之后,口语与写作表达能力较差,无法将所学知识运用到法律文书写作、合同文本翻译、法庭口译等实际场景。
(四)学生能力
基于目前许多高校缺乏明确可行的培养目标;课程设置庞杂混乱,缺乏逻辑性;师资力量有待增强;培养渠道单一等,这就导致学生自身素质不够夯实。许多学生并无明确的学习动机或者职业规划,只是为了通过英语专业八级考试(TEM8)或者法律英语考试(LEC),纯粹为了应试,这就导致学习兴趣淡薄,知识掌握水平有限,甚至产生抵触情绪。合同文本翻译,法庭口译,基础法律英语,高级法律英语,法律英语阅读,法律英语写作,英美法律制度,英美法律文化等法律英语课程以及全英文或双语法学专业课程开设较少。法律英语翻译能力,是学生职业发展中一项重要技能,但目前学校教育中法律英语口笔译方面课程与训练严重不足,导致学生法律英语实务能力难以满足职业需求。
四、完善涉外律师人才培养的法律英语教学建议
为了更好完善涉外律师人才培养机制,提高涉外律师英语水平,同时针对目前高校法律英语教学存在的不足予以改进,本文认为应重点从以下方面完善:
(一)明确培养目标
明确的人才培养目标是高校培养涉外律师人才的航标。根据教育部教研司【2021】1号文规定,涉外律师应当是“政治立场坚定,专业素质过硬,跨学科领域,善于破解实践难题的高层次复合型,应用型,国际性法治人才”,同时“法学功底扎实,具有国际视野,通晓国际法律规则,善于处理涉外法律事务”。
根据这一目标,法律英语教学应当明确教学目标与培养目标,培养学生既要有过硬的英语语言基础,又要有扎实的法学功底,培养真正的“跨学科”“复合型”人才;此外,法律英语教学不仅仅是要培养“满腹经纶”的理论型人才,更应注重引导学生将所学理论知识学以致用,用于解决实际问题,培养善于处理涉外法律事务的“应用型”人才。此外,在处理涉及我国主权及国家利益等涉外法治事务上,要有坚定的政治立场和爱国情怀,在通晓国际法律规则的基础上,能够捍卫我国主权完整及国家利益不受侵犯。
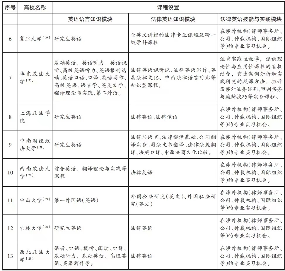
(二)涉外律师课程设置
本文搜集并选取了探索涉外律师人才培养方面较为突出的13所国内高校,分析梳理了其主要程设置进行比较如下。
课程基本可以归为三大类:英语语言知识模块,法律英语知识模块,以及法律英语技能与实践模块。这也和英语语言学中二语习得的三个阶段分别对应:二语习得基础阶段,高级阶段与应用阶段。本研究认为,法律英语的教学以有阶段有层级,深入浅出进行。在基础阶段,主要是英语语言知识课程,包括基础英语,英语听力,英语口语,英语写作,英语阅读,英语笔译,英语口译等,这也为学生打下扎实的语言基本功提供了基础;高级阶段主要是法律英语知识课程,包括法律英语,英美法律文化,法律英语写作,法律英语视听说,法律英语阅读等,学生们掌握法律英语基本知识;应用阶段主要是实践类课程,如法庭口译,模拟法庭,模拟仲裁,法律英语辩论,法律文书写作,法律诊所,合同文本翻译等等,让学生们学以致用,将前两阶段的输入转化为内化了的技能输出;而且更能发挥学生在课堂中的主观能动性,增加课堂互动与学生参与度,增强课堂趣味性。
涉外律师培养的法律英语教学应遵循这个基本规律,课程三个模块层层递进,根据不同年级学生不同英文水平可适当增减每个模块课程数量及类别。比如在低年级可适当增加英语语言知识模块课程,着重培养学生扎实的语言功底,同时辅以适量法律英语知识模块课程;而在高年级阶段,则应着重增加法律英语技能与实践模块的课程,引导学生将低年级阶段所学的英语语言知识课程与法律英语知识课程由输入转化为输出,重点训练学生的技能与实践。
(三)改进教学方法
法律英语教学不仅仅是单一的语言技能培训或法学知识灌输,而应该将英语语言技能与法学专业知识培养有机融合为一体。CBI(Content-based Instruction)理论和CLIL(Content and Language Inte-grated Learning)理论则改变了传统单一语言技能教学模式,语言技能不再是教学的全部内容和最终目的,而是一种工具或者媒介,服务于具体学科知识的教学。CBI与CLIL理论强调语言与内容,语言与文化,语言与技能,语言与认知的多重融合。就法律英语教学而言,英语语言与法学知识是不可分割的两个方面,教学过程更应将两者融合为一,语言是媒介,法学是内容,同时应培养学生法治思维能力。因此,法律英语教学应以CBI和CLIL理论为基础,将英语语言,法学内容与法治思维的培养结合起来。
CBI,即Content-based Instruction,内容为依托式教学,起源于20世纪60年代在加拿大蒙特利尔开 展的沉浸式教学实验。这一教学法的理论基础,可追溯到语言学二语习得理论中的输入假说(In- put Hypothesis),最近发展区理论(Zone of Proximal Development)以及语言学家卡明斯(Cummins)对学 生语言能力的两种分类,即认知语言学术能力(CALP:Cognitive Academic Language Proficiency )和基本人际沟通技能(BICS:Basic Interpersonal Communication Skill)。就法律英语教学而言,法学知识是内容,英语语言技能为工具,两者融合为一,而且英语语言的学习要遵循二语习得的语言习得的基本规律,从而使英语语言的培养不仅仅要满足学习法学专业知识的认知语言学术能力,更要服务于涉外法治实务工作中必备的人际交流沟通能力。
CLIL,即Content and Language Integrated Learning,内容和语言融合式教学,最早于1994年在欧盟提出。CLIL强调语言与内容双聚焦(dual-focused)的教育路径,打破了传统语言教学先学后用,学用分离的模式,注重语言与内容,语言与认知,语言与交际,语言与文化的双融合。CLIL所倡导Coyle的“4C’s教学参考框架”(简称“4C框架”)来概括:(1)内容(Content);(2)认知(Cognition);(3)交际(Communication);(4)文化(culture)。具体而言,在法律英语复合型人才培养中,法学专业知识是内容,英语语言是工具,两者相辅相成,学生通过英语这个语言工具掌握法律的专业性知识内容;同时,在学习法律专业知识内容的时候,也潜移默化提升了英语语言技能。在此过程中,也培养了学生的法治思维能力,跨文化交际能力和涉外法治实务能力。
(四)拓宽培养渠道
第一,学院联合培养。涉外律师人才的培养应进行校内学院间联合培养,这也是基于法律英语这一交叉学科,或者复合型专业的特性。因此,高校内部应充分联合外语学院与法学院,不论是师资力量,还是课程设置,以及学制设置等方面,加强两者的协同合作。具体来说,可以选拔培养外语学院与法学院中兼备优秀外语能力与法学知识的教师担任法律英语课程的教师;或者设立卓越涉外法治人才实验班,涉外律师项目等方式,重点选拔并培养有志于日后从事涉外法治工作的学生;有条件的学校还可以通过本硕连读“4+1”或者“3+2”的学制,实行“外语+法律”的双学位培养。
第二,高校联合培养。发挥不同高校之间外语,法学的专业优势,实行优势互补,强强联合,共同培养,有利于更大范围内实现师资力量,资源配置与人才培养的优化。比如,政法类高校与外语类高校可结合自身优势开展教学,科研活动以及探索联合人才培养机制,既有利于高校间互相借鉴学习教学理念与模式,还可以让学生体验不同的教学环境,开阔视野与思维。
第三,国内外联合培养。加强国内外联合培养,首先,可以加强高校与国际组织或涉外机构的联合培养。加强同政府间国际组织或专业型国际组织合作,推荐学生到上述机构进行实习,既开阔了学生的国际视野,又让学生切身体验到国际组织的工作模式与需求,学以致用,培养学生的涉外法治实务能力。其次,可以加强中外联合办学,积极推进教师互派,学生互换,课程互通,学分互认以及学位互授等实质性合作。以中国人民大学为例,人大法学院经国家留学基金管理委员会批准,设立“中欧欧洲法创新性人才国际合作培养项目”,培养熟练掌握英语和法语,中国法律和欧洲法的“双语双法”复合型涉外法治人才。学生在国内参加法语培训并合格后,派至日内瓦大学法学院留学一年,攻读硕士学位;在此期间,还将赴国际组织实习1-2个月。国外学习结束回国后,继续完成中国硕士学位学业要求,取得国内外双学位。再次,加强与国外律所等实务部门合作。高校可选择同境外法律实务机构合作,为学生提供实习机会,让学生切实感受海外律师事务所的日常工作模式和中欧文化背景的异同,真正将所学的法律知识运用于法律实务和国际事务之中,而且培养了学生独立工作和生活能力,以及更宽阔的思维能力。最后,开拓海外师资授课模式。高校可结合自身课程设置和师资特点,邀请来自不同法系的法律专业研究领域的专家来校进行驻访讲学或者长期师资引进,并开法律诊所等多门双语或全英文课程,举办全英文法学讲座,开展国内外教师联合授课的模式,在涉外律师人才培养方面做出积极探索。
第四,高校与实务部门联合培养。高校与法院、检察院、律所、跨国企业等实务部门间的协同,是促进产学研结合,推动学生将所学知识运用到实际工作中,学以致用的重要途径。学校选拔并派遣学生赴上述单位涉外部门进行实习,可以为学生提供一线涉外法务工作的经验,同时,还可以促进人才输出与应用。
结语
当今世界正在经历百年未有之大变局。面对日趋复杂多变的国际形势,涉外法治必将在应对国际新形势方面发挥关键作用。我国亟须一大批善于维护国家利益、能够提供优质法律服务的高层次涉外法治人才。法律英语复合型人才培养是涉外律师人才培养的必经之路,更是“一带一路”倡议下对接国家对于“具有国际视野,通晓国际规则,能够参与国际事务和国际竞争”的涉外法治人才战略需求的重要举措,同时也是推进国际法新文科建设的需要。明确培养目标,建立完善课程体系,改进教学方法,探索灵活多样培养渠道,培养“精英明法”的法律英语复合型人才,对于完善涉外律师人才培养机制具有紧迫的现实意义以及深远的战略意义。
来源:《上海法学研究》集刊2021年第13卷(欧盟法研究会卷)
版权声明:我们致力于保护作者版权,注重分享,被刊用文章【涉外律师怎么考(涉外律师培养中的法律英语教学模式探究)】因无法核实真实出处,未能及时与作者取得联系,或有版权异议的,请联系管理员,我们会立即处理! 部分文章是来自自研大数据AI进行生成,内容摘自(百度百科,百度知道,头条百科,中国民法典,刑法,牛津词典,新华词典,汉语词典,国家院校,科普平台)等数据,内容仅供学习参考,不准确地方联系删除处理!;
工作时间:8:00-18:00
客服电话
电子邮件
beimuxi@protonmail.com
扫码二维码
获取最新动态
