“降成本,提质量”的解决方案
系统综述
生产加工型成本管控系统与工程施工成本管控系统类似,但“工程施工”专注于建筑工程(例如马路铺设的沥青站工程)等。
针对生产加工的业务流程,完善了生产过程中,对生产成本和固定成本的核算功能,让整体生产加工项目在加工过程中,做到了生产加工成本的实时把控,并结合采购合同管理,最终生成各类财务报表。降低生产加工成本,提高结果质量。
生产施工流程示意图
流程场景图
根据我们对生产加工型企业在施工中的流程管理可知:
施工步骤多,传统企业难以进行数字化管理,报表众多,难以分门别类进行统计进货量大,项目管理责任难以划分……因此,生产加工型成本管控系统应运而生。
主要功能
生产加工过程同工程施工系统类似,流程既复杂又众多,此处重点介绍“生产管理”、“加工管理”、“财务管理”与“站点报表与集团报表”功能。
生产管理:
在生产管理模块,实验室根据级配编制生产指令单,给生产提供依据。
生产条线根据实验室提供的生产指令单进行生产后,通过生产日报填报生产材料的耗用量、配合比等。对于生产原材料的质量可通过专门的检测报表记录检测数据,合格则入库,不合格不允许入库。
配合比对分析功能的作用主要是对实验室和加工中的原材料耗用量以及配合比做出对比分析,记录差异,可供相关人员查找更深层次的原因进行改善。
增加生产日报-选择在库材料
加工管理
加工现场根据合同要求进行加工作业,并填报加工日报。可由加工日报查看具体加工进度情况。
用材对比表的功能主要是:
对出库量、原料生产、加工的数据进行对比分析。
正常情况下,这三者数据应保持一致,不一致时,需要进行分析,找到具体原因,及时给出处理措施。
用材对比表功能展示
财务管理
本系统为财务人员提供了专业的财务管理功能。
其中资金费用日报主要展现两部分数据信息,第一部分展示各站点每天发生了多少钱,账户余额还剩下多少;第二部分展示的是费用类数据,按照科目分类统计各类费用进而在成控表中展现,以确保成控表数据相对准确。
主办会计月底根据集团以及站点实际发生的费用,可通过“月底修正”功能对费用类数据以及成本进行一次性修正。成本的修正主要是修正成控表中如重油、柴油、人工、外包劳务、机械租赁等按照年度定额计算的数据。
财务管理部分功能展示,摘自解决方案幻灯片
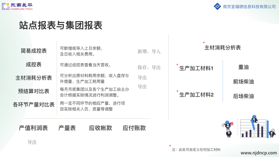
站点报表和集团报表
该模块中提供了常用的经营报表。
其中成控表涉及两类数据:
能区分属于某个项目的数据和不能区分属于某个项目的数据。能区分属于某个项目的数据一般有客户名称、项目简称、合同号等字段的表单,如:销售合同签订、项目预算书、出料单、生产成本计算表等。不能区分属于某个项目的数据一般没有客户名称、项目简称、合同号等字段的表单,如期间费用、生产加工间接费、制造费用,管理费用、其他收入等。成控表控制内容主要有:合同签订、出料、折旧、资金收支、项目结算、月底修正等。可通过成控表查看当天营收。
生产加工中涉及的类型
综上为生产加工型企业成本管控系统的部分主要功能介绍。
我们作为行业解决方案定制与服务为企业主营方向,以计算机网络系统集成、网络信息系统安全增值服务、信息系统解决方案、企业形象设计为主要业务的高科技企业。
截至目前,我们还推出了以下系统,点击蓝色文字了解:
宜福德解决方案
1. eFandB 餐饮成本管控系统 开发背景与介绍
2. 工程施工成本管控系统 的流程与背景
3. 宜案通-客户案件关系管理系统 流程说明
4. 生产加工型企业,成本如何管控?这里是解决方案(本文)
欢迎在评论中或者私信留言邮箱或联系方式,我们将会和您联系,发送相应完整版解决方案。
版权声明:我们致力于保护作者版权,注重分享,被刊用文章【生产制造业会计处理(生产加工型企业)】因无法核实真实出处,未能及时与作者取得联系,或有版权异议的,请联系管理员,我们会立即处理! 部分文章是来自自研大数据AI进行生成,内容摘自(百度百科,百度知道,头条百科,中国民法典,刑法,牛津词典,新华词典,汉语词典,国家院校,科普平台)等数据,内容仅供学习参考,不准确地方联系删除处理!;
工作时间:8:00-18:00
客服电话
电子邮件
beimuxi@protonmail.com
扫码二维码
获取最新动态
