由于全球各地的法律制度不同,文书使用上面也存在差异。
为了各个国家和地区往来更加便捷,公证和认证制度孕育而生。
香港律师公证
作为国际金融中心的香港,进出口时经常会遇到需要进行公证或认证的事项,香港居民和企业该如何选择合适的方式,更快捷地办理业务呢?本文统统告诉你!
海牙认证(Apostille):全称是《关于取消外国公文认证要求的公约》(海牙公约)认证,也就是成员国的政府机构对原认证的签发人进行二级认证,并加盖印章或贴标签。这个过程就叫做海牙认证,也称加签。
认证流程:
1.选择合规的专业机构,提交需要的资料(我司可提供此项业务)
2.经国际律师公证后,起草文件
3.提交到香港高等法院加签(海牙认证)
4.寄回认证文件
海牙成员国:目前全球共有超过110个缔约方,包括中国香港、中国澳门、英国、美国、新加坡、德国、西班牙等地均是海牙成员国。
认证文件类型:
海牙认证文件类型
大使馆/领事馆认证:如文件用于境外非海牙成员的国家或地区,则需要经过香港国际律师公证,也称双认证。
认证流程:
1.选择合规的专业机构,提交需要的资料(我司可提供此项业务)
2.经香港国际律师公证后,起草文件
3.提交文件到香港高等法院进行加签
4.将文件送到使用国驻香港领事馆认证
*如该国在香港没有领事馆,加签后的文件则需要送至外交部驻香港特派公署认证,最后再送至该国驻中国大使馆认证。
认证文件类型:可参考海牙认证文件类型
中国委托公证人:具有香港律师资格且执业十年以上的资深律师,经中国司法部集中培训,考试合格后才可以担任中国委托公证人。
中国委托公证人制度:由于香港和内地在公证文书上存在差异,香港的文件不能直接在内地使用。国家司法部于1981年建立了中国委托公证人制度,方便香港居民及企业回内地处理事务或进行商业活动。
办理流程:
1.选择合规的专业机构,提交需要的资料(我所可提供此项业务)
2.中国委托公证人审核并草拟制作公证文书
3.中国法律服务(香港)有限公司加章转递
4.公证人领回公证文书,并通知申请人取回
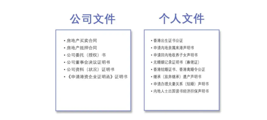
公证文书类型(包括但不限于):
中国委托公证人公证文件类型
以上就是香港最常见的律师公证方式的相关内容介绍,希望对您有所帮助!
版权声明:我们致力于保护作者版权,注重分享,被刊用文章【香港律师公证(三分钟让你读懂)】因无法核实真实出处,未能及时与作者取得联系,或有版权异议的,请联系管理员,我们会立即处理! 部分文章是来自自研大数据AI进行生成,内容摘自(百度百科,百度知道,头条百科,中国民法典,刑法,牛津词典,新华词典,汉语词典,国家院校,科普平台)等数据,内容仅供学习参考,不准确地方联系删除处理!;
工作时间:8:00-18:00
客服电话
电子邮件
beimuxi@protonmail.com
扫码二维码
获取最新动态
