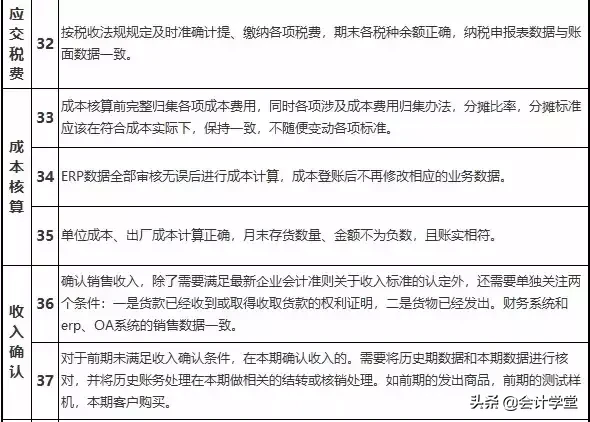
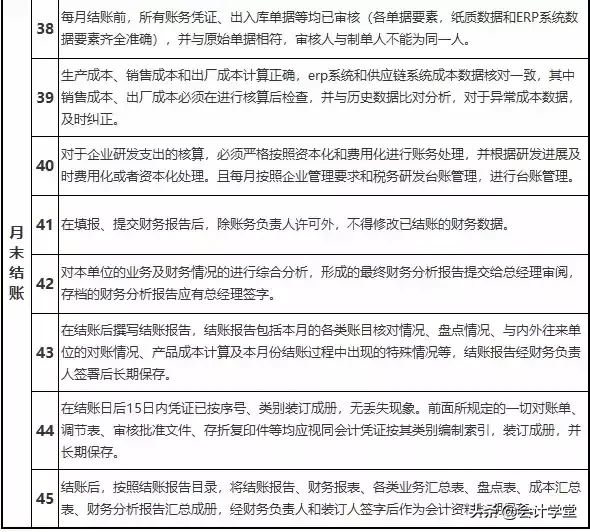
那么财务必须站在自身企业业务和管理的角度,以准则的规定,来进行会计核算。其实关于会计核算的标准,除了准则之外,严格没有所谓的标准,就算有标准,这些也是每个企业从自己企业自身,为了最终达到会计核算符合准则要求,制定出来的管理手段而已。
那么以下笔者以个人的会计核算工作,总结出了45条会计核算的标准。注意这也是笔者个人的总结,不具有普遍性,每个企业可以根据自己的业务制定对应的核算标准。具体以法律法规为准。权当抛砖引玉吧。







版权声明:我们致力于保护作者版权,注重分享,被刊用文章【会计核算原则(会计核算的45条标准)】因无法核实真实出处,未能及时与作者取得联系,或有版权异议的,请联系管理员,我们会立即处理! 部分文章是来自自研大数据AI进行生成,内容摘自(百度百科,百度知道,头条百科,中国民法典,刑法,牛津词典,新华词典,汉语词典,国家院校,科普平台)等数据,内容仅供学习参考,不准确地方联系删除处理!;
工作时间:8:00-18:00
客服电话
电子邮件
beimuxi@protonmail.com
扫码二维码
获取最新动态
