公司财务岗位有一个空缺,有两位会计都想要升职为财务主管。经过一段时间的观察,公司决定给李会计升职,另一位加薪的决定。后来刘会计找到财务经理打听为什么是李会计升职的决定,财务经理拿出了李会计的财务管理制度和财务管理分析的内容说,他的这些东西足以让他再往上走一步了。下面就让我们一起来看看这份制度。
【文末有完整版可带走】
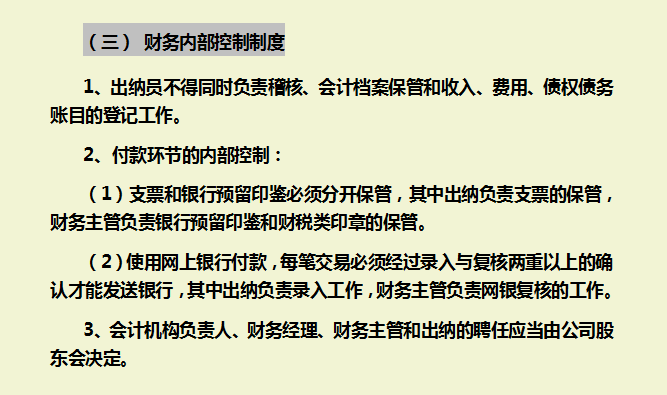
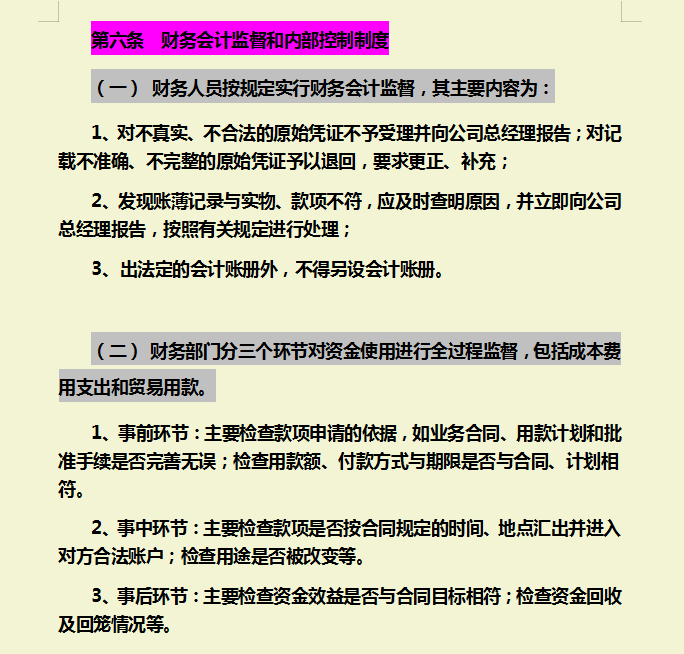
财务内部控制制度
由于篇幅有限,有财务管理制度的内容就到这里,对于以上内容有参考的,往下看。
版权声明:我们致力于保护作者版权,注重分享,被刊用文章【会计档案管理制度(公司财务管理制度)】因无法核实真实出处,未能及时与作者取得联系,或有版权异议的,请联系管理员,我们会立即处理! 部分文章是来自自研大数据AI进行生成,内容摘自(百度百科,百度知道,头条百科,中国民法典,刑法,牛津词典,新华词典,汉语词典,国家院校,科普平台)等数据,内容仅供学习参考,不准确地方联系删除处理!;
工作时间:8:00-18:00
客服电话
电子邮件
beimuxi@protonmail.com
扫码二维码
获取最新动态
