二建考试在即,有很大一部分考生二建教材已经过了一遍,但是合上书什么也想不起来,那么我们该如何解决呢?
今天给大家分享一套二建《施工管理》培训教程,帮助二建考生建立起知识点架构,并对知识点进行梳理,还有大量历年经常出现的考点,详细分析其处理规律和答题技巧。
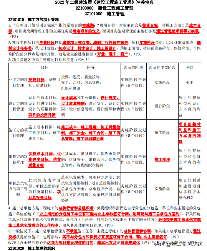
22年二建《施工管理》培训教程,覆盖教材80%的知识点,都是经过凝练汇总而成的,能够帮助二建考生一次通关。
版权声明:我们致力于保护作者版权,注重分享,被刊用文章【施工管理(22年二建)】因无法核实真实出处,未能及时与作者取得联系,或有版权异议的,请联系管理员,我们会立即处理! 部分文章是来自自研大数据AI进行生成,内容摘自(百度百科,百度知道,头条百科,中国民法典,刑法,牛津词典,新华词典,汉语词典,国家院校,科普平台)等数据,内容仅供学习参考,不准确地方联系删除处理!;
工作时间:8:00-18:00
客服电话
电子邮件
beimuxi@protonmail.com
扫码二维码
获取最新动态
