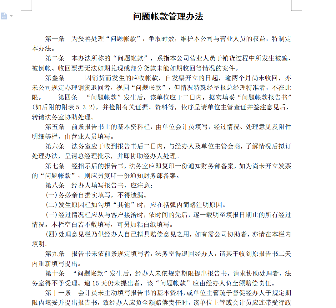
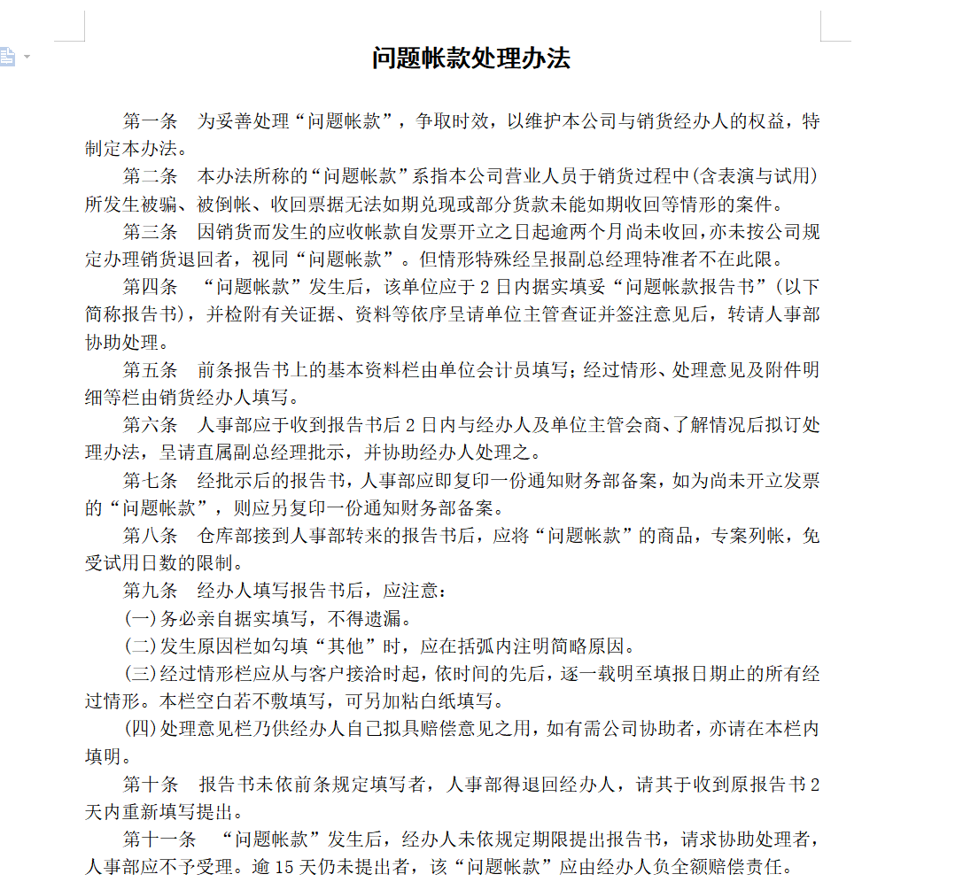
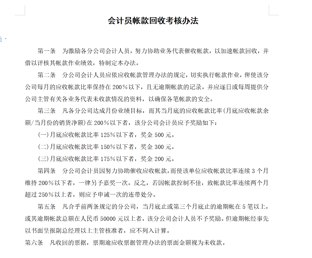
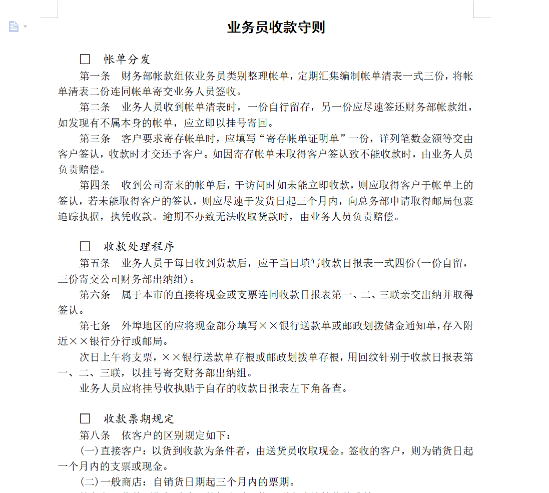
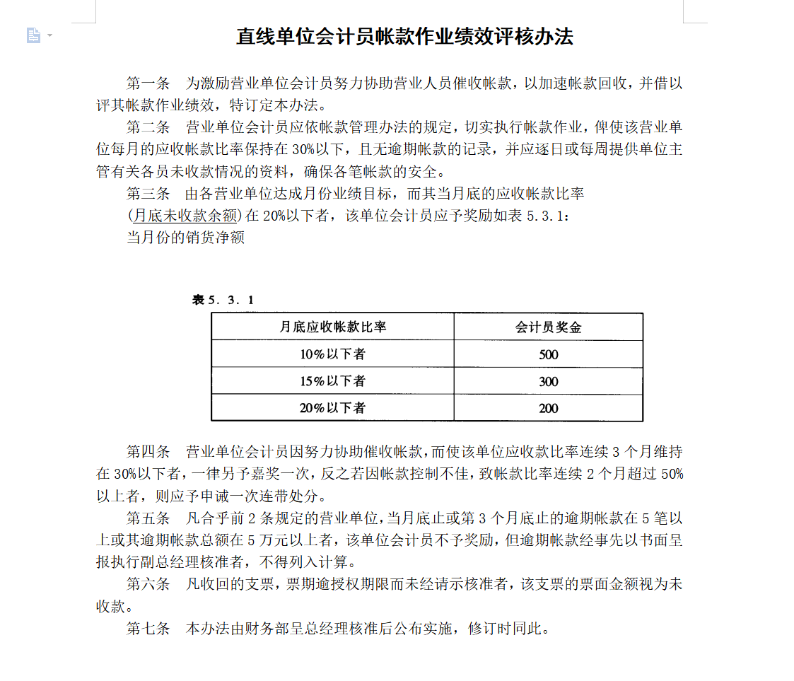
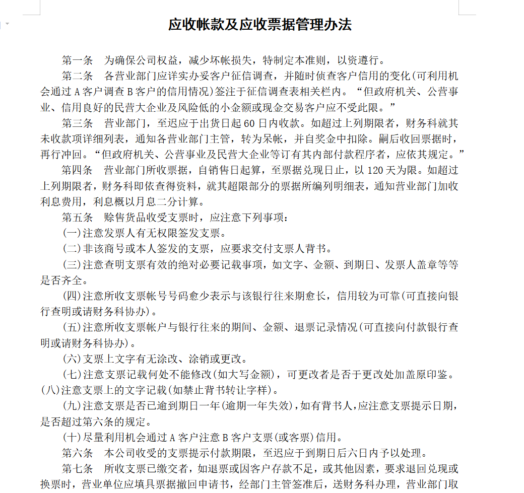
对会计来说,只要公司有正常的业务产生,就要进行账款的处理。像最普通的收支账还有一些问题账、呆账等等,都是会计需要去处理及重新整理的。
最近我一个朋友就遇到了这事,新入职的公司,十几个财务人员,连一套完整的账款管理制度都没有,每个人都由着自己的性子干活,出错了,要负责都不知道怎么来承担这个责任。她老板就让她想想办法,这不,我朋友就来找了我。为了能帮上忙,这几天加了几个班,给她整理了这8个小文档,都是账款管理有关的,也是希望能给她一点方向。
我们也一起来看看吧,希望能帮助到你们!
......
篇幅有限,就不一一展示了,我们下期再会!
版权声明:我们致力于保护作者版权,注重分享,被刊用文章【账款管理(公司账款管理毫无规章制度)】因无法核实真实出处,未能及时与作者取得联系,或有版权异议的,请联系管理员,我们会立即处理! 部分文章是来自自研大数据AI进行生成,内容摘自(百度百科,百度知道,头条百科,中国民法典,刑法,牛津词典,新华词典,汉语词典,国家院校,科普平台)等数据,内容仅供学习参考,不准确地方联系删除处理!;
工作时间:8:00-18:00
客服电话
电子邮件
beimuxi@protonmail.com
扫码二维码
获取最新动态
