《妇幼保健机构绩效考核办法》文件解读
一、起草背景
妇幼保健机构是为妇女儿童提供医疗保健服务的专业机构,在减少孕产妇死亡和儿童死亡、提高出生人口素质、促进妇女儿童健康发展方面发挥着重要作用。为引导妇幼保健机构全面落实职责任务,促进妇幼保健机构高质量发展,我委2015年印发的《关于妇幼健康服务机构标准化建设与规范化管理的指导意见》明确提出,加强对妇幼保健机构的绩效考核,建立以履行公共卫生职能、服务质量及安全、服务数量和群众满意度为核心的考核制度。2019年,国务院将印发《妇幼保健机构绩效考核办法》作为深化医改重点工作任务。
2019年,我委在全国试点开展三级妇幼保健院绩效考核,在53个市(地、州)试点开展二级及以下妇幼保健机构绩效考核。在总结试点工作基础上,起草了《妇幼保健机构绩效考核办法》。新冠肺炎疫情发生后,结合妇幼保健机构公共卫生职责,对文稿作了进一步修改完善。
二、主要内容
《妇幼保健机构绩效考核办法》包括5部分内容:一是工作目标。以绩效考核为抓手,维护公益性,调动积极性,推进妇幼保健机构全面落实职责任务,引导妇幼保健机构进一步提升服务能力和管理运行水平,促进妇幼保健机构持续健康发展,努力为妇女儿童提供安全、有效、便捷、温馨的妇幼健康服务。二是绩效考核主体和对象。省级卫生健康行政部门对辖区内三级妇幼保健院进行绩效考核,地市级卫生健康行政部门对辖区内二级及以下妇幼保健机构进行绩效考核。各级妇幼保健机构均应当接受妇幼保健机构绩效考核。三是绩效考核指标体系。妇幼保健机构绩效考核指标体系由辖区管理、服务提供、运行效率、持续发展、满意度评价等5个方面56项指标构成。充分考虑各地发展水平差异,要求省级卫生健康行政部门结合实际,合理确定各项绩效考核指标的权重和赋值,按照“三级妇幼保健院”和“二级及以下妇幼保健机构”两档分别确定各项绩效考核指标的基准值或基准区间。四是绩效考核程序。妇幼保健机构绩效考核工作按照年度实施。2021年6月底前,完成第一次妇幼保健机构绩效考核工作。2022年起,每年4月底前,完成上一年度妇幼保健机构绩效考核工作。五是组织实施。对组织领导、支撑体系、结果应用和总结宣传提出了明确要求。
国家卫生健康委办公厅关于印发妇幼保健机构绩效考核办法的通知
国卫办妇幼发〔2020〕7号
各省、自治区、直辖市及新疆生产建设兵团卫生健康委:
为加强妇幼保健机构标准化建设与规范化管理,促进妇幼保健机构高质量发展,提高妇幼健康服务效率和质量,更好地维护妇女儿童健康权益,我委组织制定了《妇幼保健机构绩效考核办法》。现印发给你们,请认真贯彻执行。各地在工作过程中如有重要问题或建议,请及时报我委妇幼司。
联系人:妇幼司 王亮、许宗余
联系电话:010-62030635、62030600
国家卫生健康委办公厅2020年7月10日
妇幼保健机构绩效考核办法
为推进健康中国建设,落实深化医改重点工作任务,加强妇幼保健机构标准化建设与规范化管理,促进妇幼保健机构高质量发展,提高妇幼健康服务效率和服务质量,更好地维护妇女儿童健康权益,制定本办法。
一、工作目标
2021年在全国全面启动妇幼保健机构绩效考核工作,按照属地化管理原则,将各级妇幼保健机构全部纳入绩效考核范围。到2023年,基本建立较为完善的妇幼保健机构绩效考核体系。以绩效考核为抓手,维护公益性,调动积极性,推进妇幼保健机构全面落实职责任务,引导妇幼保健机构进一步提升服务能力和管理运行水平,促进妇幼保健机构持续健康发展,努力为妇女儿童提供安全、有效、便捷、温馨的妇幼健康服务。
二、绩效考核主体和对象
(一)考核主体。省级卫生健康行政部门对辖区内三级妇幼保健院进行绩效考核,地市级卫生健康行政部门对辖区内二级及以下妇幼保健机构进行绩效考核。其中,直辖市由市卫生健康行政部门对辖区内所有妇幼保健机构统一进行绩效考核。有条件的省(区),可由省级卫生健康行政部门对辖区内所有妇幼保健机构统一进行绩效考核。
鼓励有条件的地方委托专业机构、行业协会等第三方机构协助开展妇幼保健机构绩效考核工作。
(二)考核对象。《妇幼保健机构管理办法》所规定的各级妇幼保健机构均应当接受妇幼保健机构绩效考核。
三、绩效考核指标体系
妇幼保健机构绩效考核指标体系由辖区管理、服务提供、运行效率、持续发展、满意度评价等5个方面56项指标构成。我委制定《妇幼保健机构绩效考核指标》(详见附件)供各地使用,适时确定部分指标作为国家监测指标。省级卫生健康行政部门可以结合实际,参考其他医疗机构绩效考核指标,适当补充承担政府指令性任务、深化医改、教学培训、科研产出、机构信息化建设、参与标准制定实施等部分绩效考核指标。
省级卫生健康行政部门应当结合实际,合理确定各项绩效考核指标的权重和赋值,可探索划定考核合格线。按照“三级妇幼保健院”和“二级及以下妇幼保健机构”两档分别确定各项绩效考核指标的基准值或基准区间。
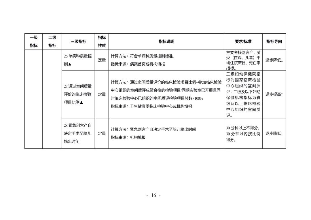
(一)辖区管理。辖区妇幼卫生管理是妇幼保健机构的核心职责。通过孕产妇死亡率、婴儿死亡率和5岁以下儿童死亡率等指标,考核妇幼保健机构落实辖区管理职责的健康产出。通过辖区指导、辖区培训、健康教育等指标,考核妇幼保健机构落实辖区管理职责的具体措施。通过辖区孕产妇系统管理率、辖区7岁以下儿童健康管理率、辖区产前筛查率、辖区新生儿听力筛查率等指标,考核妇幼保健机构落实辖区管理职责的工作成效。
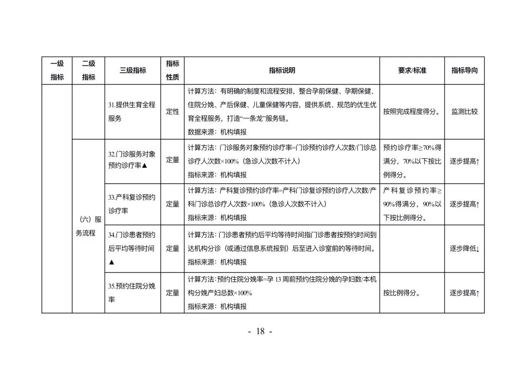
(二)服务提供。提供高质量的医疗保健服务是妇幼保健机构的核心任务。通过机构活产数辖区占比、紧急剖宫产时间、出院患者微创手术占比、医院感染发生率、门诊中医药诊疗人次占比等指标,考核妇幼保健机构服务能力与质量安全。通过“以妇女儿童健康为中心”的业务部门整合、医疗保健服务融合、多学科协作诊疗等指标,考核妇幼保健机构优化服务模式情况。通过门诊服务对象预约诊疗率、产科复诊预约诊疗率、预约住院分娩率等指标,考核妇幼保健机构改善医疗服务效果。
(三)运行效率。运行效率体现妇幼保健机构的精细化管理水平,是实现妇幼保健机构科学管理的关键。通过人力资源配比和人员负荷指标考核医疗资源利用效率。通过经济管理指标考核妇幼保健机构经济运行管理情况。通过收支结构指标反映妇幼保健机构收入结构合理性,推动实现收支平衡、略有结余,有效体现医务人员技术劳务价值的目标。通过考核次均费用、次均药品费用变化,引导妇幼保健机构合理控制费用。
(四)持续发展。人才队伍建设与教学科研能力体现妇幼保健机构的持续发展能力,是反映妇幼保健机构创新发展和持续健康运行的重要指标。通过人才结构指标考核妇幼保健机构医务人员稳定性和成长性,通过教学科研指标考核妇幼保健机构对教学科研的重视程度。
(五)满意度评价。妇幼保健机构满意度由服务对象满意度和医务人员满意度两部分组成。服务对象满意度是妇幼保健机构社会效益的重要体现,提高医务人员满意度是妇幼保健机构提供高质量医疗保健服务的重要保障。通过门诊服务对象、住院服务对象和医务人员满意度评价,衡量服务对象获得感和医务人员积极性。
四、绩效考核程序
妇幼保健机构绩效考核工作按照年度实施,考核数据时间节点为上一年度1月1日至12月31日。2021年6月底前,完成第一次妇幼保健机构绩效考核工作。2022年起,每年4月底前,完成上一年度辖区内妇幼保健机构绩效考核工作。
(一)机构自查自评。各级妇幼保健机构对照绩效考核指标体系,在2021年3月底前,完成对上一年度绩效情况的分析评估,将上一年度病案首页信息、年度财务报表及其他绩效考核指标所需数据上传至相应信息系统。各级妇幼保健机构应当根据绩效考核指标和自评结果,调整完善内部绩效考核和薪酬分配方案,实现通过外部绩效考核引导内部绩效考核,推动机构科学管理。2022年起,每年3月底前完成上述工作。
(二)省市年度考核。省级和地市级卫生健康行政部门按照职责,2021年6月前分别完成辖区内三级妇幼保健院和二级及以下妇幼保健机构绩效考核工作,考核结果反馈妇幼保健机构,函告本级人民政府相关部门和举办妇幼保健机构的地方政府,及时以适当方式向社会公布,并将三级妇幼保健院绩效考核结果报送我委。2022年起,每年4月底前完成上述工作。
(三)国家监测指导。我委适时确定国家监测指标,开展国家监测指标分析,并将分析结果以适当方式向社会公布。
五、组织实施
(一)加强组织领导。我委加强对各地妇幼保健机构绩效考核工作的监督和指导,并对关键考核指标进行监测和分析。各级卫生健康行政部门要落实《国务院办公厅关于加强三级公立医院绩效考核工作的意见》(国办发〔2019〕4号)等文件要求,将妇幼保健机构绩效考核纳入公立医院绩效考核机制,统筹安排、分工负责、紧密衔接、同步推进,避免交叉重复考核。要积极协调相关部门,及时出台配套政策措施,确保绩效考核工作落到实处。2020年10月前,各省(区、市)要制定妇幼保健机构绩效考核实施方案。
(二)完善支撑体系。我委依托现有的妇幼保健机构监测信息系统建立“妇幼保健机构绩效考核子系统”,供地方卫生健康行政部门使用。地方卫生健康行政部门要加强数据共享,将妇幼卫生年报、病案首页、年度财务报表、满意度调查等数据从相关数据库中提取共享,保证数据信息自动生成、不可更改,并在“妇幼保健机构绩效考核子系统”进行预先填写或共享,原则上能通过共享获得的数据均不要求妇幼保健机构重复填报。妇幼保健机构绩效考核工作以数据信息考核为主,必要现场复核为辅。各地要指导妇幼保健机构全面落实病案首页、疾病分类编码、手术操作编码、医学名词术语等统一要求,加强数据标准化、规范化管理和质控工作,保证病案首页质量,确保绩效考核数据客观真实。按照我委印发的医疗机构信息化建设文件要求,加强妇幼保健机构院内信息化建设,强化院内信息平台建设,有效支撑绩效考核工作。
(三)强化结果应用。地方卫生健康行政部门要积极协调和配合有关部门,探索建立绩效考核信息和结果共享机制,强化对妇幼保健机构绩效考核结果的应用。同时,将考核情况与妇幼保健特色专科建设、机构评审等工作相结合。为督促各级妇幼保健机构全面落实功能任务,少数暂未开展临床业务的妇幼保健机构纳入“二级及以下妇幼保健机构”档统一进行考核,未开展业务的相应指标不得分,与开展临床业务的妇幼保健机构接受统一考核、执行统一标准、得分统一比较、结果统一通报。
(四)做好总结宣传。我委将加强对各地绩效考核工作的指导,及时总结经验、挖掘典型,结合各地实际不断完善妇幼保健机构绩效考核指标体系。地方卫生健康行政部门要加强妇幼保健机构绩效考核相关政策培训,指导妇幼保健机构健全完善内部绩效考核机制,坚持科学考核,注意方式方法,避免增加基层负担。要做好政策解读和典型宣传,大力宣传各地好的经验和做法,营造良好的社会舆论氛围。
来源:国家卫生健康委员会
编辑:王巧 校审:张珊 主编:郑磊
版权声明:我们致力于保护作者版权,注重分享,被刊用文章【妇幼保健机构管理办法(权威发布)】因无法核实真实出处,未能及时与作者取得联系,或有版权异议的,请联系管理员,我们会立即处理! 部分文章是来自自研大数据AI进行生成,内容摘自(百度百科,百度知道,头条百科,中国民法典,刑法,牛津词典,新华词典,汉语词典,国家院校,科普平台)等数据,内容仅供学习参考,不准确地方联系删除处理!;
工作时间:8:00-18:00
客服电话
电子邮件
beimuxi@protonmail.com
扫码二维码
获取最新动态
