(报告出品方/作者:开源证券,高超)
资负两端承压,保险指数全年跑输沪深300,估值处于历史低位
截至2021年11月17日,保险指数全年累计收益率-37.9%,沪深300累计收益率-7.3%,保险指数全年跑输沪深300指数-30.7%,各上市险企P/EV估值均位于5年历史分位数底部,创历史新低。 保险股表现疲软主要由于(1)负债端受长期行业内在供给结构性问题拖累、短期外部疫情以及普惠型保险产品因素冲击;(2)资产端长端利率下行施压投资收益以及地产产业链风险暴露影响市场信心所致。
行业供给与需求结构性问题待转型改善
上市险企经历2015-2018年期间的粗犷式发展,原有以大进大出、高举高打的策略难以支撑进一步的业务开拓,行业内显现出供给与需求两个不匹配:(1)低质量代理人销售能力与客户深度、专业需求间的不匹配;(2)代理人群体与潜在客户群体对接途径不匹配,造成个险渠道新客户获取难、存量客户增量业务开发难。
转型进展慢于预期拖累NBV增速
自2018年中国平安率先提出寿险改革后,行业内公司均逐步开启寿险的转型升级,但受路径依赖以及存量改革难度较大影响,转型升级进展慢于预期,拖累NBV同比增速。
短期内新冠疫情及普惠型保险产品等外部因素冲击行业供需两端
供给端:(1)为防控新冠疫情,多数地区线下活动开展及一对一面谈受到限制;(2)保险代理候选人受到疫情影响,考虑到其收入可能存在不确定性以及新兴职业兴起,候选人入职意愿降低。需求端:(1)根据银保监会披露,惠民保总参保人数已达7000万人,惠民保短期内在一定程度上抑制了居民对于商业保险的需求;(2)疫情带来居民对于未来收入预期的不确定,从而使其保障型产品需求转向储蓄型产品,甚至压制其保险产品需求。
长端利率下降施压长期投资假设,信用风险暴露增加市场担忧
截至2021年11月9日,10年期国债收益率已降至2.90%,750天均线为3.07%,分别较年初下降27bp、18bp,对于险资新增资产配置以及到期资产再配置造成一定压力。同时,地产产业链中华夏幸福以及中国恒大事件引发市场对于险企投资端的担忧,信用风险事件虽已得到一定程度上的化解,但市场仍对险企投资端保持一定关注。
寿险转型持续深化,人力规模仍将进一步下降
自2018年起,各家上市险企陆续推动寿险渠道转型升级,主要的推动手段有(1)清除虚挂人力,升级核心人力;(2)收紧增员标准,减少人头考核;(3)加强基础管理,提升业务质量;(4)应用科技赋能,改善业务效率。
在各险企披露的信息中,仅有较少量的效能提升指标,更加直观的指标仍是代理人队伍规模,各险企代理人规模当前仍处下降区间,若转型动作持续,人力规模或将进一步下降。
人力规模指标参考意义减弱,锚定产能指标倒推人力底部
考虑到各险企仍在渠道转型过程中,人力规模指标中仍包含低质量或虚假人力,而现阶段无法观察到对业务影响更大的核心高质量队伍,人力规模出现小幅修复时,我们无法判断渠道是否已经企稳,所以,我们采用锚定人均产能的方式进行人力规模底部的倒推,更早、更快的接近测算参考值,或意味着其高质量队伍占比的提升以及渠道转型优于同业。
我们选取一直以来贯彻“最优秀代理”策略的友邦人寿作为参照,根据其披露数据,2020H1的个险渠道月均人均产能为17984元,所以我们假设若上市险企转型成功,其目标人均月均产能区间为10000-18000元,结合2021年前3季度个险渠道新业务数据,以及各险企最新披露个险人力数据(中国人寿98.0万人、中国平安70.6万人、中国太保64.1万人、新华保险44.1万人),我们测算出上市险企人力规模或进一步下降,中国平安、中国太保当前人力规模或更接近底部,或更早出现负债端复苏。
2022年开门红概念淡化,平稳推动或成主旋律,NBV增长或承受一定压力
目前看,各家上市险企筹备2022年开门红时间及力度均较2021年开门红有所减弱。
主要受寿险转型专业化、职业化趋势带动、2021年业务收官尚未完成以及监管倡导业务平稳发展影响。
2022年开门红概念淡化,平稳推动或成主旋律,NBV增长或承受一定压力
中国人寿已于2021年10月发布3款2022年1季度新产品-“鑫裕金生”、“鑫裕年年”、“鑫裕臻享”,产品设计较2021年的“鑫耀东方”新增8年保险期间选项,且2022年1季度业务已由各分公司自行启动。中国太保主力产品预计仍为“鑫享事诚”两全险,与2021年产品形态基本一致。中国平安或推出增额终身寿险拉动价值。新华保险预计通过规模型产品及终身寿险兼顾价值与规模。考虑到产品形态较2021年更为激进,保障型产品需求或尚未恢复,整体新业务价值率或有所降低,且人力规模预计维持低位,拖累新业务保费,或共同促使新业务价值承受一定压力。
转型压力下,2022年NBV增速或仍承压
受到寿险转型所带来的队伍规模下降、产能增速较低以及产品结构导致的价值率下降影响,2022年各上市险企NBV同比仍将承压,无法修复至疫情前水平。我们预计各上市险企2021年与2022年NBV同比分别为:中国平安-15.8%、+2.0%;中国太保-17.0%、+4.0%。
考虑到2021年1月重疾定义切换以及开门红启动较早,2022年1季度各上市险企NBV增长或均承压,但随着2021年逐季基数同比有所放缓,2022年第2、3季度同比或有所改善,第3季度改善或优于前2个季度。
车险综改对保费同比压制解除,改善成本或成经营重点
根据银保监会披露数据,车险综改以来车均保费降低21%,是车险保费同比承压的主要原因。
若假设行业及各家险企车均保费均降低21%,测算得出2021年前3季度车险参保数量同比分别为平安财险+16.6%、太保财险+16.4%、人保财险+16.2%、行业整体+14.6%,上市险企均领先行业整体,头部定价、数据及服务优势有所显现。
2021年前3个季度累计乘用车销量同比分别为2021年1季度+74.8%、2021年上半年+27.1%、2021年前3季度+11.1%,主要受2020年同期基数逐渐升高导致2021年同比逐渐放缓,若2022年乘用车销量保持稳定增长,上市险企车险保费表现或优于行业。
车险综改对保费同比压制解除,改善成本或成经营重点
综合成本率受到综改影响结构有所改善,费用率明显下降,2021上半年分别为太保财险29.2%、平安财险29.0%、人保财险25.4%,预计未来仍将进一步下行。头部险企具备定价、数据优势以及一定的规模效应,能够更好管控费用率、平衡保费增速与综合成本率,或将有所受益。(报告来源:未来智库)
非车险或维持高增,带动财险整体增长
意外及健康险、责任险与农险2021年保持高增,主要受居民保险意识有所提升、百万医疗险件均较低以及监管政策推升责任险与农险需求。平安财险2021年前3季度意外及健康险同比+31.7%,人保财险2021年前3季度意外及健康险同比+18.0%、农险同比+17.6%、责任险同比+14.3%,我们预计同比增长有望持续,进一步带动财险板块整体增长。
车险修复,非车拉动,2022年财险板块同比增长概率较高
车险综改对于车险保费同比压制已经解除,乘用车销量同比虽有所放缓,但仍能带动车险重回增长趋势。
责任险、农险预计将受政策支持带动维持增长,健康险客户需求依然旺盛,非车险仍将是财险板块的重要支撑。
我们预计上市险企2021年及2022年财险保费同比分别为:人保财险+1.2%、+8.6%;太保财险+4.8%、+9.0%;平安财险-5.6%、+6.9%。
长端利率震荡波动,资产端或承受配置压力
10年期国债收益率目前在2.9%附近震荡波动,较年初下降27bp,宏观经济受疫情反复及外部因素影响下行压力较大,或拖累长端利率,从而影响资产端新增资产及存量到期资产再配置,资产端或承受一定配置压力。
信用风险逐步改善,市场担忧或有所缓解
2021年9月30日华夏幸福公告债务重组方案,将通过出售资产、优先类金融债务展期或清偿及公司承接等方式兑付金融债务,中国平安披露其华夏幸福风险敞口总计为540亿元,已计提减值359亿元,其中长股投计提144亿元、债权类投资计提215亿元,此外,中国平安披露华夏幸福首批现金偿债占比35-40%,减值计提充足,预计将无需进一步增提。
根据各上市险企业绩发布会披露,其投资资产中关联房地产行业的占比均低于5%,伴随地产产业链信用风险事件有所改善,地方政府与事件公司积极应对,市场对于投资端担心有望缓解。
基金重仓股相对低配,交易安全垫相对较高
从前十大重仓数据看,主动基金连续两个季度减配保险板块,3季度降幅有所放缓;2021Q3主动型基金重仓股中保险板块占比0.27%,环比下降0.26pct,整体相对A股低配1.80%。具体标的上,中国平安遭减配较多,2021Q3中国平安持仓占比0.19%,环比-0.23pct;中国太保遭减仓,占比0.08%,环比-0.02pct。
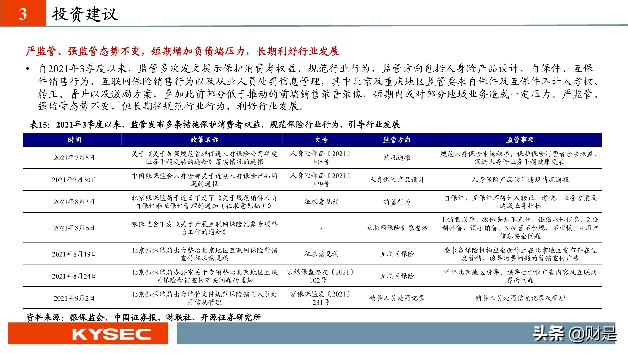
严监管、强监管态势不变,短期增加负债端压力,长期利好行业发展
自2021年3季度以来,监管多次发文提示保护消费者权益、规范行业行为,监管方向包括人身险产品设计、自保件、互保件销售行为、互联网保险销售行为以及从业人员处罚信息管理,其中北京及重庆地区监管要求自保件及互保件不计入考核、转正、晋升以及激励方案,叠加此前部分低于推动的前端销售录音录像,短期内或对部分地域业务造成一定压力。严监管、强监管态势不变,但长期将规范行业行为,利好行业发展。
(本文仅供参考,不代表我们的任何投资建议。如需使用相关信息,请参阅报告原文。)
精选报告来源:【未来智库】。未来智库 - 官方网站
版权声明:我们致力于保护作者版权,注重分享,被刊用文章【保险投资(保险行业投资策略)】因无法核实真实出处,未能及时与作者取得联系,或有版权异议的,请联系管理员,我们会立即处理! 部分文章是来自自研大数据AI进行生成,内容摘自(百度百科,百度知道,头条百科,中国民法典,刑法,牛津词典,新华词典,汉语词典,国家院校,科普平台)等数据,内容仅供学习参考,不准确地方联系删除处理!;
工作时间:8:00-18:00
客服电话
电子邮件
beimuxi@protonmail.com
扫码二维码
获取最新动态
