很多监理在工地上呆了一段时间之后,会连夜提着行李离开,有的甚至会直接离开,为什么会出现这种情况呢?因为他们的水平做不好监理这份工程。
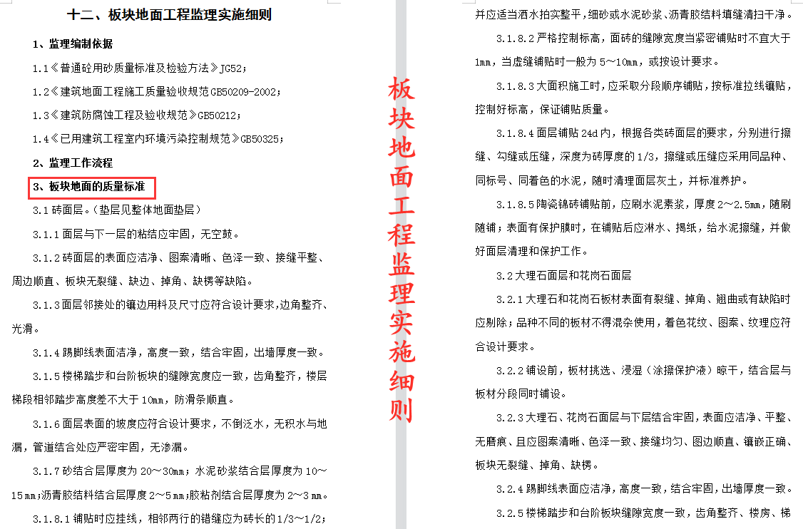
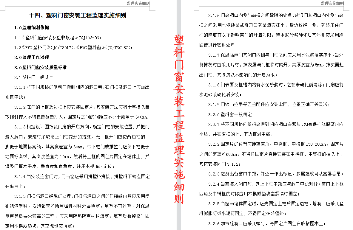
今天整理了318页房建工程监理实施细则,包括整体面层地面工程监理实施细则、板块地面工程监理实施细则等,涵盖了整个施工项目中所需要的监理实施细则!完整规范,实用性非常强!
监理老是想跑路?318页房建工程监理实施细则,从施工现场出发,全面实用,参考价值极高!
版权声明:我们致力于保护作者版权,注重分享,被刊用文章【建筑监理(监理老是想跑路)】因无法核实真实出处,未能及时与作者取得联系,或有版权异议的,请联系管理员,我们会立即处理! 部分文章是来自自研大数据AI进行生成,内容摘自(百度百科,百度知道,头条百科,中国民法典,刑法,牛津词典,新华词典,汉语词典,国家院校,科普平台)等数据,内容仅供学习参考,不准确地方联系删除处理!;
工作时间:8:00-18:00
客服电话
电子邮件
beimuxi@protonmail.com
扫码二维码
获取最新动态
