梁旭光团队法务圈 梁旭光团队法务圈 2018-12-04
旭光说法(86)

梁旭光律师
湖北光靓律师事务所主任、创始人

成品油,即汽油、煤油、柴油及其他符合国家产品质量标准、具有相同用途的乙醇汽油和生物柴油等替代燃料。成品油的经营活动大致可分为批发、存储及零售三类。例如经营加油站就属于比较常见的成品油经营活动,而且越来越多的非国有企业参与到成品油的经营活动中来。那么如何开展成品油经营活动?有什么具体的要求?需要什么程序?本期旭光说法将结合相关规定,对我国成品油经营活动的申请程序、申请条件及提交文件进行简要梳理。

◀
一、成品油经营活动的相关规定
▶
《成品油市场管理办法》(以下简称《办法》)对我国境内从事成品油批发、仓储及零售经营活动作出了规定。我国对成品油的经营实行许可制度,展开成品油经营活动,申请经营的主体必须具备一定资格,而且需要提出许可申请并通过有关部门的审批,颁发许可经营的证书。

◀
二、成品油经营活动的申请程序
▶
因为我国对于成品油的经营实行许可制度,因此申请开展成品油经营活动具有相对严格的程序要求。为了方便大家的申请,商务主管部门会在办公场所公示成品油经营许可申请的条件、程序、期限以及需提交的材料目录和申请书规范文本,网站也支持在线申报。
(一)申请从事成品油批发、仓储经营活动程序图

(二)申请从事成品油零售经营活动程序图
◀
三、申请条件及应提交的文件
▶
《办法》中对于申请成品油经营活动的企业应具备的条件和应提交的文件都具有详实的规定,为了方便比较,更易于读者理解,笔者整理如下:
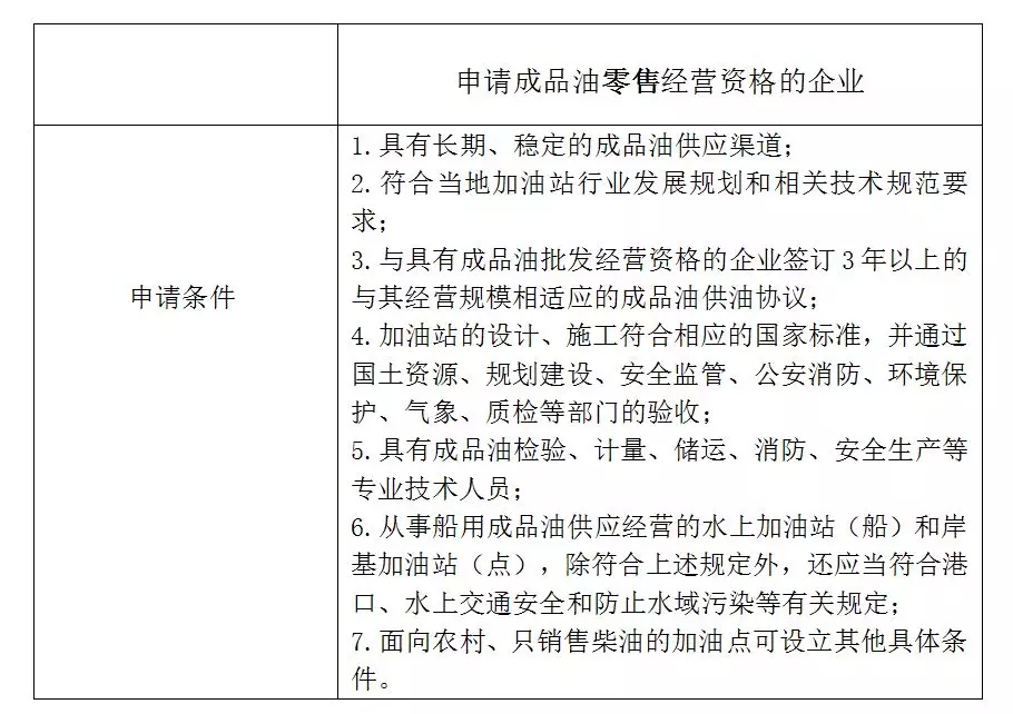
(一)申请成品油经营资格的企业应具备的条件



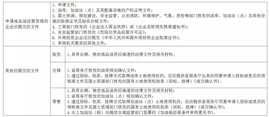
(二)申请成品油经营资格的企业应提交的文件

作者 | 刘玉婷 梁旭光
版权声明:我们致力于保护作者版权,注重分享,被刊用文章【成品油零售经营许可证(旭光说法)】因无法核实真实出处,未能及时与作者取得联系,或有版权异议的,请联系管理员,我们会立即处理! 部分文章是来自自研大数据AI进行生成,内容摘自(百度百科,百度知道,头条百科,中国民法典,刑法,牛津词典,新华词典,汉语词典,国家院校,科普平台)等数据,内容仅供学习参考,不准确地方联系删除处理!;
工作时间:8:00-18:00
客服电话
电子邮件
beimuxi@protonmail.com
扫码二维码
获取最新动态
