【2021年完整版企业会计准则应用指南及最新会计科目,附账务处理】
企业会计准则是需要财务人员好好学习的,特别是一些有变化的会计准则更要抽出时间来学习,最近一段时间很多做财务工作的人员会因为新收入准则的一些会计科目的变化而发愁,今天在这里汇总了2021年完整版企业会计准则应用指南及最新会计科目,附账务处理,需要参考学习的可以看看。(文末可以获取完整版电子资料)
目录
……
(部分展示)
销售商品收入金额的计量
销售商品收入确认条件的具体应用
提供劳务收入确认条件的具体应用
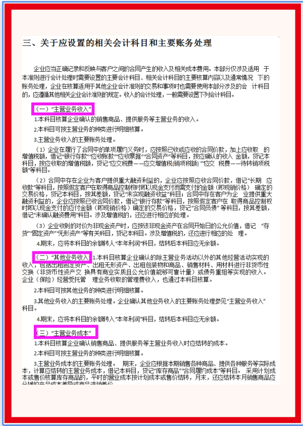
关于应设置的相关会计科目和主要账务处理
关于收入的确认
关于收入的计量
……
……
……
由于篇幅过长,今天有关“2021年完整版企业会计准则应用指南及最新会计科目,附账务处理”的内容就到这里了,电子版已整理好,需要在工作中参考的,可以分享~~
版权声明:我们致力于保护作者版权,注重分享,被刊用文章【企业会计科目(2021年超全企业会计准则应用指南及新版会计科目)】因无法核实真实出处,未能及时与作者取得联系,或有版权异议的,请联系管理员,我们会立即处理! 部分文章是来自自研大数据AI进行生成,内容摘自(百度百科,百度知道,头条百科,中国民法典,刑法,牛津词典,新华词典,汉语词典,国家院校,科普平台)等数据,内容仅供学习参考,不准确地方联系删除处理!;
工作时间:8:00-18:00
客服电话
电子邮件
beimuxi@protonmail.com
扫码二维码
获取最新动态
