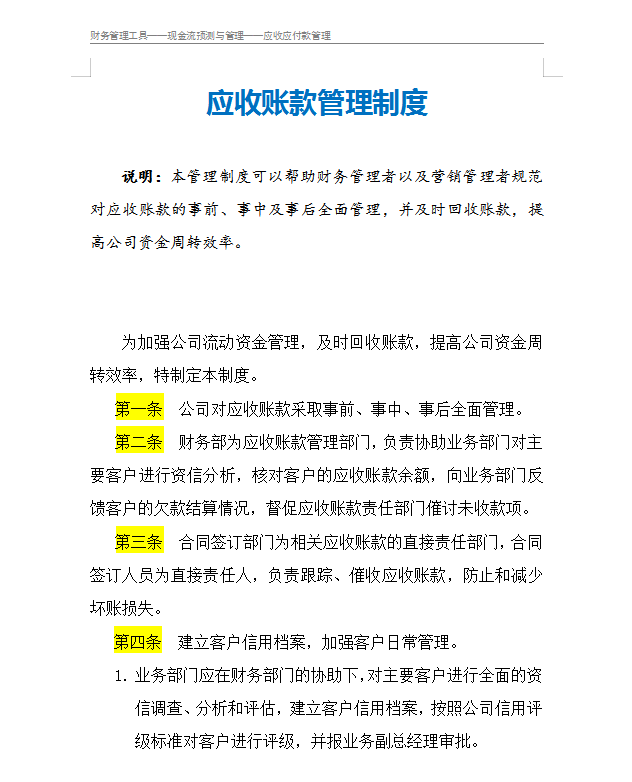
一个好的应收账款管理制度是可以大大减少我们的工作量的,并且建立客户信用管理制度,对客户进行分层管理,不同资质的客户给予不同的信用期。
然后,建议应收账款催收制度,应收账款的回收和对应业务人员的业绩考核相挂钩。最后,财务部门要建立应收账款坏账准备计提制度,对长账龄及个别收回难度较大的应收账款,计提相应的坏账准备
【文末领取】
……
文章篇幅有限,关于应收账款管理制度就分享到这里了,有需要的小伙伴可以关注小编,会持续分享会计知识的~
版权声明:我们致力于保护作者版权,注重分享,被刊用文章【应收账款管理(2021最新企业应收账款管理制度无偿参考)】因无法核实真实出处,未能及时与作者取得联系,或有版权异议的,请联系管理员,我们会立即处理! 部分文章是来自自研大数据AI进行生成,内容摘自(百度百科,百度知道,头条百科,中国民法典,刑法,牛津词典,新华词典,汉语词典,国家院校,科普平台)等数据,内容仅供学习参考,不准确地方联系删除处理!;
工作时间:8:00-18:00
客服电话
电子邮件
beimuxi@protonmail.com
扫码二维码
获取最新动态
